吃湾区“林生斌”的瓜,看跨境财产继承的难
来源:麦策说
作者:王文静
美国加州硅谷新闻:华裔家庭遭遇继承财产纠纷
近日,美国加州湾区的一个华裔家庭,在女主身故后,其父母和男主对遗产分配的争端在网上传播,已经引发华人圈舆论大战。截至目前,并没有正式媒体对这个事件进行报道,我们通过多个网络自媒体信息,来初探一下事件始末。
事件发展时间线梳理:
•2020年,女主不幸罹患胃癌,21年春病情恶化;
•2021年3月,女主父母赴美临终关怀;
•2021年5月,女主去世,遗产受益人是婚内两个未成年的孩子和老公,女主预计获得200万美元保险身故赔偿;
•2021年6月13日,男主拿到前妻死亡证明,开始网上交友;
•2021年6月21日,认识新妻子,并于9天后网上登记结婚;
•2021年8月,新妻子入住亡妻故宅,9月怀孕;
•2022年1月,国内疫情恶化老人无法回国,男主拒绝购买全额商务舱机票;
•2022年3月,男主因女方父母“嫉妒男主新家庭的甜蜜和美”和“无理取闹”,报警强制驱逐二老30天离境;前妻骨灰一分为二,父母带一半回国、男主留一半埋在豪宅前院。
(目前未有官方渠道披露,以上信息来自网络信息整理,未尽未实,仅为假设)
东西方继承文化和相关法律,差异巨大
“湾区渣男”事件在美国仅是一个民事纠纷,男主毫不违反在地相关的继承法,因此仅在华人圈引发巨大反响,进而传播至国内。这也提醒国人,东西方继承文化与法律差异巨大,甚至有强烈冲撞。如今国际家庭虽然多,但多数人没有去想过不同司法管辖区的继承法不同,而习惯用自己生活环境的既往经验去考虑问题。
按照我国法律,如未婚,法定继承,按第一顺序继承人均分遗产;如已婚,先要扣除一半婚姻共同财产后,再按第一顺序继承人均分。
第一顺位继承人为父母、配偶、子女。第⼀顺位的继承人,按人数均等继承被继承⼈所有遗产。
在美国,子女对父母的财产,并没有自然继承权。父母对子女的逆向继承,也没有自然权利。美国的继承法中,配偶权益最大,子女其次。
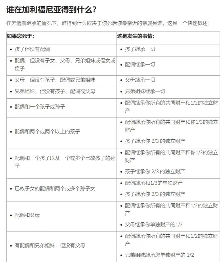
以这次的“硅谷渣男”事件为例,如果女方的确没有遗嘱,按照加利福尼亚州法律,的确女方的中国籍父母,分不到遗产。
美国加州负责的继承法规定和相关税制
加州继承法相关的规则非常复杂,以下仅做部分列举:
1.加州没有州继承税或者遗产税。1982年加州废除了州继承税。
2.加州居民过世时,目前资产不超过1206万美元,夫妻合计不超过2412万美元,不需要申报联邦遗产税表。
3.加州居民过世时如果资产超过150,000美元,即使有遗嘱,遗嘱也要经过法庭认证程序。
4.加州居民过世,如果没有遗嘱,继承顺序原则上是配偶,孩子,父母,祖父母,其他亲属等。但是跨州或者跨境资产继承由资产所在地州继承法决定。
5.加州是美国少数实施共同财产制community property law 的州,他的共同财产制与国内有所区别。加州居民在收入申报会对所有收入夫妻合并申报税表进行收入分割,各自互相在税表分割对方的50%。
6.加州居民婚前或者婚后的明确的分别资产分为个人资产和实物不动产,属于自己。
7.加州居民过去后,继承分割遗产与孩子或者孙子一起考虑分割的不同方法。孩子多少,分配顺序有所不同。
至于财产分配,时间长,不仅长期冻结,法律程序也极其复杂,费用也很惊人。配合下表来看,没有提前专业的规划,很少有人能做出适当有效的安排。

女主身前也曾有做身后规划,但显然不足以彰显其意愿
整合网络信息可知:
1、亡妻女主和渣男是做了家庭遗产规划的,并且使用了信托和保险两种传承工具,遗产分配中老公占20%,两个孩子各40%,新任太太未来没有受益权;
2、女方的保单身故受益人没有写父母,的确是女方的自主安排。添加/删除/更改保单身故受益人虽然是非常简单的手续,女方却没有添加父母为其受益人;
3、在有传承工具的前提下,女方并没有为父母做出遗产继承的妥当安排,男方借亡妻之由描述,女方因为父亲无金融知识还在炒股亏钱,所以没有给父母留钱;
4、也有自媒体说女方曾问过父母要不要给他们留钱,父母说不用,留给孩子和她丈夫就好。这符合国内祖辈对孙辈通常的情感寄托,但现在看来女方最终做法的确欠缺周全。
如果进行了专业妥善规划,某种程度上会避免了后续纠纷和情感伤害,也能最大限度的维护了父母的体面和周全。

高资产家庭传承结构往往比较复杂,需要专业框架共同完成
在美遗产规划一方面要考虑各个州的立法有差异,另一方面要注重不同的传承工具,各有一定欠缺,莫衷一是。
亡妻与“渣男”设置了family trust(家庭信托),推测应该是生前信托(living trust),生前信托也被称为可撤销信托,委托人在世的时候可以随时改动信托合同、受益人或者取消信托。
生前信托是个人做财产保护及遗产规划的一个重要工具,可以避免冗长的遗嘱认证程序,让指定受益人直接继承遗产,但是并没有隔离债务、避免遗产税的功能。
共同生前信托是夫妻共有财产设置的,通常夫妻双方是委托人,也是共同受托人。当一个受托人去世之后,如果之前没有指定保护人这个角色,另外一个受托人作为唯一受托人(sole trustee),完全控制这个信托,并根据条款继续管理信托。如果是“渣男”,信托中个人资产部分也有可能被单一受托人控制。
所以做生前信托,要指定一个Survivor trustees,在其中一位受托人身故后,有人替代他/她受托人的角色。这个受托人建议是专业律师。

假设为本案例亡妻做的建议:
1、生前可成立不可撤销信托,在条款设计上可以有更多保护力,体现在在分配的金额、对象和时间三个维度, 另外可以支配本来属于女方的50%的婚内资产和女方本来的个人资产的传承安排。
2、孩子是信托受益人且未成年,做了生前信托又想防“渣男”,建议用遗嘱指定“财产监护人”。
3、即使有了生前信托,也需要遗嘱。遗嘱作为一个传承工具,主要功能有:指明财产受益人;指定子女监护;指定子女财产管理人。
需要注意的是遗嘱本身的设立比较简单,但要求有两位见证人,且见证人不能是遗产的受益人,否则受益人将无法拿到遗产。
遗嘱的认证程序( probate )是比较漫长的,即使这样也很有必要,如果去世的一方在遗嘱中列明了在生前信托中,属于自己个人财产的那一部分是分给父母的,配偶是拿不走的。
所以,往往要根据家庭的具体需求,突破我们在国内的一般认知,通过各种传承工具的完美搭配,解决传承的问题。
– END –


