解读香港特区政府2022年施政报告重点
编者按:2022年10月19日,香港特区政府发布了《施政报告》,它不仅仅属于香港市民,涉及人才、资本以及发展的理念也惠及大湾区。本期重点解读《施政报告》相关政策与措施。
01
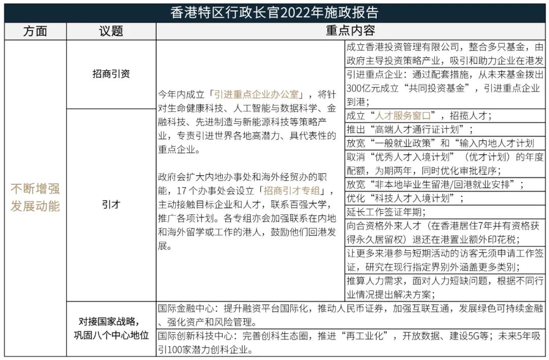
《施政报告》“不断增强发展动能”措施亮点

报告里“不断增强发展动能”板块中第一点,即“招商引资引才,强化竞争力”,特区政府将通过出台吸引香港以外的优秀企业与人才来港经营与工作,以巩固国际金融中心地位,以及推进创新科技和文化艺术两个新兴产业发展。
对企业,特区政府将成立投资管理有限公司,整合近年在未来基金下设立的香港增长组合、大湾区投资基金和策略性创科基金,即将成立的共同投资基金,主导投资策略产业,助力企业在港发展;从未来基金拨出300亿元,成立共同投资基金,以引进和投资落户香港的企业。
对人才,出台或调整一系列人才/入境计划,积极培养和留住本地人才的通水,会更进取吸纳外来人才。比如,推出“高端人才通行证计划”,年薪达250万元港币,或者毕业于全球百强大学并在过去五年内累积三年或以上工作经验的人士,可获发为期两年的通行证来港发展;放宽“一般就业政策”和“输入内地人才计划”,如雇主引入人才的职位属“人才清单”表列的13项本地人才短缺的专业,或招聘的职位年薪达港币200万元或以上,无须证明本地招聘困难,可直接提出申请;取消“优秀人才入境计划”(优才计划)的年度配额,为期两年,同时优化审批程序;放宽“非本地毕业生留港/回港就业安排”;优化“科技人才入境计划”;延长工作签证年期;向合资格外来人才(在香港居住7年并有资格获得永久居留权)退还在港置业额外印花税;让更多来港参与短期活动的访客无须申请工作签证,研究在现行指定界别外涵盖更多类别等等。
02
相关政策对于大湾区企业及人才有何意义?
宏观层面我们了解到,特区从政府此前设立的基金,无论是外汇基金、未来基金、土地基金,亦或者是有行业针对性的创科创投基金、科技企业投资基金,都是特区政府为了支持香港特别行政区本地的产业发展而设立的基金。比如,根据香港《外汇基金条例》规定,外汇基金主要用于影响港币汇价,保持香港作为国际金融中心的地位以及香港货币金融体系的稳定健全[1];以土地基金约2200亿港元结余作为首笔资金的未来基金[2],可用于应对人口老龄化,其下设的“香港增长组合”,投资于“与香港有关连”的项目,在争取较高回报的同时巩固香港作为金融、商贸和创科中心的地位等等。包括今年香港2022-23年度《财政预算案》[3]中提到的“策略性创科基金”,在当时提出的成立目的,也仅是培植当地对香港具有战略价值的科技企业。
而本次《施政报告》不仅阐述如何支持香港本地产业发展,还强调了粤港澳大湾区资本、人才以及产业的联动,强调将支持非香港以外的企业落户香港。除了成立聚焦大湾区投资机会的大湾区投资基金,策略性创科基金也会配合引进重点企业办公室、落马洲河套区港深创新及科技园(港深创科园)等,聚焦吸引生命健康科技、人工智能与数据科学,以及先进制造与新能源科技曾产业的优秀企业和人才落户香港;并于2022年内从未来基金拨出300亿元,成立的共同投资基金,将以共同投资模式引进和投资落户香港的企业等。这些措施无一不透露出,香港特区政府积极进取地“抢优秀企业”、“抢优质人才”的决心。
结合今年9月份深圳市前海深港现代服务业合作区管理局和香港特别行政区政府财经事务及库务局联合发布的《关于支持前海深港风投创投联动发展的十八条措施》,以及前海管理局此前发布的有关支持深港科技创新、新型研发机构落地前海等多项政策,目前大湾区内金融、科技、人才的联动前景可谓是欣欣向荣。香港的创新科技企业、金融企业纷纷落地内地;内地的高新技术企业也被特区政府所青睐。
03
对于深圳的创投企业有哪些机会?
内地被投企业可在港设科研团队、生产团队,落地香港,对接特区政府资源获得资助。在上表巩固香港国际创新科技中心的内容中,第一点就是“完善创科生态圈,实现‘再工业化’”:特区将促进科研成果商品化,设立100亿元“产学研1+计划”,由2023年开始以配对形式资助不少于100支有潜质成为初创企业的大学研发团队分两期完成项目;针对科技企业,由2024年起提供创科土地和空间,吸引企业及人才在香港落户;在大埔创新园兴建先进制造业中心,以及通过“再工业化资助计划“资助更多智能生产线在港设立。
引进香港创投资本,推动大湾区内资本流通。除特区政府设立支持企业发展的产业资本外,香港还有许多优质的投资人、创投团队、家族办公室等。其对内地内地先进技术行业、资本市场未知其二,想深入了解内地资本市场发展情况,抑或看好内地重点企业进行财务投资。我们可以协助香港创投、资本进入内地市场,支持内地企业发展。
金融人才可落户香港,在港发展。在特区政府目前披露的人才清单中,金融服务人才包括资产管理合规专才、ESG财经专才、资产管理专才、精算师和金融科技专才等。如前述“引才”政策所示,香港金融企业招聘上述人才时,无需证明本地招聘困难,招聘时也没有需要招聘足够数量的香港本地员工的前置要求,可直接申请。比如内地的基金经理可入职香港持牌资产管理公司,担任投资顾问,也为意向落户香港的人士提供了更多机会。
04
几大专门办公室/小组支持有力,彰显其施政报告落地决心。
引进重点企业办公室由财政司司长带领,专责向内地和海外的重点企业提供特别配套措施和一站式服务,将针对生命健康科技、人工智能与数据科学、金融科技、先进制造与新能源科技等策略产业,专责引进世界各地高潜力、具代表性的重点企业的机构。引进重点企业办公室将制订目标企业名单,指导各招商引才专组主动接触企业和进行磋商;制订具针对性及吸引力的特别配套措施,包括土地、税务和财政等方面,并提供度身订造的企业落户计划;为落户企业的人员提供一站式配套服务,例如申请签证、子女教育安排等。
招商引才专组,由特区政府在17个内地办事处和海外经贸办设立,负责主动接触目标企业和人才,联系百强大学,推广各项计划等。各专组亦会加强联系在内地和海外留学或工作的港人,鼓励他们回港发展。
人才服务窗口,由政务司司长领导,专责制订并统筹招揽内地和海外人才的策略和工作,以及向来港人才提供一站式支持。
简言之,引进重点企业办公室制定目标行业的企业名单,准备配套措施和落户计划,传达给招商引才专组,通过特区政府设立在各地的招商引才专组,对接目标企业和人才。当双方成功磋商,确定落户方案后,将由人才服务窗口就有关人才入港流程的提供一站式支持。举个例子,Z总毕业于全球排名前一百的大学,有多年人工智能行业经验,目前在深圳经验一家人工智能相关的企业。经分析可初步得出以下情况:
当然,除上述政策以外,还有香港作为国际创新科技中心而设立的策略性创科基金,其将连同引进重点企业办公室、落马洲河套区港深创新及科技园(港深创科园)等,为企业落户香港提供场地支持;吸引创科人才带同其业务或科研成果落户香港等等。
我们对大湾区相关利好政策保持关注,欢迎关注UI学研社,陆续解读相关政策。
[1]来源于香港金融管理局
https://www.hkma.gov.hk/gb_chi/key-functions/reserves-management/exchange-funds-statutory-purposes-and-investment-objectives/
[2] 来源于香港金融管理局
https://www.hkma.gov.hk/gb_chi/data-publications-and-research/guide-to-monetary-banking-and-financial-terms/future_fund/
[3] https://www.budget.gov.hk/2022/chi/index.html



