IPO起航 | 解构蚂蚁金服背后的业务逻辑与野心

来源 | 靳论固收
目录
– – – – –
0. 引言
1. 2004-2013:诞生于淘宝,致力于颠覆支付模式
2. 2013-2014:初探金融生态,成立蚂蚁金服
3. 2015-2017:深入布局金融生态,三板斧下加速全球化 4. 2017年以后:去金融化,以技术全面开放迎未来

近期,蚂蚁金服宣布将在科创板和港股上市,引起市场广泛关注。从诞生到成为金融科技巨头,蚂蚁金服只用了15年的时间。在这15年的时间里,蚂蚁金服经历了哪些关键性的历史时刻,布局了哪些相关业务,又实现了哪些技术沉淀?
为了回答这些问题,我们梳理了从2004年支付宝诞生至今,蚂蚁金服的发展轨迹,从业务布局背景、机遇以及遇到的挑战,解构蚂蚁金服的业务版图,从中探寻这个金融科技巨擘的发展脉络。
以上梳理,形成了《解构蚂蚁金服》系列报告,本篇回顾了从2004年到2013年,支付宝的诞生、发力移动支付端,以及通过涉足基金代销、保险和小贷领域初探金融生态。从2013年到2017年,蚂蚁金服私有化之后,以芝麻信用为抓手,加快布局消费信贷和小微信贷的发展历程,以及2017年以后,从金融科技向科技金融的战略转变之下,蚂蚁金服的技术沉淀和开放进程。

1、诞生:中国第三方支付领域的开局者
2003年淘宝网上线,提供C2C电子商务平台服务。由于当时国内对线上支付的安全性信任度不足,PayPal等国际上成熟的第三方支付平台难以匹配国内电子商务平台,最初买卖双方需要通过线下同城或远程汇款的形式完成交易。因为地理距离和信任的障碍,早期淘宝网的交易屈指可数。
为了解决线上支付的信任问题,淘宝推出担保交易机制。2003年10月,当时在日本横滨留学的崔卫平将一台九成新的数码相机以750元的价格挂在淘宝网上,而这一款相机当时在国内的价格约2000元。
西安工业学院的焦振中在这台相机挂出后不久将其拍下,在淘宝新推出的担保机制下,崔卫平将支付链接发给焦振中,但由于对线上支付的信任度不足,焦振中在付款后不久便想退款,最终还是在淘宝客服的劝说下才放弃了退款,淘宝网的第一笔担保交易就在这一波三折中诞生了。
基于这种担保机制,淘宝网上线支付宝工具,作为交易的第三方平台。买家支付的货款会先流转至支付宝,待买家确认收货后,由支付宝将货款转至卖家账户,以此解决了买卖双方对线上支付的不信任问题。
2004年初,淘宝网支持担保交易的商品占比达到70%,作为刚上线一年的工具,支付宝已经取得了非常好的成绩。但是在马云的规划中,支付宝不仅仅要做好淘宝的交易助手,更要成为全行业的支付工具,以及推动社会诚信体系的手段。而要实现马云对支付宝的后两个战略定位,支付宝必定不能再寄生于淘宝。

2004年12月,支付宝从淘宝网分拆出来,建立了自己的账户体系,成为独立的运营平台。为了提高在线支付的使用率、提高支付宝的交易额,2005年2月支付宝推出全额赔付机制,向消费者提出“你敢付,我敢赔”的口号,鼓励消费者进行线上支付。紧随其后,财付通、拉卡拉等一批第三方支付平台也相继出现,eBay也宣布进入中国市场,中国第三方市场由此开始快速扩张。
支付宝诞生的背后是阿里巴巴对第三方支付市场的部署,作为国内第一个第三方支付工具,如何做大和如何做强便成为支付宝的两大重要的战略发展方向。以这两大战略为发展方向,支付宝以三大措施来配套执行。
一是优化底层技术,增强支付性能;二是拓宽第三方支付市场,将蛋糕做大;三是提高在第三方存量市场的市占率。
2、拓荒(2007-2009):“出淘”计划,外部场景延伸
脱胎于淘宝,支付宝在其发展初期始终带着淘宝的标签,大众的支付宝的认知始于也止于淘宝网的交易支付工具。但其实马云将支付宝从淘宝网中分拆出来就是想把支付宝做成独立的第三方支付平台,而不仅仅是淘宝的一个附属品。为摆脱根深蒂固的“淘宝支付工具”标签,支付宝开启“出淘”计划,对淘宝以外的市场进行拓荒。
支付宝“出淘”计划的第一步就是拓荒国内淘宝网之外的支付场景。2007年,支付宝与当时国内最大的网络游戏运营商之一—第九城市达成合作,在B2B和B2C领域开展支付合作。
在B2C领域,支付宝为第九城市旗下的《魔兽世界》、《奇迹MU》等多款网络游戏提供在线充值服务,玩家可以使用支付宝直接完成对游戏账户的充值。第九城市的充值方式得到有效补充,玩家的充值操作更加便捷。
在B2B领域,第九城市与经销商之间的资金结算可以在支付宝内通过转账完成。除了网络游戏领域,支付宝也与旅游、航空交通、保险等电子化程度较高行业展开深度的支付合作,并进军公用事业缴费市场,拓宽了支付场景。

随着中国经济的快速发展,居民收入水平提高,对海外商品的消费需求升级,跨境商品购买逐渐增多。当时海外电子支付市场以Paypal、万事达和Visa为三大巨头,我国居民信用卡人均持卡量到2011年仅为0.21张,如何支付成为限制跨境商品购买的瓶颈。
支付宝以背靠中国内地市场的香港为开拓国际市场的起点,2007年率先进军香港市场,联合建设银行和中国银行开展海外业务,与莎莎等零售品牌开展电子商务合作,初探国际化之路。消费者可以在支付宝合作的境外商户的网站上购买商品,通过支付宝进行支付结算,境外用户也可以通过支付宝购买境内的商品。

回望支付宝的“出淘”之路,其大局观略见一斑。淘宝的背后是第三方支付这一巨大蓝海市场,淘宝的交易额只是第三方支付的冰山一角。如果不“出淘”,支付宝只能啃下这1000多亿的蛋糕,而“出淘”计划做大了第三方支付市场这块蛋糕,电子支付市场规模的随支付宝的出淘不断被开拓。
国际化之路上,以香港作为试验田,支付宝在经历多年用户习惯培养后推出支付宝香港版。如果支付宝的香港模式可以被复制到全球市场,全球第三方支付和电子钱包支付市场规模将进一步扩大。

3、思变(2010-2013):回归技术,变革支付场景
3.1、支付效率低下催生快捷支付
2007-2009年,经过3年的跑马圈地,支付宝在中国电子支付市场已经达到较高的市场占有率。跑马圈地后的支付宝看似风光无限,但实际上由于传统的支付流程基于网上银行操作,消费者需要在电脑端登录网银,经过7次页面跳转后才能完成支付,用户体验并不友好。
繁琐的操作过程和银行核对过程导致了低下的支付成功率,随着电子支付市场的扩张,如何提高支付成功率、如何优化支付操作已经成为包括支付宝在内的第三方支付平台的重点发展方向。
面对消费者的怨声载道,2010年支付宝召开“骆驼大会”,宣布回归支付业务本源,增强支付性能。经过与多家银行的沟通,支付宝推出快捷支付功能。消费者可以在支付宝平台通过短信验证码、银行卡号绑定已开通快捷支付功能的银行卡,之后只需要在支付宝平台上输入密码便可完成支付,无需跳转银行界面。
与支付宝传统的网银支付流程相比,快捷支付首先简化了支付流程,只需输入密码便可完成支付操作。其次,支付成功率提升,快捷支付将电子支付的成功率由60%提升到90%以上。
此外,快捷支付适用的平台更加丰富多元化,传统的网银支付只适用于Windows系统且限定于IE浏览器,而快捷支付兼容安卓、IOS等操作系统以及谷歌、火狐等浏览器,可以实现多设备的便捷操作。
自此以往,快捷支付便成为第三方支付平台的通用工具,财付通等第三方平台也上线快捷支付功能。

3.2、“双十一”倒逼支付宝上云
2009年下半年,为了提高淘宝的品牌知名度,时任淘宝总裁的张勇计划开展一场网购促销活动。张勇提议将“光棍节”11月11日作为淘宝打折大促的节日,联合27家商户后,淘宝开始五折大促,这就是淘宝“双十一”狂欢节产生背景。淘宝首届双十一便创造了5000万的销售额,是当时日常交易量的十倍左右。
由于2009年双十一的业绩斐然,2010年参与到淘宝双十一大促活动的商家激增至711家。针对激增的合作商户和市场关注度,支付宝以2009年交易量的2倍提前部署了系统资源。
但事实远超预期,2010年支付宝交易额猛增至9.36亿,支付峰值攀升约3倍。早期的支付宝架构下,所有交易都需要经过核心虚拟账户。面对双十一庞大的支付请求,支付宝技术人员只能通过关闭非关键应用腾挪资源来保证系统正常运转。

传统的系统架构下,支付需求的增加需要靠增加服务器来满足,但这种满足方式存在两个缺点,一是服务器成本比较高,为双十一支付峰值而增置的服务器在平时只能闲置;二是不灵活,如果对支付需求的预判不足,在支付峰值下仍然只能依靠关闭非关键应用来满足。因此在双十一交易量的倒逼下,支付宝的唯一选择只能上云。
2010年支付宝放弃使用当时开源的数据库,而选择自主研发云数据库,走上了一条荆棘之路。经过3年的时间,支付宝成功上线Ocean Base云数据库,在普通硬件上实现了金融数据库要求的高可用性。在性能上,这个金融云数据库创造了4200万次/秒处理峰值的记录,联合阿里云提供的其他云服务,双十一淘宝和天猫系统的平稳运行得到了保障。
2015年,另一家云服务商亚马逊也发布了自主研发的云数据库产品Aurora。但很明显根据国际事务处理性能委员会公布的数据,支付宝的金融云数据库在性能上跑赢了国际互联网巨头。
从云时代开始,业务激增和技术受制于人倒逼阿里进行自主研发,阿里绝处逢生,在数据库等关键云技术上走在了前列。也正是因为在技术上的坚持,今天的蚂蚁金服才可以平稳催生更多的金融场景,优化用户体验,增强用户使用粘性,可以实现技术输出。


3.3、破釜沉舟,发力移动支付领域
支付宝是移动支付的先行者,2010年获批第三方支付牌照,2011年支付宝先行试水线下支付场景,推出国内首个二维码支付解决方案,试图打开线下移动支付这一蓝海市场。但当时由于智能终端出货量不高,3G时代并未开始,移动支付并未引起波澜,二维码支付和声波支付也就暂时被支付宝搁浅了。
2012年6月,手机首次超越台式电脑成为第一大上网终端,我国开始进入移动互联时代。当时移动端的支付宝仅仅是支付和收单的工具,2011年成立的微信以其社交生态牢牢掌握移动端入口,存量用户和日活用户远超支付宝。移动端对PC端的背后,是高频对低频的吊打,支付宝乃至整个阿里巴巴都感受到了生死攸关的危机感。
要生存就必须抢占移动端市场高地,如果不发力移动端,支付宝的市场份额将被微信支付蚕食。支付宝2012年底就开始思考如何发力移动端,马云在2013年初也指出阿里巴巴需要将“all in 无线”作为发展战略,从战略到人事到产品的布局,都要以无线端为发展目标。

“all in 无线”战略下,支付宝重新组建无线事业部,彻底重写几万行的无线产品代码,重拾二维码支付和声波支付。300多人组成庞大的无线团队,在经历3个月的头脑风暴和加班加点后,正式推出支付宝钱包7.0版本,移动端支付宝获得了新生。
在安装推广上,支付宝成立线下团队,全员出动并联合银泰百货,以人流量和支付场景密集的商超百货、便利店为切入点,线下推广支付宝钱包,以此撬动支付宝的线下移动支付市场。
重构后的支付宝定位已经不再是一个单一的支付平台,而是移动生活助手和移动金融平台,从生活场景切入,提高用户使用频率,从支付到通信、银行、缴费、医疗等场景,支付宝深入到生活的方方面面。支付宝在移动端上线余额宝产品,用户可在支付宝上实现闲钱理财,由此支付宝开启了金融之路的第一步。


1、从余额宝开始颠覆传统金融行业
移动支付领域的背水一战后,支付宝在移动支付领域站稳了脚跟。随着线上支付规模的攀升,支付宝等第三方支付平台上会留存大量的支付备付金,面对用户对备付金收益的诉求,如何管理沉淀资金成为支付宝新的挑战。
在当时的背景下,将备付金交由传统的金融机构做资产管理,但支付宝的资金具有金额小、流动性高的特点,传统金融机构的高门槛和长周期的资产管理计划难以匹配。
另外一方面,快捷支付给用户在支付上带来便捷的同时,使得支付宝账户的充值率显著降低,这就导致支付宝账户的变成了一个账号,如何提高支付宝账户的价值成为当时支付宝高层另一个困扰。在这样的背景下,支付宝和当时规模较小寻求发展的天弘基金达成合作,二者就开发定制化互联网理财产品达成协议。
支付宝和天弘基金选择货币基金作为突破口,一方面,货币基金的流动性和安全性较高,符合支付宝资金流的特征,单笔可以小额投入,并支持随时取出。另一方面,将以货币基金形式管理备付金有先例可以做支撑,1998年全球另一家支付巨头公司就曾成立全球第一支互联网货币市场基金,实现电子支付和基金的嫁接,Paypal会员账户中的现金余额可以自动投资于资金。
基于货币基金形式,支付宝成立余额宝,与天弘基金达成合作。通过余额宝,支付宝覆盖了理财市场的长尾用户,余额宝不仅仅是支付宝备付金的管理工具,更是支付宝用户的理财工具。余额宝的出现使支付宝的定位从支付工具到建立支付+理财生态,打通购物、支付和理财环节,实现支付宝对金融生态的初探。

余额宝在推出后便引起社会强烈的反响,恰逢2013年6月两度钱荒,银行间隔夜拆借利率不断突破新高,余额宝借钱荒东风,收益率一飞冲天,七日年化收益率一度飙升到6%左右。在银行活期存款、定期存款利率与余额宝货币基金收益率的巨大差异下,余额宝募集速度创造了多个奇迹,颠覆了传统基金的募集节奏 。余额宝成立半年募集规模已超1000亿元,成立9个月募集规模超5000亿元,天弘基金也一跃成为公募货币基金榜单中的新贵。


借钱荒东风,余额宝的高额收益率增强吸金能力。但除了钱荒东风这个天时以外,余额宝的成功也离不开对长尾用户的价值挖掘,长尾用户具有巨大挖掘潜力,传统金融行业的服务对象是20%的高净值客户,长尾用户虽然看似微不足道,但综合影响力却不容小觑。
始自阿里巴巴的一脉相承,余额宝对长尾用户价值的充分挖掘颠覆了基金销售模式。传统货币基金以银行为主要销售渠道,80%长尾用户的覆盖成本过高。而互联网货币基金基于技术优势,可以低成本接触到长尾用户,“无限额”的购买方式可以实现用户全覆盖,互联网直销取代银行渠道也就成为了基金销售的必然趋势。
技术优势也是余额宝规模稳定增长的原因,与传统货币基金相比,余额宝的技术优势体现在两个方面。
一方面,大数据风控技术支撑余额宝的提现需求,余额宝以随时可用于支付、随时可提现作为重要特征,通过大数据技术对用户的支付和提现行为进行分析,余额宝可以实现资金的动态留存,在提高资金使用效率的同时有效防范集中兑付风险。
另一方面,双十一期间余额宝在极短时间内满足多笔交易需求,在阿里云的技术支撑下,余额宝的清算时间大幅缩减,交易速度大幅提高。

在余额宝规模激增的背景下,众多“宝宝类”产品相继出现,2014年初余额宝的收益开始趋于稳定,余额宝规模在达到5000亿后也进入了增长的瓶颈期。
作为一家始终将居安思危牢记心头的企业,如何突破舒适圈,如何更多更好的满足客户的需求成为支付宝新的挑战。在这种背景下,2014年4月支付宝推出招财宝产品,以匹配用户高收益率的需求。
招财宝被称为余额宝2.0版本,从余额宝到招财宝,支付宝实现了从活期财富管理到定期理财平台的蜕变。但招财宝的定期理财与银行的固定期限存款不同,期限灵活,用户可随时提现,但已投资期限内的投资利息不会因体现而受到损失。招财宝本质上是一个保本的P2P的信息平台,投资者可以根据设定理财期限和收益率要求,平台自动匹配投资项目。

余额宝和招财宝的组合拳出击彻底打断了传统理财产品的销售思路,覆盖80%长尾用户的互联网理财平台的出现搅乱了传统金融机构一家独大的局面。马云曾说过“如果银行不改变,那么我们就去改变银行”。在余额宝等产品的推出后,传统商业银行也开始推出互联网理财产品,传统理财市场被重构。
2、成立众安保险,“搅局”保险行业
随着淘宝平台的发展,越来越多人性化的机制被融入其中。淘宝平台支持对不影响二次销售的货物进行退货处理,但如果买卖双方就退货所发生的运费承担方案没有事先清晰界定,就会很容易产生纠纷。
2010年前后淘宝平台的退款纠纷中,42%是由于双方对退货邮费问题未达成一致产生的。为了解决退货运费的纠纷问题,淘宝在参考同样具有高频次、碎片化的航旅险后,希望推出低成本的退货保险产品。
2010年4月淘宝向一些保险公司发初邀约,但由于规模小、不确定性高等因素,很多传统保险公司不愿意参与到退货保险产品中。在为数不多的几家愿意合作的保险公司中,淘宝选择与当时报价最低的华泰财产保险进行合作,共同开发退货保险产品,即我们今天熟知的“退货运费险”。
在保险产品设计上,华泰保险遵从传统保险产品设计的“大数法则”思维,退货运费险一律定价为0.5元,也因此被称为“五毛运费险”。但由于逆向选择问题,在运费险成本较低的背景下,很多消费者在购物时倾向于购买多件同款不同型号的商品,等收到货物的时候再将不合适的商品退还回去。如此一来,退货运费险的赔付率必定居高不下,一度曾维持在93%左右,依靠概率事件赚钱的保险公司自然要面临大幅亏损。
在退货险大额亏损的背景下,如何改变现状成为华泰保险以及淘宝平台的重点关注问题。2013年10月,阿里联合腾讯、中国平安等公司设立众安保险,在华泰财险退货险业务亏损严重的背景下,传统保险产品设计方式难以匹配退货运费险,新参与到退货险产品设计的众安保险势必要另辟蹊径,众安保险以互联网保险为突破口重新设计退货运费险。
在互联网公司股东的背景加持下,众安保险从出生就携带科技的基因。众安保险借助自身在大数据和计算上的技术优势,用技术优势解决信息不对称和逆向选择问题。在运费险的产品设计上,众安保险与淘宝主要从两个方面来改善。
一是扩大样本量,从用户主动购买转变到鼓励卖家为每一笔订单赠送运费险;二是在大数据技术下,分析用户的退换货记录,并且针对商品的价格和性能等属性,针对不同商品、不同买家设置不同的运费险定价。
在这两个措施下,消费者、卖家和保险公司实现了三赢的局面。对于消费者来说,可以选择提供免费或者不同价位运费险的卖家。对于卖家来说,免费提供运费险大幅增加了销量。而对于保险公司来说,定制化的定价方案下,运费险定购量增加,成本也可得到控制。

与支付宝、余额宝的发展历程一样,众安保险的发展也是源于淘宝的交易需求,但又不止于淘宝。退货运费险之后,众安保险在消费保险领域继续发力,开发30多种五花八门的保险品种。
在2016年双十一期间,除了运费险,针对彩妆和护肤品,众安保险推出化妆品过敏险;针对服装鞋帽,众安保险推出褪色险、脱胶险;针对瓜果蔬菜,众安保险推出生鲜腐烂险等等。在消费保险领域,蚂蚁金服联合中国人保、中国人寿等9家保险公司推出了质量保障类、物流保障类、售后保障类和信用保障类等五大类品种。
这些新奇的保险品种使众安保险创造多个销售奇迹,在2014年和2016年的双十一活动期间,众安保险的保单销量分别达到创纪录的1亿笔和2亿笔。而后,众安保险继续布局消费金融、汽车、航旅和健康4大生态,逐步完善在保险行业的布局。


互联网保险是我国保险行业发展的必然趋势,我国的保险市场是一个蓝海市场。从总保费角度来看,中国是全球保费规模第二大市场,但中国的保险深度和密度远低于发达国家。究其根本,中国保险的低密度和低深度与传统保险行业在价值链上的诸多痛点密不可分,这些痛点催生了互联网保险。
互联网保险的出现从3个层面上解决了传统保险行业的痛点,重构了传统保险的各个环节。
一是销售渠道上,传统保险行业的销售依赖于人工,营销成本高,而通过互联网或移动互联网销售传统保险产品,可以低成本接触长尾用户,保险覆盖率得到提高。
二是传统保险难以实现针对性,而互联网保险可利用在大数据、物联网、云计算等技术上的优势对产品进行技术升级,让现有产品更具针对性、定制性和动态化,实现“千人千面”。
三是传统保险行业以三大险种为主,产品种类较少,互联网保险以数据分析技术满足更多的保险需求,覆盖先前未曾处理过的风险。


众安保险这类互联网保险的出现并不是为了与传统金融机构争抢存量市场,而是开辟新的蓝海领域,做大保险行业市场规模。从保险品种来看,众安保险的品种与传统保险覆盖存在明显差异。从客户覆盖上来看,与传统保险业务不同,衍生自阿里巴巴的众安保险希望覆盖的也是长尾用户,以“薄利多销”为主要特征。
众安保险以不到30元的人均保费服务4亿用户,创造人均15单左右的记录,成为国内互联网保险公司的龙头,并且掀起了国内保险行业的金融科技化浪潮,传统互联网公司纷纷转型。

回顾众安保险的发展历史,众安保险以“退货运费险”这个三大保险以外的细分险种为切入点,在细分市场站稳脚跟后逐步布局五大核心业务生态。以底层技术为核心优势,众安保险“搅局”传统保险行业,引领传统保险行业走上保险科技之路。
3、私有化之争落幕,蚂蚁金服成立
2014年10月16日下午,在一年一度的支付宝“小微分享日”上,小微金融服务集团正式更名为蚂蚁金融服务集团。蚂蚁金服高管彭蕾指出,阿里巴巴之所以用“蚂蚁”作为金融板块的名称是因为支付宝乃至整个阿里巴巴希望覆盖的是80%的长尾小微用户,蚂蚁抱团后可焕发无穷力量。
马云在2012年的网商大会上指出,未来阿里巴巴要重塑平台、金融和数据三大业务,重塑一个完善的金融信用体系。在这个规划,作为当时阿里巴巴一个重要业务平台和金融业务的发力点,支付宝无疑是整个阿里巴巴战略布局的重要方向。
2013年莫干山会议山,彭蕾等支付宝高管敲定了未来支付宝要重点发力的8个项目,初步勾画了蚂蚁金服集团的雏形。在这个规划雏形下,阿里巴巴集团在2013年3月开始筹备阿里小微金融服务集团,负责阿里巴巴集团旗下所有面向小微企业一级消费者个人服务的金融创新业务。在支付宝取得的惊人成功下,支付宝的其他项目也按部就班开始陆续推进,小微集团的基本框架和雏形逐渐勾勒出来。
但蚂蚁金服的发展之路并不是一帆风顺的,背后是一波三折的去外资化和私有化之路。众所周知,阿里巴巴集团的发展离不开软银集团的投资资金,而阿里巴巴对支付宝的控股导致支付宝也被贴上了外资的标签。
但在我国的资本管制和金融监管政策下,要布局金融生态的支付宝如果要拿到国内的支付牌照,去外资化是必然趋势,完成私有化之路。支付宝的去外资化走了3年,并以巨额赔偿作为内资化的代价。支付宝的独立出走也是蚂蚁金服成立的前期准备,为后期蚂蚁金服在国内的金融版图扩张奠定了基础。

定位于互联网理财平台的蚂蚁金服在独立之后的第一站便是上线蚂蚁聚宝平台,蚂蚁金服在构思之初便带有金融+互联网的属性,如果将所有的理财功能都置于支付宝之上,那么支付宝本身便会变得臃肿不堪,通过设立蚂蚁聚宝平台,支付宝的线上理财平台得到整合。蚂蚁聚宝是一个一站式的理财服务平台,囊括了前期余额宝、招财宝等理财服务,实现从余额宝到平台化的招财宝以及到一站式理财平台的三级跳。
从淘宝的支付工具到第三方支付平台的独立再到从阿里独立的第三方金融集团,蚂蚁金服的成立标志着金融板块从业务到品牌的完全独立。从支付宝钱包到开发余额宝、招财宝等业务,蚂蚁金服独立之初金融业务版图一隅已构建完成,随着从阿里集团独立,蚂蚁金服又将展开金融版图的快速布局。

1、笃信信用即财富,成立芝麻信用
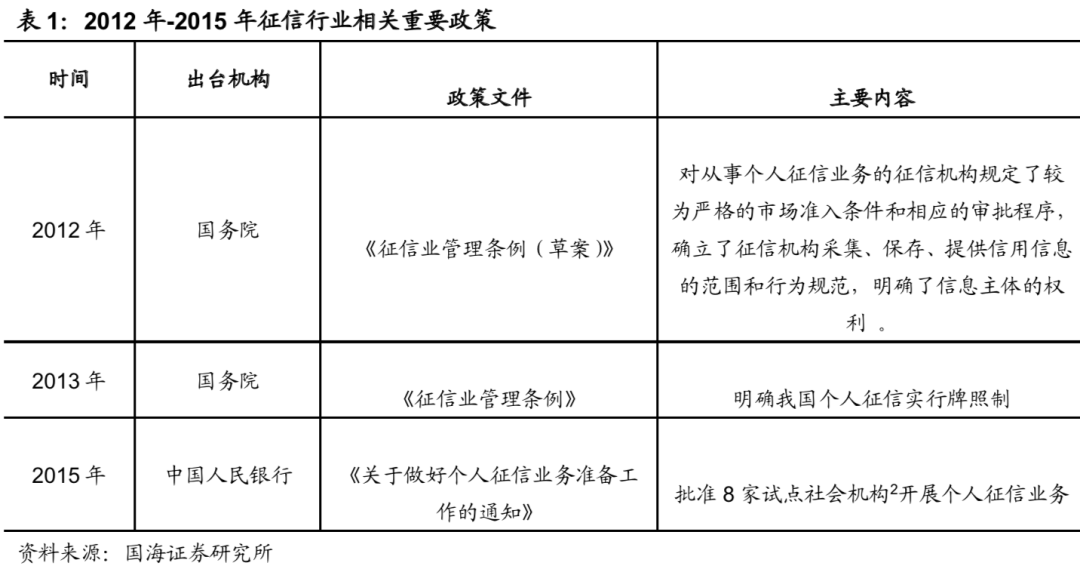
在众安保险的成立仪式上,马云曾指出中国不缺一个金融机构,但是中国缺乏一个让信用等于财富的完善的信用体系。与美国等发达国家相比,当时我国征信体系尚处于发展初期,央行主导的征信中心是国内最大的信用数据库,其他企业征信机构是对央行征信中心的补充和完善。美国的征信体系经过数百年的发展,已经形成以市场为导向的征信体系,其征信评分模型FICO几乎可以实现全覆盖。
而当时我国提供个人征信服务的只有央行征信中心和下属的上海资信公司。2013年底我国的央行征信系统收录的8.37亿自然人中有征信记录的仅有3.17亿人,另外5.2亿人在央行征信系统中只有基本信息,央行的征信覆盖率仅有35%左右。

当时央行征信系统的数据除了一些基本信息和黑名单信息,其他征信数据主要来源于银行等传统金融机构。但传统金融机构获取的信用数据主要来源于信用卡和住房贷款还款记录等,且个人信用评分需要至少获取6个月以上的银行还款记录。
这部分信用数据覆盖面比较低,以信用卡为例,2014年前后我国信用卡人均持卡量约0.3张(美国信用卡人均持卡量在2-3张左右),也就是说很大一部分消费者与银行并没有发生信贷往来。很多可产生信用数据的场景并没有被囊括在传统金融机构的征信体系内,这也就导致了我国信用体系的不健全。
蚂蚁金服从其前身支付宝开始就与信用体系之间存在千丝万缕的联系,支付宝的诞生就是为了解决在线交易中买卖双方不信任的问题。在多年的电商平台和支付、理财平台沉淀之后,蚂蚁金服积累了大量活跃用户和海量的数据,这些数据覆盖了银行难以覆盖的长尾用户以及生活场景。在这些数据的基础上,蚂蚁金服开始建立信用体系,让海量的数据产生价值,融合生活场景与金融场景。
蚂蚁金服开展信用服务的想法始于2012年,恰逢国家相关政策的出台,经过2年的筹备, 2015年1月,蚂蚁金服获得第一批个人征信试点机构资格,芝麻信用也正式成立。芝麻信用推出中国首个个人信用评分—芝麻分,用一个350-950之间的分数来衡量用户的信用程度高低。
芝麻信用基于用户的消费及行为数据,综合了传统金融机构的借贷数据。芝麻信用的数据来源广泛,除了阿里系的消费和支付数据来源,还覆盖了学历、缴费、信用历史等信息。在对海量信息进行采集、整理、加工后,通过赋予不同的权重搭建信用评价模型,最终形成每个用户的芝麻分。


芝麻信用拉开了大数据征信的序幕,大数据征信颠覆了传统征信从数据获取、预处理到分析建模各个环节,形成对传统征信的有效补充。大数据征信在传统的征信模型中加入了更多维度的数据,可以覆盖更多的长尾用户。
用户在电商平台的消费数据、在支付平台的交易数据以及搜索引擎的行为数据等非金融属性的数据都可被获取,数据的可实时获取也增强了大数据征信的可信度。在大数据技术和机器学习等技术的加持下,大数据征信对数据的处理速度提升,利用机器学习算法建模可更好的匹配征信模型,预测效果优于传统征信。
作为一家互联网金融公司,蚂蚁金服基于多个生活场景掌握了海量的数据,这些数据可以创造价值。蚂蚁金服的核心定位不只是金融,更包含了建立消费者和中小企业的动态信用体系,让信用等于财富,并在这个信用体系之上布局更多的应用场景。
芝麻信用是蚂蚁金服金融生态系统中承上启下的重要一环,一方面汇集前期在电商、支付和理财平台的相关数据,利用技术优势使信用数据产生价值;另一方面,芝麻信用为蚂蚁金服的小微金融布局搭建信用评估模型,为后续的金融版图扩张奠定了基础。

2、花呗、借呗问世,涉足消费金融
芝麻信用的成立给蚂蚁金服的金融业务带来更多的施展空间,手握海量用户在生活场景上的信用数据,蚂蚁金服可以实现“信用创造财富”的构想。蚂蚁金服的第一步就是涉足消费金融,以信用体系覆盖长尾用户,试水消费信贷市场。
在蚂蚁金服等互联网公司涉足消费金融领域之前,当时消费金融金融的发展缓慢,存在结构性失衡的特点。从整体上来看,与美国相比,2015年前后中国消费信贷市场规模和渗透率不足。从结构上来看,当时消费信贷存在结构性失衡,40%左右的成年人没有消费信贷覆盖 ,能够从商业银行获得消费信贷的成年人占比不足50%。


但当时消费金融的规模和渗透率较低并不是因为消费需求不足,相反居民消费能力稳步提升,消费意愿强劲。结构性失衡的根源在于传统信贷模式的制约。
一方面,征信体系制约了传统金融体系向长尾用户的覆盖,传统金融体系依赖央行征信系统,但当时央行征信系统中有效征信记录的比例较低,更多的潜在用户因征信体系被拦在传统金融机构的覆盖范围之外。
另一方面,传统金融机构依赖线下方式开发客户,从贷前到贷后风控成本高,这也制约了传统金融机构覆盖范围的扩张。
为刺激消费信贷市场发展,2009年以来国家出台了多个政策,逐步放开市场准入。在消费金融覆盖范围较小、政策支持和自身已建立芝麻信用系统这三个条件的支撑下,蚂蚁金服在2015年6月推出蚂蚁花呗和蚂蚁借呗两款产品,分别布局消费金融和现金贷领域,基于生活场景服务长尾用户。

在蚂蚁金服的技术和芝麻信用的信用数据支撑下,蚂蚁金服以互联网消费金融的模式与商业银行信贷错位发展、相互补充。
从覆盖区域来看,通过蚂蚁金服在支付、电商等领域的生态链数据沉淀,蚂蚁金服可以在大数据风控技术下更好的贴近长尾用户。
从覆盖人群上来看,蚂蚁花呗的客户群体近一半分布在三线及以下城市,而传统商业银行消费信贷客户集中分布在一二线城市。
从覆盖场景上来看,信用卡的消费场景集中于是商超等大中型消费场景,而花呗的使用场景集中于小型日常消费场景,如便利店等,在场景上也形成了对传统金融机构的有效补充。
覆盖区域、人群和场景的多样化反过来也形成对芝麻信用体系的补充,芝麻信用可以获取更多更活跃的用户数据。蚂蚁金服的生态体系也制约了消费者的违约行为,芝麻信用已与多个机构合作,如果消费者发生花呗或借呗的违约,芝麻分的下降将影响其在其他生活场景的便捷度。蚂蚁金服在金融领域多点布局的系统效应开始凸显。

3、成立网商银行,筑梦普惠金融
从余额宝到花呗、借呗,蚂蚁金服的普惠金融梦在这3个爆款产品的引领下逐步拉开序幕。余额宝和花呗、借呗的定位群体是个人消费者,在阿里系的平台覆盖下还有3000万左右的中小企业。
2013年7月,金融“国十条”发布,提出尝试由民间资本发起设立自担风险的民营银行,民营银行开闸。经过两年的准备,2015年6月,由蚂蚁金服筹备组建的网商银行正式开业,开始服务小微客户。

小微信贷最初并不是蚂蚁金服乃至整个阿里巴巴布局的重心。在小微信贷领域阿里的第一步是与银行达成合作,基于淘宝和支付宝平台的数据,由阿里提供数据分析技术,银行负责放贷。
但在银行自有风控机制下,企业贷款获批率仅为2%-3%。为了打破贷款通过率的瓶颈,阿里巴巴联合多家银行、担保及小额贷款公司,搭建互联网平台。由阿里向金融机构提供风险评估报告,但由于银行自身风控体系和理念难以改变,这一平台的推出也仅将小微企业的贷款通过率从2%左右提升到10%。
在平台模式也难以从根本解决小微企业融资需求的背景下,阿里开始独立布局小微信贷业务。2010年阿里巴巴先后获得在杭州和重庆的小贷业务牌照,并成立阿里小贷,面向平台覆盖的小微企业推出小额无抵押的“纯信用贷款”。
但在金融监管政策下,以小贷公司向小微企业提供融资服务存在固有限制。与银行不同,小贷公司不能吸收存款,也不能以低成本从银行间市场获取资金。随着阿里小贷业务规模的扩张,资金成为限制阿里小贷发展的瓶颈。恰逢2013年10月金融国十条对民营银行的放闸,蚂蚁金服加快民营银行筹备工作,基于阿里小贷企业贷款业务组建网商银行,延续阿里小贷“小存小贷”的发展定位 。
对于网商银行的定位,阿里巴巴曾不止一次强调“蚂蚁金服的对手不是任何另外一家银行,我们只是要建立一个新的金融体系,网商银行只做现有银行的补充”。与阿里小贷一脉相承,网商银行覆盖的也是难以从银行获得贷款的小微企业。
通过在电商平台积累的交易和信用数据,网商银行将系统架构搭建在阿里云上,在大数据风控技术的支持下,实现从贷前到贷中、贷后的自动化追踪。在生态体系和大数据技术的应用下,网商银行贷款审批速度提升,贷款的风控水平较传统商业银行也有所提升。不良贷款率维持在1.3%以下,远低于银监会公布的商业银行平均不良贷款率。
以“小银行,大生态”定位的网商银行,截至2018年底服务小微企业数量已经超过1200万家,户均贷款余额控制在3万元以下,真正实现了小额、快速的小微企业融资服务。
至此,蚂蚁金服形成了“支付+理财+信用+消费金融+小微企业贷款”的生态,颠覆传统银行业、基金业,引领了国内金融市场的科技浪潮,为国内金融行业发展带来了更多的发挥空间。随着国内市场日益发展成熟,蚂蚁金服也开始调整战略,提出全球化发展战略。



4、面向全球,布局国际化金融生态
随着国内市场的日益成熟,蚂蚁金服各大板块在国内市场的市占率趋于稳定。以支付为例,随着微信支付的参与,支付宝在第三方移动支付的市场份额被瓜分,并逐渐趋于稳定。而在中国市场之外,国际支付领域还是一片蓝海市场,出海便成为蚂蚁金服谋求更广阔发展空间的必走之路。
蚂蚁金服的国际化布局始于支付宝,2007年支付宝就开始进军香港市场,备战国际化之路。2016年10月,蚂蚁金服将全球化作为其未来十年发展战略之首 ,并提出要覆盖全球20亿用户的发展目标,加速国际化布局进程。

蚂蚁金服的出海始于东南亚市场,这一战略布局源于两方面的考虑。一是东南亚市场现金支付比例较高,电子支付普及率较低。而欧美等发达市场以银行卡及信用卡结算比例较高,且基础设施相对完善,短期内用银行卡及信用卡支付的消费习惯难以改变。二是欧美市场金融体系完备、金融监管严格,布局金融业务需要面临多重阻碍,推进速度较慢、成功率较低。
印度是蚂蚁金服面向海外市场的第一站,中国与印度同是人口大国,具有人口红利优势,经济增长速度也较快。但在支付领域,2014年前后印度与中国之间差异显著。印度的银行卡和信用卡普及率较低。
而另一方面,印度互联网渗透率增速明显,伴随着印度政府对推进无现金化的希望,印度成为电子支付的潜在发展市场。


2014年10月,印度移动支付平台Paytm创始人向蚂蚁金服寻求合作,而当时蚂蚁金服也正在思索进入印度的金融领域,双方不谋而合。2015年蚂蚁金服分两次向Paytm的母公司进行投资,成为Paytm的股东。
蚂蚁金服与Paytm的合作从两个方面开展,一是提供技术支持,输出大数据风控技术,改善技术架构,实现扩容。二是支付宝发展模式的输出,Paytm以支付起家,只有转账、缴费等功能,对线下场景的布局较少。蚂蚁金服入股后,将支付宝的发展模式输出,协助其布局线下场景,并开展电商业务。在获得蚂蚁金服的融资和引导后,Paytm取得迅速发展。
蚂蚁金服选择入股Paytm而不是在印度新设一家支付机构,除了Paytm主动寻求合作的原因外,也是基于对当时市场及金融监管政策的担忧。各国对金融领域都极其重视,合资机构比外资机构更容易获取当地市场准入资格。
在提出全球化战略后,蚂蚁金服以“Paytm模式”为全球化布局范本,以产品、技术和模式为出海工具,加速国际化布局。目前蚂蚁金服已在东南亚形成“1+9”布局 ,成功进入印度、泰国、印尼等东南亚国家,并于2019年收购英国跨境支付公司,国际化之旅迈出了新的一步。
从支付宝到余额宝、众安保险,再到蚂蚁金服的成立,再到对信用、消费金融和普惠金融的布局,蚂蚁金服的金融版图的庐山真面目已完全呈现。从成立之初到全球化的金融科技公司,技术始终是蚂蚁金服的护城河。
但随着金融版图的不断铺展和国际化扩张,蚂蚁金服面临重点发展技术还是重点发展金融的抉择。2016年10月,蚂蚁金服提出TechFin概念,定位TechFin公司。由此,蚂蚁金服开始技术输出,以开放面对未来。


1、去金融化,服务金融机构
随着国内及国际市场上金融版图的不断拓展,蚂蚁金服的金融属性不断加强。但随着移动支付的渗透率提升,第三方移动支付的市场规模增速呈放缓趋势。2014年春晚微信红包横空出世,并以强大的社交生态抢占支付入口。虽然市场地位没有被取代,但在微信强大的社交生态下,支付宝的市场份额还是有所缩水。此外,随着拉卡拉、银联和商业银行的发力,支付领域的市场竞争愈发激烈。

而在支付市场竞争白热化的背后,金融监管趋严也给互联网金融机构带来了生存压力。以备付金为例,2013年支付机构的备付金可以存放于存管银行。而随着监管政策的趋严,2017年央行开始要求集中按一定比例缴存备付金并且有提高备付金的缴存比例的趋势。虽然备付金缴存产生的息差损失对支付机构来说不大,但对整个支付行业来说备付金缴存背后带来通道费率上升使得支付行业的利润空间进一步被压缩。
在竞争加剧、监管趋严等多重背景下,蚂蚁金服开始重新思考自身的定位。2017年3月,蚂蚁金服宣布战略定位转移,由Fintech转向Techfin,提出去金融化,定位于科技公司,未来只做科技,基于自身的技术优势,为金融机构提供技术输出,赋能新的金融生态。

蚂蚁金服的去金融化和技术输出战略也不是一蹴而就的,2015年蚂蚁金服就已启动“互联网推进器”计划,开始技术输出。“互联网推进器”计划推出后,人保保险、太平洋保险等20多家保险机构立马加入该计划,在招财宝平台推出信用保证保险,为中小企业提供增信服务,帮助其从招财宝获取融资。一旦中小企业发生违约,财险公司将基于信用保证保险确保本息兑付。
互联网推进器计划下,蚂蚁金服的风控体系是第一道防线,保险公司的风控机制是第二道防线,两道防线的叠加使得互联网平台的风控机制得到进一步优化,而传统的保险公司也在互联网推进器计划下也创造性的形成了“保险+互联网信贷”的商业模式,成功切入互联网金融领域,迈出转型升级的新一步。


2、技术输出,全面开放
技术输出可以帮助金融机构解决转型问题,但技术本身是存在边界的,不能解决金融科技发展中的所有问题。2017年10月,在蚂蚁金服首届ATEC大会上,蚂蚁金服CTO程立指出当前科技存在四个不能解决的问题,即“在物联网设备的海量的数据之上实现实时的安全计算”、“让机器智能具备金融级能”、“每个人可拥有独立可信的数字身份”以及“数字世界的安全性问题”。而解决这些“不可能”问题的路径便是技术开放。
2018年ATEC大会上,蚂蚁金服提出全面开放,并公布其技术战略–BASIC战略。蚂蚁金服将基于区块链、人工智能、安全、物联网和云计算五大技术进行延伸,延伸风控、信用和连接三种能力,并将所有的技术和能力向行业开放。
与技术输出阶段相比,蚂蚁金服的全面开放包括输出系统、成建制的全面解决方案。从开放深度上来看,全面开放包括从技术到能力、业务等各层次的全面开放。

在能力开放上,以芝麻信用为例,蚂蚁金服的能力开放加速传统金融机构的转型升级。芝麻信用平台对金融机构开放后,北京银行与蚂蚁金服达成合作。在用户授权的基础上,北京银行可以获取消费者的芝麻信用信息,有了芝麻信用相关数据的支撑,信用卡申请不再仅仅依赖房产证、工资单以及银行流水等由机构开具的还款能力证明。
芝麻信用提供的在线消费、生活场景缴费及还款记录可以为银行提供消费者的有效信用记录,在互联网平台利用大数据技术即可实现对客户的快速综合画像,提高信息核查处理效率,促进信用卡在互联网渠道的发展。
除了信用卡审批效率和风控水平得到提高外,与芝麻信用的通道打通后,北京银行还可以联合蚂蚁金服合作分析用户行为,提供定制化金融服务,开创了“银行+互联网征信”先河。
在技术开放上,以金融云为例,蚂蚁金服的技术开放传统金融机构的降本增效。南京银行是蚂蚁金融云开放后的第一个合作机构,在技术层面,蚂蚁金融云协助南京银行搭建“鑫云”,以其高性价比的云架构降低南京银行上云成本,提高处理和运行效率。蚂蚁金服全面开放后,南京银行可与其实现多维度的合作。
在业务层面上,蚂蚁金融云与南京银行设立“数据共创实验室”,进行中小企业和个人金融的数据模型搭建和金融产品开发,通过银行风控叠加互联网平台风控,优化风控机制。在场景层面,基于FinMall平台,南京银行的资金可深入至蚂蚁金服及其合作伙伴的各大场景,包括消费金融、汽车金融、普惠金融等。

全面开放对蚂蚁金服来说也是有诸多益处的。以余额宝业务开放为例,2017年底余额宝规模1.58万亿元,是其募集首月末规模的370多倍。余额宝的用户多为长尾用户,资金比较分散,随着规模的量级变化,资金的流动性管理难度也逐渐增加。
余额宝和天弘基金自身也针对流动性风险采取了2项措施,2017年下半年连续两次下调个人最高投资限额,从100万缩减到10万再缩减到2万;另外一个措施是设置申购总额,当日售完即止。但这并没有从根本上解决庞大体量下的流动性风险高的问题。
通过向基金公司开放,流动性压力被分散到不同机构基金公司本身资金实力充足,集中兑付的应对能力才得以增强。
在私有化之后,蚂蚁金服开始加快脚步,深入布局金融生态。通过花呗、借呗,蚂蚁金服涉足消费信贷领域;通过成立网商银行,蚂蚁金服成功切入普惠金融赛道。随着国内市场竞争的日益激烈,蚂蚁金服也逐步开拓国际化市场,并实现向技术输出的战略转型。在多年的开疆拓土之后,蚂蚁金服金融科技版图也终于浮出水面……
未完待续……
风险提示:市场波动风险、企业经营风险




