洞察|A股ESG时代开启
2020年11月19日中国证监会上市公司监管部副主任孙念瑞表示,下一步将优化退市标准,把单一连续亏损退市指标改为组合类财务退市指标。总体思路是不单纯考察企业盈利性,而是同时注重持续经营能力—十四五将开启高质量发展的时代,对标资本市场也将是一个高质量投资的时代,契合对外开放的保持,与国际投行成熟的投资标准评价体系融合是趋势,投资者追求长期持续经营的公司,这就使得ESG相关指标更为重要!长期投资、责任投资、价值投资的结合,必然是主流更可能是必须项!
一、什么是ESG?
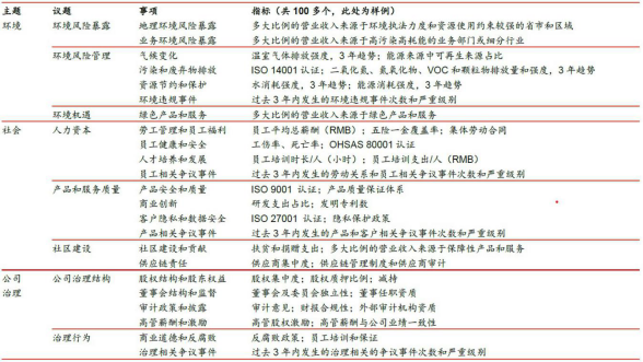
ESG,即环境(Environment)、社会(Social)、公司治理(Governance)。区别于传统财务指标,ESG指标从环境、社会、公司治理角度,评估企业经营的可持续性与对社会价值观的影响。

ESG投资起源于欧美的社会责任投资(SRI),是社会责任投资中最重要的三项考量因子。美国首只ESG基金成立于1971年, 首个ESG指数成立于1990年。2006年,联合国成立责任投资原则组织(UNPRI),在建立初期,超80%的签署机构来自欧美,可见ESG投资彼时在欧美已得到广泛认同。ESG要求企业在发展中注重环境保护、履行社会责任、完善公司治理。这些信息不会体现在公司财务上,可是却关乎企业的可持续发展。越来越多的研究表明,ESG数据良好的企业抗风险能力更强,更倾向于有长期稳定的发展,所以ESG也逐渐成为投资机构参考的指标。

在ESG投资出现之前,投资的目标总是“股东价值最大化”,股东价值最大化的支持者将追求利润置于所有其他考虑之上。但是,如果管理层只关心最大限度地利用短期获利来取悦股东,却以牺牲所有其他利益相关者为代价的话,那么企业依然会遇到严重的问题。比如在欧美许多公司为了追求市场效益与员工建立了对立的关系,最终导致工人加入工会并罢工。而化工企业如果不考虑环境保护,将对社会产生巨大负面影响,影响国家甚至人类的可持续发展。因此,利益相关者开始更加多元化,不仅仅限于股东,还包括员工、客户、供应商、分销商、社区和环境等。在这类思考越来越多的背景下,ESG投资理论就出现了。
二、ESG投资为何收到关注?
首先,从风险角度来看,当下的世界,气候变化加剧,让市场意识到环境保护的重要性。而各国采取的各类环境政策也让相关公司的成本和盈利都大受影响。此外,人类社会的问题也在愈演愈烈,发达国家的收入分化越来越大,给整个经济社会的稳定带来挑战。借助ESG对环境社会管制等问题相对全面的覆盖,资产拥有者和管理者们可以有机会管理这些风险。
其次,ESG信息能更全面地反映公司的的经营情况。若公司不注重且发展不够规范,就很容易产生负面影响,并传导到公司股价上,最终将直接影响公司的估值水平。
在E(环境)方面,如果企业不注重环境保护,首先就会产生污染问题,并会影响企业周边生态环境,周围居民会频繁投诉,有可能会形成负面新闻,报道出去后就会造成公司社会形象的下滑。如果因为环境问题过于严重而引发政府相应单位进行调查,其结果可能更为严重,因为环保、可持续发展早已成为中国的基本国策。
在S(社会)方面,如果企业长期拖欠员工工资、经常拖延甚至拒付货款,带来的显而易见的后果是企业公信力的下滑,公众难以相信这家企业能够持续经营下去。而从正面角度来看,当企业正确协调好利益相关者与自身的关系之后,首先带来的是企业公信力的提升,会有源源不断的合作伙伴出现,形成良性循环。另一方面,更多的员工和更多的分出去的利益创造了更多的社会财富,提高了平均收入水平,社会的总需求因此得到提高,带来的是社会整体的发展。
在G(治理)方面,实际上和上述两个指标是一体两面。企业要长期保持正确的发展道路离不开高效、公正,同时能够自我纠偏的管理系统。任何一个漂亮的外壳都经不起来自于内部的腐蚀。一个勤奋、正直、致力于创造更多社会价值和财富的管理层,才能保证一家企业能够长久的践行正确的经营理念。而完善的管理制度、反腐败机制、纠错机制,能够持续保障是优秀的管理层在管理公司。
因此,符合ESG理念的公司致力于长久的、可持续的经营下去,致力于与社会长期共同成长,其长期投资价值相对更高。
最后,从发展趋势看,年轻一代更加关注企业社会责任、环境保护等公司主业外的表现。以就业市场为例,当下的年轻人应聘时除了薪酬要求外,公司的治理结构、环境社会责任、价值观等也是重要参考因素。在年轻一代的推动下,未来ESG投资也会获得新的发展动力。
三、中国迎来ESG投资拐点
根据美国可持续投资论坛组织(USSIF)2016年的报告,美国责任投资规模超过8.72万亿美元,其中8.1万亿元是ESG投资。欧洲可持续投资论坛组织(EUROSIF)2016年的报告显示,欧洲责任投资规模(SRI)接近23万亿欧元,其中2.6万亿欧元是ESG投资。
ESG投资着重长期价值,符合养老金等长期资本的投资理念,被加拿大养老金投资公司、日本政府退休金投资公司等许多发达国家的养老金投资所采纳。根据明晟MSCI测算,未来5年全球投资规模中将有57%受到ESG策略的驱动或影响。我们熟知的国际金融公司(IFC),要求被投资公司建立健全环境与社会风险管理体系,并定期进行ESG绩效披露。

ESG作为独立的政策实践话语体系在我国发展起步较晚,但实质上我国改善环境社会、公司治理的努力未曾停止。
图表3列出了自2006年以来交易所、证监会、基金业协会等机构在推动ESG方面做出的努力。2008年,兴业全球基金管理有限公司成为国内第一家引入社会责任投资理念的公募基金公司,发布国内首只社会责任主题的基金产品。2019年8月15日,华宝基金发布了国内首只基于MSCI ESG评级的指数基金(LOF)。根据中国证券投资基金业协会初步调查,目前已有不少头部机构建立ESG数据库,实施ESG投资策略。随着ESG信息披露的不断完善,ESG投资将迎来长足发展。
十八大以来,中共中央高度重视可持续发展,在“五位一体”总体布局中,生态文明建设是其中的一位,在新发展理念中绿色是其中的一大理念,在三大攻坚战中,污染防治是其中一大攻坚战。十四五发展规划和2035远景目标都明确表明了高质量发展的开始,加之对外开放的力度加大,全球资金对中国的被动性配置将不断加大,结合国际发达资本市场评价标准,中国资本市场正处于ESG投资的一个历史拐点,正确的投资能实现社会责任与投资收益的共赢。
因此,推动ESG投资既是支持国家生态文明发展战略的有力抓手,也是深入学习贯彻五中全会的一个重大举措。
四、当下ESG在国内的发展现状
近几年,随着绿色金融的蓬勃兴起和ESG投资理念的快速传播,越来越多的中国资管机构开始采纳ESG投资策略。自兴全基金于2008年成为第一家,截至2020年10月,中国已有13家公募基金管理人签署联合国负责任投资原则的公募基金。众多大型基金管理公司相继推出以ESG为主题的基金产品,使得国内ESG主题基金市场也已初具规模。目前中国市场已有约100只ESG概念类公募基金,基金净值规模超过1000亿元人民币。

不过,虽然近年来ESG基金在中国发展较快,但较之西方发达国家,中国的ESG基金市场在规模和投研实践方面还不成熟。
目前,中国的ESG主题基金规模尚不足股票型基金和混合型基金总体市场规模的2%,而这一比例在欧洲高达15%。从图1来看,目前国内现有的ESG主题基金多为以公司治理、绿色债、节能环保等为主题的概念类基金,真正运用ESG筛选、整合等专业策略的基金屈指可数。
目前中证、国证、华证等指数公司都在跟进打造ESG评分体系,远期布局已然揭幕;预计在未来一段时间内,国内市场可能会迎来不少新的ESG基金,为践行ESG投资理念的投资者提供多样化的投资工具。

此外,ESG投资不应仅止步于公募基金和上市公司,在可预见的未来,各私募基金管理人也会成为ESG投资要求的适用范围。尤其是对于私募基金管理人而言,其主要是运用ESG投资体系,发现并投资于有潜力的创新型产业,全面整合人才、市场、管理、商业模式等要素资源,帮助企业提升治理水平,介入被投资企业的规划、运作和管理之中,促进技术、知识产权和人力资本转化为现实生产力。

五、ESG如何提高投资收益
⒈通过ESG可以提高选择到好公司的概率。
牛津大学对200篇较高质量文献进行研究,ESG表现优异的公司长期稳定呈现更好的运营绩效,而且对于投资业绩也具有积极正向的影响:(1)90%的研究表明,ESG优异的公司降低了企业资本成本;(2)88%的研究表面,ESG优异的公司能够提高企业经营绩效,最终转化为稳定的现金流;(3)80%研究表明,ESG优异的公司对公司股价具有积极的影响。
⒉通过ESG负面筛选策略降低组合整体风险。
具有较强ESG特征的公司通常在公司管理和供应链管理上具有高于平均水平的风险控制能力与合规标准;由于更高的风险控制能力,ESG高评级的公司遭受欺诈、贪污、腐败或诉讼案件等负面事件的影响更小,这些负面事件可能会严重影响公司的价值,进而影响公司的股价;风险事件的减少最终降低了公司股价的尾部风险。
近年来,我国债券市场频繁发生违约事件,传统财务和会计信息存在一定的局限性,若投资人在投资过程中能把ESG所关注的相关因素考虑进去,就可以更早、更好地避免投资损失。在这样的背景下,未来市场对ESG信息和产品需求将更加充分。
⒊通过ESG可以实现更优的资源配置。
金融是经济的重要组成部分,与实体经济相辅相成,金融资源配置在发挥和引导产业转型升级方面,发挥着重要作用。ESG投资体系的建立和应用,有助于帮助金融市场“屏蔽”企业不良行为导向,引导上市公司和实体企业改善经营行为,提升服务社会的意识。与此同时,如长生生物疫苗造假、大众汽车排放造假、康美药业财务爆雷、互联网公司开除患绝症员工等事件,都引发社会广泛关注,企业事后都受到了“社会惩罚性机制”的处罚。但是,事后惩罚绝对不如事前预防。
倡导践行ESG投资策略,可抑制资本因盲目逐利而导致社会总体福利恶化,有助于借助金融市场风险规避功能,提前找到不良项目潜藏的风险,共同推动改善社会治理。

对于资产管理机构来说,只要ESG带来的收益大于投资成本,长期增值就有了可能。ESG投资不是做慈善,而是将环境、社会及公司治理因素加入到投资筛选、投资过程及退出的整个流程,以降低投资组合公司的成本和负债,增加收入,最终还是利益导向的。有远见的投资公司已经将ESG的价值观和目标融入了投资理念中,成为投资体系的重要环节,明泽投资已经成为了ESG投资的坚实拥护者,并努力思考如何完善国内的ESG投资体系和架构。那么,目前我国的ESG还缺乏什么?
首先,配套措施不健全。证券监管部门还没有出台强制性的ESG指引,仅仅对公司治理提供要求,与国际上的ESG指引还存在一定的差距。在前文中我们列出了自2006年以来交易所、证监会、基金业协会等机构在推动ESG方面做出的努力,但力度还需继续加强。
其次,ESG投资的市场认知有待培养。从企业的角度来说,他们的信息披露都是在年报、社会责任报告和其他的公开报告之中,披露的质量是参差不齐的。如果投资者没有最真实的底层数据,那么在评价企业ESG得分时难度很大,目前市场上一些ESG评级机构开始利用大数据来弥补这一短板。
最后,本土化的ESG指标体系尚处在初期阶段。投资理念的发展流行往往离不开基础数据的支持,而对于在海外已拥有成熟模型的ESG投资框架,评分体系的健全对ESG投资的发展更具有重要的意义。目前海外已有MSCI、汤森路透、富时罗素及Smart ESG等多种发展较为成熟的主流海外ESG评分体系方法。
对于国内来说,由于上市公司ESG信息披露不全、社会责任报告等公开报告客观性不足且不同企业间可比性较差,ESG评价体系的数据基础薄弱;另一方面,部分ESG信息呈现高度的动态化、非结构化,对该类数据的收集与应用存在较大的技术难点,且完善的ESG体系也需要较高的维护成本。这些原因给国内本土化ESG指标体系的发展带来了一定的困难。但我们也看到,像中财绿金院、华证指数、中证指数、嘉实等机构都开始推出其ESG指数或ESG评级体系。

总的来说,ESG投资的发展是全社会的事,既要公司的自觉、监管部门的指引、投资者的坚定,也要媒体的辅助、利益相关者的监督和支持。
六、ESG未来的发展趋势
(一)ESG整合策略将成为规模最大的ESG投资策略
根据GSIA(2018)统计,在实际操作中,ESG投资主要采取负面筛选、ESG整合、公司参与和股东行动、规范性筛选、正面筛选、可持续投资以及影响力/社区投资这七种策略。它们的管理规模变化情况如下图所示:

截至2018年底,负面筛选和ESG整合策略使用最为广泛。其中负面筛选策略主要通过剔除高风险公司来降低组合整体风险,2018年该策略管理规模大约为19.8万亿美元,与2016年相比增长31%,是当前使用最广泛的策略。
规模仅次于负面筛选策略的是ESG整合策略,该策略的主旨在于将环境、社会与治理三个要素融入传统的投资决策中,2018年其管理规模大约为17.5万亿美元,相较2016年增长69%,增速高于负面筛选策略,预计未来ESG整合策略将会超越负面剔除策略,成为规模最大的ESG投资策略。
(二)新兴市场ESG投资相对更加有效
Friede等(2015)统计了自1970年至2014年近2000篇ESG相关研究,发现在北美和新兴市场,ESG相对更加有效。ESG与财务绩效显著正相关的研究中,在两个市场比例分别为42.7%和65.4%。在新兴市场,ESG信息对于上市公司业绩稳定性等方面有重要预警功能,能揭示额外的上市公司信息作为财务信息的补充,ESG投资价值更加突出。

(三)个人投资者对ESG投资的认同度提升
摩根士丹利可持续投资研究所(2017)报告显示,75%的个人投资者和86%的千禧一代投资者对可持续投资感兴趣,这一数据延续了2015年以来的高比例。75%的千禧一代受访者认为,可持续投资决策可能会影响人类活动造成的气候变化;84%的千禧一代受访者认为,可持续投资决策可能带来经济增长,让人们摆脱贫困。因此,千禧一代投资者选择ESG投资是践行可持续发展理念,通过投资行为对社会、对人类做出积极影响。

(四)ESG与Smart Beta
结合Smart ESG是将ESG投资与Smart Beta策略结合的一种投资方式。通过充分利用ESG信息价值和Smart Beta策略经验,为投资者带来更优的收益风险产品。FTSE(2019)报告显示,全球多数机构希望在Smart Beta策略中融合ESG。2019年,77%的受访机构希望运用Smart ESG的投资方式,这一比例远高于2018年的55%。并且从管理资产规模来看,大型资产管理人意愿更强。规模大于100亿美元的管理人中,58%选择Smart ESG策略进行配置,而低于100亿美元的管理人中,这一比例仅为30%

结论:ESG指标将全系统评价市场
十四五发展规划和2035远景目标都明确表明了高质量发展的开始,加之对外开放的力度加大,全球资金对中国的被动性配置将不断加大,结合国际发达资本市场评价标准,中国资本市场正处于ESG投资的一个历史拐点,正确的投资能实现社会责任与投资收益的共赢!
再次强调,中国资本市场正处于ESG投资的一个历史拐点,ESG评价作为一个核心指标,构建基础期已过,2021起始将对所有上市公司主要经济活动主体进行系统评价,提醒每个投资者在投资过程中作为必选关注!
文章观点仅供参考,不构成投资建议
-END-
▿▿ 更多情报,尽在财情社 ▿▿




