【金融ESG】驭势而行,把握银行ESG和绿色金融转型先机
一、背景
2020年9月,中国明确提出2030年“碳达峰”与2060年“碳中和”目标(即“双碳”目标),碳达峰碳中和成为中国长期发展的重要框架。实现“双碳”目标,绿色金融是支持经济社会全面绿色低碳转型的有力抓手。从“可选项”到“必选项”,绿色金融进程正按下“快进键”。加快发展绿色金融,加速ESG转型已成为商业银行未来发展的必然趋势。
二、 顺势而为 · 银行必须把握ESG转型的新机遇
当绿色金融是为数不多的、尚未成熟却具有战略意义的国际金融高地,布局绿色金融市场是银行商业转型发展的重要方向,银行业均面临广阔的ESG转型新机遇。
机遇一 投资需求超百万亿,银行业绿色金融发展空间广阔。据中国绿色金融委员会估算,从2021到2050年,中国在绿色低碳领域的投资需求总额将达487万亿元。这意味着未来30年,中国需在该领域年均投入超16万亿元,银行业绿色金融市场发展前景广阔。
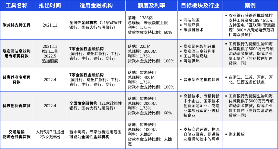
机遇二 政策层面将为绿色金融提供持续激励。《2030年前碳达峰行动方案》明确提出,要大力发展绿色贷款、绿色股权、绿色债券、绿色保险、绿色基金等金融工具。人民银行已陆续推出各种政策减排工具(见下图),引导金融机构为绿色低碳项目提供长期限、低成本资金。
机遇三 发展绿色金融符合社会各界对商业银行的期望与要求,有助于品牌形象的宣传和竞争力的提升。通过打造良好的绿色金融品牌、树立积极支持绿色发展的良好国际形象,对商业银行提升品牌形象、拓展国际市场大有裨益。
机遇四 发展绿色金融有利于银行自身的转型升级。从银行自身的角度看,发展绿色金融是我国商业银行可持续发展的必然选择,有利于银行优化资产结构、推动业务模式转型、拓宽收入来源、提升自身可持续经营能力。比如通过加快退出“两高一剩”行业,扩大在新兴绿色环保领域的布局,将推动银行加快信贷结构调整。
三、 度势而谋 · 银行ESG转型面临的问题和挑战
目前,我国银行业的绿色金融及ESG发展仍处于初期阶段,主要面临以下四大挑战:
挑战一 时间紧:据估计,若要在2030年实现碳达峰,银行投入绿色低碳领域的主要贷款资金需超过非低碳行业,该时间设定对银行来说压力不小。同时,央行也在逐步完善约束机制,督促金融机构提早进行绿色低碳转型。
挑战二 任务重:ESG转型时间跨度长、资金投入大、涉及范围广、转型过程复杂多样,均导致该转型工作的困难程度不同于其他。目前国内先进银行的ESG转型也仍处于探索发展阶段,尚未建立较为系统完善的转型方法论,同时数据获取、信息披露等外部条件尚需进一步改善。
挑战三 经验少:主要表现在三个缺乏:
- 缺乏行业标准:监管规则在诸多方面存在信息和标准不统一的情况。例如,在环境效益的量化测算上,投融资活动中的碳核算方法、碳核算参数和碳核算口径等尚无标准化指引和规定。
- 缺乏数据和经验积累:由于发展时间较短,绿色金融数据基础较为薄弱。
- 缺乏环境和社会风险管理能力:大多数银行尚未建立起全面的环境和社会风险管理体系。
挑战四 有风险:在绿色转型的过程之中,银行不仅面临存量的高碳产业风险的增加,也会面临新的产业模式和投资模式带来的金融风险的增加。一方面,煤炭、钢铁等传统能源和高碳资产面临巨大的转型压力,可能形成大量不良资产。另一方面,碳排放权的分配、碳价格的波动及绿色技术带来的成本变化等因素,均会要求银行考虑新的资产评估和估值,并确保新增资产的金融风险可控、可承受等。
四、 驭势而行 · 毕马威为银行ESG转型提出四大建议
1、 尽快科学、系统地规划全行级ESG转型战略
制定全行级ESG战略规划是银行实践绿色转型的起点。2020年,银保监会《关于推动银行业和保险业高质量发展的指导意见》中明确要求银行将ESG管理融合进整体经营管理行为,各领先银行为将ESG纳入全行业务高质量发展体系,均规划了ESG整体战略。例如,2021年,兴业银行在新的发展周期内,明确其十四五发展战略,将“绿色银行”作为其三大银行战略之首,向着“一流银行、百年兴业”的目标奋力迈进。
第二,围绕全行级ESG发展战略,银行需要进一步设定ESG发展目标。结合各利益相关方意见,银行需根据自身经营理念和发展特点,梳理出ESG重点议题。对所有议题制定相关的定量和定性的目标,并分解至各个业务部门,支撑部门及不同区域及市场落实执行。
最后,银行可考虑设定ESG战略支柱作为抓手,进一步开展战略落地,践行可持续发展理念,实现社会承诺。
2、 同步制定绿色金融专项业务规划
银行可通过制定绿色金融发展目标、切入优势产业和细分赛道、创新产品配置三步走的方式,快速推进绿色金融业务。
▶ 第一步:银行需制定清晰、量化、可执行的绿色金融发展目标。
目前,全球领先银行大多设立了可量化的绿色金融目标。例如,花旗银行发布《2025年可持续发展战略》,计划未来5年投入2500亿美元的绿色融资支持应对气候变化。银行应设定绿色投融资目标、绿色产业占比目标,环境效益目标等,推动绿色转型。
▶ 第二步:在聚焦赛道的选择上,银行应先“盘家底”,再“出新招”。
银行需要根据自身资源和产业优势,聚焦绿色融资赛道,并进行细分产业的深耕。第一,银行需要对现有的客户和产业进行绿色梳理,基于客户环境效益,搭建识别分类体系,需对存量客户的环境友好级别归类后,为客户提供差异化服务方案。第二,针对增量客户,银行需要根据本行融资能力、赛道市场技术成熟度、存量客户资源禀赋等指标,筛选重点开拓的绿色赛道(可参考央行的绿色产业指导目录,下图)。之后,银行需要深耕若干细分行业,积累行业的相关知识(例如行业的补贴政策,科技商业化路径选择,客户资源等),并针对性地为客户提出解决方案。
▶ 第三步:在产品配置上,模式创新和底层资产创新是丰富货架的两大维度。
在推出标准化的绿色信贷传统产品基础上,可创新融资模式,例如开发以环境效益抵质押权为底层资产的贷款和围绕碳市场交易的产品创新,可为目标客户提供更为灵活的融资解决方案。针对棕色企业,银行可开发可持续挂钩产品,通过设计SPT指标,在引导企业可持续转型的同时,也能加速完成自身投融资的环境效益指标。
3、 推进全行ESG及绿色金融战略规划落地实施
银行应该根据高阶战略规划,设计并实施“1+5”的转型战略举措,以保障绿色低碳转型目标的落地与达成。
▶ 举措一:设计绿色金融治理框架。
综合同业领先实践,银行可按照“董事会-高级管理层-职能部门/团队“的架构来搭建ESG/绿色金融治理框架。在决策层由董事会牵头可持续发展事务;在管理层,可持续发展委员会负责绿色金融战略得以落实推行;在执行层,考虑在总行层面建立绿色金融部门或绿色金融中心;在分支机构建设特色性的绿色支行或网点,推进绿色金融业务的发展。
▶ 举措二:完善绿色金融制度流程。
银行应建立和完善内部绿色金融管理体制、构建科学合理的绿色金融业务流程、加强绿色金融市场研究,做到环境风险的有效识别与准确计量,并融入到与业务相关的顶层设计与日常管理之中。
▶ 举措三:建设环境和社会风险管理能力。
兴业银行、江苏银行等赤道银行已基于国际通用的赤道原则搭建其环境与社会风险管理体系。为确保绿色金融业务的健康、可持续发展,其他银行也应结合自身发展水平,尽快将环境及社会风险的要求嵌入全面风险管理体系当中,并通过开展气候风险压力测试量化分析气候风险对银行所带来的影响。
▶ 举措四:提升绿色金融专业人才储备。
绿色金融与可持续发展涉及经济、金融、环境、工程等多学科领域,提升机构的专业人才储备极为重要,银行应尽快将招聘或培养ESG及绿色金融领域专职人士纳入人才发展目标。
▶ 举措五:将绿色金融纳入考核和激励机制。
配合绿色金融业务目标,银行应配套设立对机构和个人的业绩考核指标和绩效激励措施。在国际上,领先同业将可持续发展绩效与高管业绩考核挂钩,并对所有员工为银行环境和社会业绩做出贡献的行为进行激励。
▶ 举措六:将绿色因素嵌入到信息系统中,实现科技赋能。
银行可借助信息科技手段,将绿色因素嵌入到现有信息系统中或搭建自身绿色金融系统,并依托该系统开展绿色客户管理、环境与社会风险识别、监管数据监测与管理、绿色业务识别、绿色资产管理、赤道原则评审等,为绿色业务赋能。
4、 实现银行自身运营的碳中和
银行应制定自身“碳中和目标”,协调业务发展与碳减排、整体与局部、短期与中长期 之间的关系,建立健全绿色运营机制,推动银行自身运营的碳中和。
▶ 第一步:开展全面碳盘查,摸清排放家底。
清晰、完整、准确且统一的碳盘查是碳中和工作的基础和前置条件。银行应当对历史年份碳排放展开全面盘查,梳理碳排放来源、特征等信息,清晰界定核算边界,统一数据口径及单位,为碳减排工作奠定数据基础。
▶ 第二步:设定自身 “碳中和”的目标、时间表及实施路径,稳步扎实推进绿色转型。
目前,全球范围内已有151家银行及其他金融机构已承诺将按照科学碳目标标准设定减排/净零目标,大陆银行可依据实践基础,制定运营中的自身资源消耗和温室气体减排的目标、时间表及实施路径,并向利益相关方披露。
▶ 第三步:健全绿色运营机制,实现自身运营的“碳中和”。
银行应制定自身的绿色运营目标和指引,推动低碳转型。通过制定短期和中长期运营转型规划,辅以办公空间环境运营管理制度、员工差旅规则、车辆管理制度等各类措施指引,降低自身运营中的碳排放。
▶ 第四步:定期回顾减排进展与目标完成情况,适时进行动态调整。
银行应做好常态化的数据管理,定期评估企业实际减排进展与目标完成情况。同时应定期根据目标评估结果,尤其是当出现可应用的新技术时,适时对减排路径进行修正,保障以较低成本如期实现减排目标。
▶ 第五步:明确统一的披露规则,加强环境信息披露。
碳中和目标下,未来银行环境信息披露将会呈现越来越严格的趋势。银行除遵循人行《金融机构环境信息披露指南》等监管要求外,应进一步参考SDG、GRI、TCFD等国际主流ESG信息披露标准,建立健全自身环境信息披露框架,加强环境信息披露质量。
五、 结语
双碳目标为绿色金融提供难得的发展机遇,而绿色金融也将助力双碳目标的实现。银行业开展ESG和绿色金融转型可以更好地增强自身的适应性、竞争力和可持续发展力。银行业需精准把握绿色金融发展先机,加速ESG转型,以业务创新打造新增长点,提早迈向绿色高质量转型发展新征程。
来源:毕马威中国微信公众号













