2020年以来300项金融相关政策信息最全解析!


2020年以来极不平凡,从大的方面来看我们经历了1月15日的中美第一阶段协议达成、1月25日中央疫情工作领导小组正式成立、2月21日海外疫情开始扩散、3月27日政治局会议提及特别国债和扩大赤字等重要事宜、5月22日政府工作报告发布、5-6月央行与银保监会对资金空转问题的整治以及6月18日陆家嘴论坛释放重大政策信号等事件,政策层面也在适时发生着变化。
根据我们的统计,2020年以来一行两会等各相关部门大致释放了300项金融相关政策信息。其中,央行相关政策信息约90项、银保监会约90项、证监会约60项、国务院其它相关部委等约60项。

除今年一季度频繁召开的政治局会议和新闻发布会外,今年的政策在时间轴上是有特殊考虑的,其中二季度以来政治局会议和新闻发布会的召开频率便明显降低,这是一个不应忽视的信号。从今年政策导向来看,尤其需要重点关注两大量化目标,一系列政策几乎均是建立在实现两大目标的基础上。
(一)任务1:国务院提出3万亿元中小企业融资支持计划
2020年3月31日,国务院常务会议提出超3万亿元中小企业融资支持计划,政策层面转向全力支持中小企业和基建,具体举措如下:
1、增加面向中小银行的再贷款再贴现额度1万亿元,进一步实施对中小银行的定向降准,同时支持金融机构发行3000亿元小微金融债券。
2、引导公司信用类债券净融资比上年多增1万亿元。
3、鼓励发展订单、仓单、应收账款融资等供应链金融产品,促进中小微企业全年应收账款融资8000亿元。
详见2020年4月1日的报告点赞!中国推出近四万亿中小微企业融资支持计划。
(二)任务2:2020年政府工作报告提出一系列具体量化目标
2020年5月22日的政府工作报告虽然没有设定全年具体经济增长指标,但却提出了财政赤字、特别国债、地方专项债等一系列量化目标。
1、将赤字率由2.80%大幅提升至3.60%,同时赤字规模也由2019年的2.76万亿元扩大至2020年的3.76万亿元。
2、2020年新增1万亿元特别国债,并将地方专项债限额由2019年的2.15万亿扩大至3.75万亿元。
3、减税降费规模由2019年的2万亿扩大至2.50万亿。
详见2020年5月22日的报告2020年政府工作报告释放了哪些重大信息?

(一)货币政策:降准、降息、再贷款、CBS与离岸央票
1、降准:2020年以来实施三次降准、释放资金量合计1.75万亿元
2020年以来央行总共实施了三次降准(且均发生在国务院常务会议之后),释放的资金量合计达到1.75万亿,为银行节省的资金成本合计达到445亿元。同时这三次降适用的对象也有明显差异,具体可见下表。
此次降准后,超过4000家的中小存款类金融机构(包括农村信用社、农村商业银行、农村合作银行、村镇银行、财务公司、金融租赁公司和汽车金融公司等)和政策性银行的存款准备金率已降至6%。

2、降息:今年以来调降各类政策利率高达13次
(1)自2019年8月推出LPR新报价机制以来,央行调降将近30次包括LPR在内的各类政策利率,其中2020年以来调降13次。具体来看,今年2月调降五次、3月调降一次、4月调降五次、6月调降一次、7月调降一次。
(2)2020年以来,1年期和5年期以上LPR(2次)分别于2月20日、4月20日各调降1次,7天OMO利率(2次)分别于2月3日、3月30日各调降1次,14天OMO利率(2次)分别于2月3日与6月18日各调降1次,1年期MLF利率(2次)分别于2月17日和4月15日各调降1次,1年期TMLF利率于4月24日调降1次,隔夜、7天与1个月SLF利率于4月10日各调降1次,专项再贷款利率于2月10日调降1次,支农支小再贷款利率分别于2月26日与7月1日各调降1次,金融稳定再贷款利率于7月1次调降1次,超额存款准备金利率于4月3日调降1次。
(3)特别是政策利率角色和定位比较突出的OMO利率和MLF利率尽管调整时点不同,但调整次数却均为3次、调整幅度也均为35BP,这显然并非巧合。整体上看,不同的利率品种之间,尽管调整时点和调整次数不一致,但各利率品种的总体调整幅度却基本相近,多为30-40BP之间。因此基本可以说,目前央行“一次调整、多次降息”的政策框架已经形成,而6月18日的14天OMO利率下调并非独立事件,只是为了使7天和14天OMO利率调整频率相一致。如果按照这个结论,7月1日下调再贷款、再贴现利率这一事件也不应过于兴奋。

3、再贷款:操作4次、规模合计达到2.24万亿元
截止目前,央行共实施了四次再贷款操作,规模合计达到2.24万亿,其中两次降低再贷款利率。当然应该要明确的是目前这2.24万亿再贷款额度尚未用完,因此降低再贷款利率的目的也是为了推动低成本的再贷款资金尽快用尽。
特别是如果加上5000亿元的政策性银行转贷款,则意味着再贷款和转贷款规模达到2.74万亿元左右。
(1)2020年2月1日,央行副行长潘功胜指出“央行将向主要全国性银行和湖北等重点省(市、区)的部分地方法人银行提供总计3000亿元低成本抗疫专项再贷款资金”。
(2)2020年2月26日,央行表示增加用于复工复产的再贷款再贴现专用额度5000亿元(其中支农、支小再贷款额度分别为1000亿元和3000亿元,再贴现额度为1000亿元),同时下调支农、支小再贷款利率0.25个百分点至2.5%。
(3)2020年3月31日,国务院常务会议要求增加面向中小银行的再贷款再贴现额度1万亿元。
(4)2020年6月1日,央行创设两个再贷款支持工具(即4000亿元信贷资产质押再贷款和400亿元小微企业贷款延期支持工具),合计为4400亿元。
详见2020年7月2日的报告如何理解央行年内第2次下调再贷款利率?
4、离岸央票:存量800亿元,2020年以来操作3次
为推动离岸人民币市场发展,带动其他发行主体在离岸市场发行人民币债券,央行于2018年11月在香港建立了离岸人民币票据的常态发行机制(实际上最早于2015年10月便首在伦敦发行离岸央票)。
2020年以来离岸人民币合计操作4次(操作规模合计达到700亿元),2018年11月以来离岸央票的发行基本为到期滚动发行模式,6月23日发行后离岸人民币央票的余额仍为800亿元。

(二)补充资本:永续债与CBS
通过加大资本补充力度、扩大对中小微企业的信贷投放是2019年以来的主要政策导向,金融委会议对此也多次给予强调,央行也通过常态化操作CBS来支持中小银行的永续债发行,国务院常务会议甚至提出地方专项债用来补充中小银行资本(详见2020年7月1日的报告如何看待地方专项债用以补充中小银行资本?)。
1、永续债:已有30家银行发行永续债,规模合计接近8.50万亿元
2019年以来合计共有30家商业银行(其中中行、农行与泸州银行各发行两次)获准并成功发行永续债(规模合计达到8467亿元),其中2020年以来共有17家银行成功发行(包括4家城商行和1家农商行、规模合计达到3121亿元)。
目前成功发行永续债的地方性银行有台州银行(16亿元)、威海市商业银行(30亿元)、徽商银行(100亿元)、杭州银行(70亿元)、泸州银行(10亿元)、桂林银行(32亿元)、江苏银行(200亿元)、华融湘江银行(53亿元)、深圳农商行(25亿元)、北部湾银行(30亿元)、东莞银行(22亿元)、湖州银行(12亿元)、浙江泰隆银行(25亿元)、泸州银行(7亿元)、重庆三峡银行(15亿元)、浙江网商银行(50亿元)、日照银行(20亿元)。


2、CBS:今年以来操作6次、操作规模合计达到310亿元
CBS(央行票据互换)的存在是为了提高永续债的流动性,自创设以来已经操作13次,特别是自2019年8月以来已经形成每月操作一次CBS的固定惯例。其中2020年以来已经操作6次,合计规模达到310亿元(均为3个月,分别为1月20日的60亿元以及2-6月的5次50亿元。

(三)扩大直接融资支持力度,不断推出标准化资产等新品种
前面已经提出,3月31日的国务院常务会议明确提出“今年要引导公司信用类债券净融资比上年多增1万亿元……促进中小微企业全年应收账款融资8000亿元”,应该说这个目标的实现并不容易,而近期标准化资产扩容和直接融资比例提升的背后逻辑便是如此,并且将是中长期趋势。详见2020年6月4日的报告未来大趋势:标准化资产范围明显扩容以及2020年7月3日的报告标准化票据来了:属性如何认定?空间有多大?对银行有何用?。
1、相继推出标准化票据、资产支持商业票据、短期公司债等多类工具
在非标转标以及促进直接融资的大政策背景下,标准化资产的范围正明显扩容,且在未来会是一种趋势。事实上,仅2020年以来,便有标准化票据、公募REITs、短期公司债、新型证券公司次级债、资产支持商业票据等多种创新型标准化资产相继问世。
(1)2020年4月30日,证监会和发改委联合发布《关于推进基础设施领域不动产投资信托基金(REITs)试点相关工作的通知》(证监发(2020)40号)。同日,证监会发布《公开募集基础设施证券投资基金指引(试行)(征求意见稿)》,正式试点推出基础设施领域不动产投资信托基金。
(2)2020年5月21日,上交所与深交所分别发布《关于开展公开发行短期公司债券试点有关事项的通知》(上证发(2020)40号和深证上(2020)429号),正式在交易所推出短期公司债券,这是和银行间市场上的短融(交易商协会)直接相对应的一个债券品种。
(3)2020年6月2日,交易商协会按照2020年政府工作报告的部署(创新直达实体经济的货币政策工具)和人行的要求(加大债券市场融资支持、大力发展供应链金融),在资产支持票据的基础上,创新推出资产支持商业票据。
(4)2020年6月28日,央行发布《标准化票据管理办法》,正式推出标准化票据。与之相配套的是,2020年6月5日央行发布了《关于规范商业汇票信息披露的公告(征求意见稿)》(标准化票据的基础资产是商业汇票),此外2020年7月1日国务院常务会议通过了《保障中小企业款项支付条例(草案)》(企业应收账款是商业汇票构成的基础)。
2、放松短融、超短融、中票、券商次级债等部分债券品种的发行要求
为支持信用债券融资,政策层面还放松了县城新型城镇化建设专项企业债券、短融、超短融、中票以及券商次级债等部分债券品种的发行要求。
(1)2020年5月29日,证监会发布《关于修改<证券公司次级债管理规定>的决定》(2020年第28号公告),进一步放松了券商发行次级债的要求。如明确券商可以公开发行次级债以及支持券商公开发行减记债、应急可转债及其他创新类债券品种等等。
(2)2020年6月12日,交易商协会发布了《非金融企业短期融资券业务指引》、《非金融企业超短期融资券业务指引》、《非金融企业中期票据业务指引》等文件,取消“累计债券余额不超过公司净资产40%”的规定(实际上新发布的《证券法》也明确企业债和公司债取消该类要求。
(3)2020年6月24日,国家发改委发布《县城新型城镇化建设专项企业债券发行指引(征求意见稿)》,显著放松了县城新型城镇化建设专项企业债券的发行条件,如未要求发行人债项评级必须在AA+及以上,也未要求设定增信,仅要求发行人具有合理的资产负债结构和正常的现金流量以及最近3年年均可分配利润足以支付债券1年利息。
(四)推动金融企业向实体各种让利
2020年2月19日央行发布的2019年四季度货币政策执行报告明确提出让利[1]后,金融企业向实体让利的政策导向便越来越直白突出。2020年6月17日的国务院常务会议上明确提出“进一步通过引导贷款利率和债券利率下行、发放优惠利率贷款、实施中小微企业贷款延期还本付息、支持发放小微企业无担保信用贷款、减少银行收费等一系列政策,推动金融系统全年向各类企业合理让利1.50万亿元”。
可以看出以上表述已经将金融企业让利的方式给予了明确,即通过利率下行、发放优惠利率贷款、发放无担保信用贷款、减少银行收费等举措来实现。要知道2019年全年商业银行的净利润规模仅为1.99万亿元(同比增速8.91%),在不让利且保持相同增速的情况下,预计2020年商业银行净利润规模可达到2.18万亿,特别是如果考虑到不断上升的资产质量压力,意味着今年商业银行的净利润增速以及息差空间将较为不乐观,一些银行将很有可能会通过加大拨备计提的方式隐藏利润或为未来的资产质量压力做好保护层。

(一)新增1家金融AMC,目前全国性AMC数量已升至5家
详见2020年3月19日的报告一文读懂全部金融AMC与金融AIC、地方AMC和外资AMC以及2020年5月7日的报告问世至今不到三年的金融AIC已成为香饽饽。2020年3月5日,银保监会批复建投中信资产管理申请转型为中国银河资产管理,使得我国由国家控股的金融资产管理公司数量自1999年以来首次增至五家,其余四家分别为东方资产、信达资产、长城资产和华融资产。事实上从银河资产成立的时间脉落来看,也是近两年的事情。
2005年8月中信证券与建银投资共同出资筹建中信建投证券和建投中信资产(分别受让华夏证券的证券类和非证券类资产),2005年9月30日建投中信资产正式挂牌成立。2018年3月国务院便批复同意了建投中信资产管理转型为第五家全国性AMC并更名为中国银河资产管理(银河金控持股比例不低于51%、注册地由北京变更为广东)的方案。2019年12月31日,中国银河金融控股党委书记、董事长李梅的2020年新年贺词中提及“在中投公司党委和股东单位的坚强领导下,公司成功获得股东增资,建投中信转资产型为全国性第五家金融资产管理公司顺利推进”。2020年3月5日银保监会批复同意建投中信资产正式转型为金融资产管理公司并更名为银河资产。

(二)地方AMC数量上有扩容态势
地方AMC是中国特殊资产收购方的另一个重要群体。根据统计,目前广泛意义上的地方性AMC有63家,其中既在工商部门完成登记设立亦获得银保监部门许可的有56家。不过近期地方AMC数量有重新扩容的态势,多地在考虑新设地方AMC,如2019年9月6日成立的长沙湘江资产管理(湖南省第二家地方AMC)于近日正式挂牌成立以及近期深圳市投资控股、万科与深圳市罗湖引导基金投资、中国国新资产管理共同发起设立了深圳资产管理。

(三)今年新增3家理财子公司获批(合计20家)
1、2020年以来,已有3家理财子公司获批,分别为青岛银行的青银理财、重庆农商行的渝农商理财以及华夏银行的华夏理财,至此已合计有20家理财子公司获批筹建、14家理财子公司获批开业。
2、20家获批筹建理财子公司的银行具体包括全部6家国有大行、6家股份行、6家城商行、1家农商行和1家合资理财子公司(汇华理财)。未获批理财子公司的股份行还有浦发银行、民生银行、浙商银行、广发银行、恒丰银行与渤海银行,6家城商行则分别为杭州银行、宁波银行、徽商银行、江苏银行、南京银行与青岛银行,重庆农商行也成为第一家获批筹建理财子公司的农商行。

(四)新增10余家证券基金经营机构
1、外资控股券商增至五家
具体包括(1)2018年11月,瑞银通过增持股权实现对瑞银证券的控股(瑞士银行持股51%);(2)2019年3月,证监会核准野村东方国际证券(野村控股株式会社控股51%)和摩根大通证券(中国)(摩根大通控股51%)两家外资控股券商成立;(3)2019年8月,摩根士丹利通过受让华鑫股份2%的股权,使其持有摩根华鑫证券的股权比例提升至51%;(4)2020年3月,高盛集团对高盛高华证券持股比例升至51%。
2、新增2家券商核准成立
2020年以来共有2家券商被核准成立,分别为2020年1月成立于宁波的甬兴证券、2020年2月成立于厦门的金圆统一证券。
3、新增6家基金公司核准成立
今年以来有6家新基金公司成立,分别为6月16日的尚正基金(个人系)、5月29日的汇泉基金(个人系)、5月14日的民生基金(民生证券100%持股)、5月11日的中航基金(中航证券55%)、3月4日的兴华基金(个人系)以及2月10日的东兴基金(东兴证券持股100%)。
4、新增2家券商资管子公司核准成立
2020年以来新成立两家券商子公司,分别为2020年3月13日德邦证券在上海成立资管子公司(注册资本10亿元)以及2020年3月27日天风证券在上海成立天风证券资管。如果再加上2019年12月3日获批的安信证券资管,则意味着近期以来已有3家券商资管子公司获批。


这三大战略分别为国家区域经济战略、资本市场战略和金融对外开放战略,应该说这三大战略并非独立,而是协同并进。
(一)国家区域经济战略:未来大方向
稳增长和“两新一重”建设的背景下,国家区域经济战略变得更具战略意义。还可参见2019年12月5日的报告国家区域战略孕育巨大业务机会。
1、一行两会层面给予的政策支持
一行两会层面近期也给予了国家区域经济战略层面以明确支持。这些政策支持主要体现在相关区域内设立各类机构的便利性明显提高、开展跨境业务的政策支持力度明显提升等两个方面。
(1)2019年12月20日,银保监会召开自贸试验区建设专题会议。
(2)2019年12月26日,银保监会召开推动长江经济带发展专题会议和推动长三角一体化发展专题会议。
(3)2020年1月15日,银保监会召开京津冀协同发展工作专题会议。
(4)2020年2月14日,一行两会一局和上海市政府联合发布的《关于进一步加快推进上海国际金融中心建设和金融支持长三角一体化发展的意见》(银发〔2020〕46号)。
(5)2020年5月14日,一行两会一局联合发布发布《关于金融支持粤港澳大湾区建设的意见》(银发〔2020〕95号)。
(6)2020年6月29日,央行会同香港金管局、澳门金管局发布《关于在粤港澳大湾区开展“跨境理财通”业务试点的联合公告》。
2、国家层面出台一系列政策
2019年以来国家在区域经济方面的战略规划频频,动作不断。而撇开金融业的对外开放不谈,仅就战略层面的规划便可见一斑,力度之大实属罕见,而我们看到的金融支持粤港澳大湾区政策仅为冰山一角。
具体来看,主要包括《长江三角洲区域一体化发展规划纲要》、《粤港澳大湾区发展规划纲要》、《关于新时代推进西部大开发形成新格局的指导意见》、国家级经开区、中部地区崛起、城镇化部际联席会议、6个自贸区、7个国家自主创新示范区、2个国家农业高新技术产业示范区、跨境电子商务综合试验区、江西内陆开放型经济试验区以及中韩(长春)国际合作示范区、广西百色重点开发开放试验区、海南自由贸易港建设总体方案等20余项国家级区域经济战略规划。
3、对国家经开区和高新区的两个政策导向值得关注
根据商务部提供的信息,国家经开区的对外贸易、利用外资和工业增加值均占全国的五分之一左右,而目前219家国家级经开区和169家国家级高新区的GDP规模分别达到12万亿元左右,占全国GDP规模的比例也均在12-13%之间,也即二者合计贡献了全国经济规模的1/4左右,具有重要战略地位,而国家在政策层面也给予了明确支持,如鼓励区内企业开展上市、业务重组等。
(1)2019年5月28日,国务院发布的《关于推进国家级经济技术开发区创新提升打造改革开放新高地的意见》(国发〔2019〕11号)明确提出:
第一,支持国家级经开区区内企业开展上市、业务重组等。
第二,支持符合条件的国家级经开区申请设立综合保税区。
第三,支持地方人民政府对有条件的国家级经开区开发建设主体进行资产重组……开发运营特色产业园等园区。
第四,支持国家级经开区开展符合其发展方向的自贸试验区相关改革试点。
第五,支持在有条件的国家级经开区开展资本项目收入结汇支付便利化、不动产投资信托基金等试点。
(2)2020年7月1日,国务院常务会议明确提出推动国家高新区发展:
第一,复制推广自贸区、国家自主创新示范区等相关改革试点政策。
第二,放宽海外人才长期多次签证、居留许可等规定。
第三,加大国家高新区开放力度,鼓励与国外园区开展多种形式合作,更好融入国际产业链、供应链。
第四,鼓励商业银行在国家高新区设立科技支行,支持开展知识产权质押融资,支持符合条件的国家高新区开发建设主体上市融资。
4、关注“两新一重”的政策支持力度不仅没有下降、反而还有所上升
“两新一重”的核心仍然是以基建为主,而今年以来基建的重要性不仅没有下降,反而还有所上升,这从政策层面上也能看出来,其中也包括今年地方专项债规模的显著扩大(这里不再赘述)。
(1)2020年3月12日,国务院发布《关于授权和委托用地审批权的决定》(国发〔2020〕4号),即试点将永久基本农田转为建设用地和国务院批准土地征收审批事项委托部分省、自治区、直辖市人民政府批准。
其中首批试点省份为北京、天津、上海、江苏、浙江、安徽、广东、重庆,试点期限1年,该政策实际上大幅缩短企业拿地的审批时间,并提高土地的流动速度。事实上2019年12月的《推动形成优势互补高质量发展的区域经济布局》便明确提出要改革土地管理制度,即建设用地资源向中心城市和重点城市群倾斜,在国土空间规划、农村土地确权颁证基本完成的前提下,城乡建设用地供应指标使用应更多由省级政府统筹负责。
(2)提高地方政府专项债资金用作项目资本金的比例(降低项目自身的资本金要求)、同时降低基建项目自身的资本金比例(提高项目资本金来源),二者均是为了加大投资力度,推动经济增长。
从近期的政策来看主要有:2020年3月18日湖北省决定调整基础设施项目的资本金比例,对公路、铁路、城建、物流、生态环保、社会民生等领域的补短板基础设施项目,最低资本金的比例由20%调整到15%。同时2020年3月23日,2020年专项债资金用于项目资本金的规模占各省份专项债规模的比例由于20%提升至25%。2020年4月3日的国务院新闻发布会财政部领导也明确将提高专项债资金用于符合条件的重大项目资本金的比例。
事实上早在2019年9月4日的国务院常务会议便明确“专项债资金用于项目资本金的规模占该省份专项债规模的比例可为20%左右”。同时2019年11月13日的国务院常务会议便明确要求降低部分基建项目的资本金比例要求。
(3)2020年4月30日,证监会与发改委联合发布了《关于推进基础设施领域不动产投资信托基金(REITs)试点相关工作的通知》、证监会当日是也发布了《公开募集基础设施证券投资基金指引(试行)》(征求意见稿)。
详见2020年5月6日的报告银行视角如何看公募REITs?。
(4)2020年5月29日,国家发改委发布《关于加快开展县城城镇化补短板强弱项工作的通知》(发改规划〔2020〕831号),2020年6月24日国家发改委表示正陆续制定相关配套支持文件(如《县城新型城镇化建设专项企业债券发行指引(征求意见稿)》),对新型城镇化进行全面布局。
详见2020年6月28日的报告新型城镇化如何介入?发改委提供了一些思路。
(二)资本市场深化改革战略:中央高层的重视程度前所未有
2020年7月7日,前证监会主席肖钢表示“党中央从来没有像现在这样重视资本市场”,这个观点笔者很认同,在今年一季度也写过多篇报告给予讨论(详见2020年3月7日的报告我为什么强烈看好这一轮资本市场改革?以及2020年4月29日的报告创业板注册制试点推广步伐加快,资本市场再迎重大改革。
事实上早在2013-2014年期间我国也曾开展过一轮资本市场改革,但在2015年全球经济下行压力加大、中国股市遭遇沉重打击的背景下,如火如荼的资本市场改革戛然而止。不过党的十九大以来,新一轮资本市场深化改革的重要性和战略地位更为突出,截至目前中国证监会已经陆续颁发了30余部的资本市场深化改革政策文件,涉及到资本市场深化改革的方方面面。特别是新证券法实施以来,一系列配套政策文件陆续出台,如推行注册制(这也可以和国家重点区域内的企业上市联系在一起)、创业板改革、新三板改革、推动券商头部化等等。
1、针对上市、重组和再融资政策,除推动科创板和创业板注册制改革外,证监会相继发布了《关于修改〈上市公司重大资产重组管理办法〉的决定》、《关于修改<上市公司证券发行管理办法>的决定》、《关于修改<创业板上市公司证券发行管理暂行办法>的决定》、《关于修改<上市公司非公开发行股票实施细则>的决定》以及《创业板首次公开发行股票注册管理办法(试行)》、《创业板上市公司证券发行注册管理办法(试行)》、《创业板上市公司持续监管办法(试行)》、《证券发行上市保荐业务管理办法》等多份政策文件。
2、针对新三板改革,证监会相继发布了《关于修改<非上市公众公司监督管理办法>的决定》、《非上市公众公司信息披露管理办法》、《关于全国中小企业股份转让系统挂牌公司转板上市的指导意见(征求意见稿)》、《非上市公众公司监管指引第X号——股权激励和员工持股计划的监管要求(试行)(征求意见稿)》、《公开募集证券投资基金投资全国中小企业股份转让系统挂牌股票指引》、《关于全国中小企业股份转让系统挂牌公司转板上市的指导意见》(第29号公告)等多份政策文件。
3、针对其它领域的改革,证监会体系相继发布《证券公司风险控制指标计算标准规定》、《上市公司创业投资基金股东减持股份的特别规定》、建立证券期货纠纷在线诉调对接机制、《科创属性评价指引(试行)》、《证券公司分类监管规定(征求意见稿)》、私募投资基金备案申请材料清单、《证券期货市场监督管理措施实施办法(征求意见稿)》、《证券基金投资咨询业务管理办法(征求意见稿)》、证券公司并表监管工作以及对持续合规运行、信用状况良好的私募基金管理人,试行采取“分道制+抽查制”方式办理私募基金产品备案等等。
(三)金融对外开放战略深入推进
金融对外开放战略深入推进是未来几年的政策主旋律,这个可能不需要多数。具体内容上主要体现在便利外资和外资金融机构进入中国等。2020年5月27日国务院金融委办公室发布11条金融改革措施中便将金融对外开放作为重要内容。
2月14日《关于进一步加快推进上海国际金融中心建设和金融支持长三角一体化发展的意见》对标国际最高标准推出30条具体措施;5月7日明确并简化境外机构投资者境内证券期货投资资金管理要求,取消合格境外机构投资者(QFII)和人民币合格境外机构投资者(RQFII)境内证券投资额度管理要求、取消托管人数量限制等;5月14日央行给予惠誉博华信用评级公司备案(经标普全球公司之后第二家);6月13日,美国运通成为首家获得我国银行卡清算业务许可证的外卡组织(2月11日万事网联公司银行卡清算机构的筹备申请获批);MSCI、富时罗素、标普道琼斯以及彭博巴克莱等国际主流指数相继将我国股票和债券纳入其指数体系以及外资券商、保险、期货等在境内纷纷落地等。
目前外资持股比例已有今年4月底的2.06%左右升至7月7日的3.40%左右(6月30日为3.60%),持有中国债券规模也已经达到2.50万亿左右(占中国债券市场的2.36%左右)。

(一)商业银行、保险公司参与国债期货试点正式开启
在当前债券市场波动幅度加大的背景下,银行自有资金或理财资金直接或间接通过委外形式的参与国债期货来管理利率风险显得非常有必要。
2020年2月21日,证监会与财政部、央行、银保监会联合发布《关于商业银行、保险机构参与中国金融期货交易所国债期货交易的公告》,允许符合条件的试点商业银行和具备投资管理能力的保险机构参与中金所国债期货交易,第一批试点机构包括:工商银行、农业银行、中国银行、建设银行、交通银行。
2020年4月10日,商业银行参与国债期货业务启动活动在中金所举行。首批参与国债期货业务的银行是工行、中行和交行。
事实上早在2019年下半年,一行两会、财政部便已就银行、保险参与国债期货达成一致意见,这实际上有利于提升债券市场的流动性,帮助商业银行管理利率风险,对债券市场和银行均是利好。
(二)资管新规过渡期延长已成定局
资管新规涉及到50万亿左右的存量资产整顿,稍有处理不审便会对市场造成重大冲击,对实体经济融资需求产生显著打压。
1、2019年8月原证监会主席肖钢表示应延长资管新规过渡期至2021年。
2、2020年1月14日表示“对个别机构适当的给予灵活安排”。
3、2020年2月,银保监会相关负责人表示“对到2020年年底确实难以完成处置的,允许适当延长过渡期”。随后因存量资产规模较大且平均剩余期限比较长等原因,监管部门在征求了多家大型国有银行意见后,前期拟定了初步方案:对于2020年末依然难以处置的存量资产,处置时间或将延长到2021年末。
4、2020年2月7日央行副行长潘功胜表示“正在对资管新规过渡期延长进行技术评估,存在可能性”,银保监会副主席周亮则表示“正从实际出发进行评估,很快会公布”。
5、2020年7月7日,中国财富管理50人论坛(CWM50)联合清华大学五道口金融学院发布的《中国资产管理业务监管研究》建议应进一步细化和明确包括现金管理产品在内的各类新产品监管标准,将资管新规发布后发行的不符合监管标准的“新产品”还原至老产品,同时建议按延长后的过渡期重新明确压降要求,同时建议2020年至2022年压缩每年比例不低于30%,2022年底压缩至零。
(三)外债宏观审慎调节参数提升至1.25,企业借入外债规模扩大
2020年3月12日,央行和国家外管局联合发布《关于调整全口径跨境融资宏观审慎调节参数的通知》(银发【2020】64号),将全口径外债的宏观审慎调节参数由1上调至1.25, 即跨境融资风险加权余额上限=金融机构资本或企业净资产*跨境融资杠杆率*1.25。这是央行首次调整全口径跨境融资公式中的宏观审慎系数,意味着企业借入外债规模可以进一步扩大。
(四)对证券公司约束明显放宽
证券公司的约束放宽主要体现在以下几个方面:
1、2020年4月1日起外资持股比例限制将被取消。
2、2020年1月23日,证监会发布《证券公司风险控制指标计算标准规定》,从三个方面放宽了证券公司的约束:
(1)对股票质押业务的信用风险计算标准设置了“新老划断”的安排;
(2)优化信用债券投资的计算标准,将AA级信用债券的市场风险计算比例由50%降至15%,将BBB级信用债券的计算比例由80%降至50%,并适当放宽上述信用债券的流动性指标计算标准;
(3)允许证券公司为其投行、资管等证券业务子公司提供的流动性担保承诺,计入子公司可用流动性资产转移。
3、2020年3月6日证监会降低证券公司缴纳证券投资者保护基金的比例,其中A类、B类、C类、D类证券公司分别按照其营业收入的0.5%、0.6%、0.7%、0.7%的比例缴纳2019年与2020年度证券投资者保护基金。
4、2020年5月29日,证监会发布《关于修改<证券公司次级债管理规定>的决定》,允许券商公开发行次级债。
当然在以上放松的基础上,针对券商的监管也有了新的提法。具体来看,2020年5月22日证监会发布《证券公司分类监管规定(征求意见稿)》(2009 年 5 月首次发布并于2010年5月和2017年7月进行过两次修改),2020年6月12日,证监会发布《证券公司股权管理规定(征求意见稿)》。
(五)关于商业银行互联网贷款业务的监管规则正逐渐明确
详见2020年5月10日的报告如何理解商业银行互联网贷款业务监管规则?。2020年5月9日,银保监会发布《商业银行互联网贷款管理暂行办法(征求意见稿)》,这是继2018年11月以来第二次发布该政策文件。应该说,在商业银行互联网贷款业务真正规范的背后,《征求意见稿》对诸多未定事项给予了明确,整体上看相较于之前的《征求意见稿》版本,此次《征求意见稿》的规定虽然整体较严(特别是对合作机构的约束更严),但在个人经营贷以及跨区域运营等政策层面比预期的要松一些。
例如,在明确单户消费信用类贷款额度上限不超过20万元的同时,《征求意见稿》特别突出对小微企业融资等普惠金融领域的支持,即没有明确约束用于生产经营的个人贷款和流动资金贷款授信额度上限。同时《征求意见稿》明确地方法人银行应审慎开展跨注册地辖区业务,但实际上是允许了商业银行可以跨区域开展互联网贷款业务,这对于网点布局不够广泛的地方法人银行、资本金相对较为稀缺的民营银行以及直销银行来说是明显利好。
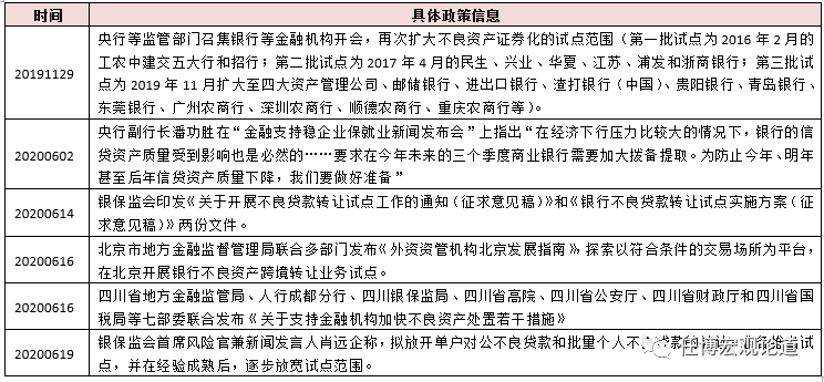
(六)关于不良资产处置的政策信息较为集中且方向趋于宽松
详见2020年6月23日的报告商业银行不良资产处置问题全解。正是因为不良资产的压力正逐步增大,监管部门也在着力推动商业银行拓宽不良资产处置渠道和加大处置力度。实际上近期关于不良资产处置的政策信息也较为集中且政策方向上趋于宽松,表明目前正处于不良资产行业的处置浪潮中。

(七)证监会拟放开商业银行获得券商牌照或设立基金公司的限制
近期证监会对商业银行获得券商牌照或设立基金公司方面给予了政策倾斜。详见2020年5月16日的报告关于证监会重启商业银行设立基金公司试点事件的评述以及2020年6月29日的报告关于商业银行持有券商牌照的一些看法。
1、2020年5月15日,证监会主席易会满表示“将加大政策支持和引导力度,继续推进商业银行发起设立基金管理公司……进一步拓展基金投资顾问业务……推动放宽各类中长期资金入市的比例和范围,尽快推动实现个人养老金投资公募基金政策落地”,这意味着商业银行设立基金公司的第五批试点正式开启,实际上这也是支持资本市场政策的具体体现。
2、推动商业银行试点持有券商牌照的消息在今年端午假期间不胫而走。不过6月28日晚间,证监会答记者问基本上将这一政策信息给予了确认,即目前证监会的确处于着力推动商业银行拥有券商牌照的过程中。同时也透露出此次试点的范围会比较小。

(一)整顿高息揽储,打击资金空转
详见2020年6月13日的报告打击资金空转套利:一文读懂结构性存款的来龙去脉、2020年6月9日的报告如何看待央行和银保监会近期对资金空转问题的整治?以及2020年4月24日的报告追寻此轮资金空转之祸与破解之道。存款端的高利率水平一定会传导至贷款端,从而阻碍贷款利率的下行。因此近年来监管部门也在打击高息揽储或变相揽储高息揽储的行为,这里面既包对类货基金、现金管理类产品等存款替代产品的约束,也包括对结构性存款的约束。特别是在近期资金空转问题较为突出的情况下,这一政策导向显得更为突出
2019年12月27日银保监会和央行联合发布《关于规范现金管理类理财产品管理有关事项的通知(征求意见稿)》(详见2019年12月28晶的报告带上货基与类货基的枷锁)、2020年3月4日央行发布《关于加强存款利率管理的通知》(银发(2020)59号)、2020年6月9日银保监会本周窗口指导部分股份行在今年年底前将结构性存款的规模压降至2019年末的2/3(同时要求降价)以及2020年6月12日北京银保监会发布《关于结构性存款业务风险提示的通知》(京银保监发(2020)320号)。
(二)关于标准化资产认定
2020年7月3日,一行两会一局发布《标准化债权类资产认定规则》(2020年8月3日正式施行)。整体上看,和2019年10月12日发布的《标准化债权类认定规则(征求意见稿)》(征求意见时间持续一个月)相比基本无差异。详见2020年7月3日的报告最全解析:标与非标的认定规则来了。
1、明确三类非标准化债权类资产
主要包括以下三大类:
(1)理财直接融资工具(银行业理财登记托管中心)、信贷资产流转和收益权转让相关产品(银登)、债权融资计划(北金所)、收益凭证(中证机构间报价系统)、债权投资计划和资产支持计划(保交所)以及票交所流通的相关产品。
(2)不满足五个认定条件的为单一企业提供债权融资的各类金融产品。
(3)除固定收益类公募基金之外的其它固定收益类公募资管产品,具体包括公募银行理财(如现金管理类产品)以及资金信托计划等,这一规定的冲击预计会比较大。后续一旦现金管理类产品和资金信托计划规则给予明确,相信银行业和信托业受到的冲击会更大。
2、明确非标资产除外类别
这类资产主要维持现行监管要求,不按照资管新规对非标资产的监管要求处理,具体来看主要包括由存款、债券逆回购、同业拆借等形成的资产(2019年6月底的规模约为1500亿元左右)。这里的存款包括大额存单、协议存款、保证金存款、结构性存款、同业存款等各类存款。
3、其它四个问题
(1)关于标准化票据(货币市场工具和等分化受益凭证),预计纳入“标”问题不大,银行间市场流通的标准化票据自然也不成问题。
(2)同业借款是否纳入非标的问题没有给予明确,需要和监管部门沟通,不过整体上来看纳入非标的可能性极大,一旦同业借款纳入非标,将对金融租赁公司、汽车金融公司、消费金融公司等非银金融机构产生较大冲击。
(3)央行的答记者问对金融基础设施机构的问题给予了较为详尽的解释,预计未来各类金融基础设施机构之间的互联互通将会是大趋势,而与此同时非标转标的方向也会比较明确,这意味着后续其它金融基础设施机构在运行机制、业务规范、产品指引等方面将会逐步和交易所、银行间市场靠看齐。
(4)需要说明的是一旦永续债和可转债的资产属性属于权益类资产(如果资产属性为债权则为“标”),则意味着其不属于债权类资产,自然也不会受《标准化债权类资产认定规则》约束。
需要注意的是,这里我们没有对保险行业的监管给予进一步分析。
【声明:本文仅代表个人观点,不代表所供职单位】
作者 | 任庄主
来源 | 公众号:任博宏观论道
排版 | 图解金融
——End——



