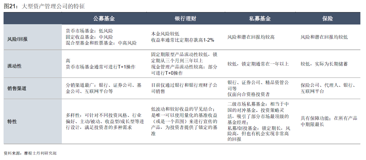
中国财富将流向何处?——中国特色的财富行业发展之路


要点
– 我们预测,主要在收入增长(而非资本增值)的驱动下,到2030年,中国家庭金融资产规模将达到420万亿人民币(65万亿美元),财富和资产管理行业收入将规模达到2.4万亿人民币
– 真正的财富管理企业将从资产管理企业手中获取份额,到2030年其收入将实现三倍增长达到1.2万亿人民币
– 在中国基建拉动的经济模式下,固定收益资产仍将是市场主导产品,股市将理性增长但波动较大
– 中国财富集中度较低,加之共同富裕的政策目标,意味着财富和资管行业未来在高净值和大众市场均有可观机会
– 由于税务制度迥异且政府与国企在财富分配中扮演着重要角色,中国居民金融资产的机构化路径将与西方有所不同。财富和资产管理企业将需要一套不同的制胜之道
– 市场份额将向顶级私人银行和领先的智能投顾平台集中,保险公司也可能在某种程度上受益
– 对于资产管理企业而言,混合型产品短期内将继续填补原有保本高收益产品的空缺,长期而言产品专精化将是关键
– 全球财富管理企业将受益于中国家庭持续增长的海外资产配置:到2030年有望超过4万亿美元
– 全球化资管企业在中国境内可参与的资管市场规模将从2020年的5.4万亿美元增长到2025年的10万亿美元以上
前言
摩根士丹利亚洲研究部看好中国将实现长期经济发展,并转型步入高收入国家之列。我们于2017年初首次撰写了关于这一转型的报告,从那时起该报告就一直指引着我们思考中国的有关问题。长期以来,中国都以坚实的发展步伐来回应怀疑论者对债务水平和产能过剩的担忧,并走出了一条强劲且可持续的增长道路。
然而,今年以来中国在科技、互联网和教育等领域的监管重置,以及市场对于地缘政治的持续担忧,促使投资者重新思考其在中国的投资。我们承认,上述监管变化和地缘政治博弈最终将如何发展当前仍不可知。但历史一再提醒我们,正如站在2017年初时一样,对中国发展和方向的担忧实际上演变成了非常有吸引力的投资机遇。
我们认为,财富和资产管理就是这样的一个机遇。在我们之前发表的蓝皮书的基础上,本报告分析了中国资产和财富管理行业未来十年的发展路径。如同其他所有中国特色的行业一样,财富和资管的发展路径将与西方(尤其是美国)有所不同。比如,中国以基建牵头的经济增长模式极为注重鼓励创业和提高居民收入。这种模式高度依赖信贷支持,因此为固收产品创造出大量的底层资产,然而这些资产并非都适合财富管理行业。
我们对中国的财富和资产管理行业前景充满信心,而持续的经济进步是我们这个观点的核心。中国的GDP增速虽然正在向一个更可持续的水平调整,但在2030年前应仍然可以维持4.5%的年均增长,达到29万亿美元的规模。目前,中国正朝着2030年人均收入20,000美元的目标顺利迈进,轻松跨越高收入门槛。
另外,财富增长与收入增长并非线性相关。我们认为,当中国在2022年成为高收入国家时,其财富与国内生产总值的比率将进入拐点,此后中国家庭财富的复合增长率将超过国内生产总值。我们认为,中国的金融行业将经历一个高速增长和迅速变化的阶段。财富和资产管理公司可以充分利用上述机会。
我们预测,未来十年中国财富和资产管理行业将出现四大趋势:
第一,我们预期家庭金融资产将迅速积累,带来资产管理规模的大幅增长。
第二,我们预计中国成功的财富管理企业将从单纯的产品分销,转型为专注于资产配置的模式。领先的零售银行和以支付为核心的大型在线财富管理平台在这一转型中占据了最有利的位置。
第三,投顾牌照的发放将重塑财富管理行业的收费结构,并有望带动行业收入实现三倍增长,在2030年达到1.2万亿人民币。
第四,我们预计资产和财富管理行业将面临进一步整合,头部企业有望实现更高的手续费收入增长。
中国财富和资产管理行业的拐点适逢全球资管行业蓬勃发展。我们认为,对全球性资管和财富管理企业而言,最大的机会将来自中国家庭金融资产向海外权益市场的外溢。我们预计,未来十年中国家庭金融资产累计净流出将达到2万亿美元,意味着到2030年中国高净值家庭持有的境外资产或高达4万亿美元。能提供最佳的股票投资渠道以及综合性全球化产品的企业将能从中国家庭的财富外溢中分享到更多的机会。
对于全球性资管和财富管理企业而言,中国境内机会将相对有限,并可能需要依靠合资的方式来实现发展。在管理具有本地特色的投资产品方面,全球性企业可能缺乏竞争优势。如果能够发掘具有本土分销、市场洞察和客户关系优势的合资伙伴,海外的财富和资管企业将能够更好地发挥其全球平台在投资和资产管理方面的专长。
尽管市场仍面临着宏观、监管和地缘政治等风险,本蓝皮书旨在为投资者提供一份路线图和一系列的深入分析,在投资并抓住中国新兴的财富和资管行业的机会方面,帮助投资者深入洞察,启发与众不同的思考。
报告图表





内容提要
翻开新的篇章
在我们2019年蓝皮书建立的基础上,本报告分析探讨了中国资产和财富管理行业未来十年的发展路径。我们认为,家庭金融资产的持续扩张将创造以财富保值、退休储蓄以及资本升值为主的需求,给资产和财富管理行业带来机会。我们通过自上而下与自下而上相结合的视角分析,试图为投资者、监管机构以及国内外资产/财富管理公司高管提供值得参考的观点和看法。
财富和资管行业正在下列因素的推动下演变:
1. 资管行业正在加速转型:高峰时超过40万亿人民币,占总AUM规模70%的担保型投资产品将在今年底被清理完毕。
2. 面临在线支付平台和智能投顾兴起的挑战,财富管理公司将从基本的产品分销向资产配置转型,从而形成真正意义上的财富管理企业。
3. 企业重新进行战略聚焦,将更多资源配置于人员和技术。
4. 中国市场加速对外国资管公司开放,同时对外金融投资持续增加。
采用自下而上的方法构建分析框架

我们采取自下而上的方法建立分析框架来探索未来十年资产和财富管理行业的机会,并分析影响该行业三个重要基本面的一系列根本因素,这三大基本方面包括:客群的种类和本质、金融产品构成、行业增长前景。具体而言:
1. 什么类型的金融产品和投资机会将适合中国的资产/财富管理行业?他们将如何影响家庭金融资产的机构化过程?
2. 客户群体将如何演化?怎样才能更好地服务客户?
3. 行业AUM规模增长的前景如何?主要驱动力是什么?
许多中国特色的因素将深刻影响行业的发展并指引头部公司的战略规划。中国经济发展的底层逻辑是对创业尤其是对制造业产业链的极度支持。这首先体现在政府对基础设施投资的大力推动形成了对各个产业的隐形的大力支持。同时从中央 到 地方政府各项政策,包括近几个月的各种政策重置,也都无一例外的体现了这个方向。在人均GDP 1万美元左右的发展阶段,这无疑还是最适合中国国情的可持续发展道路。但这一中国特色的经济发展模式必然导致比较独特的财富投资资产的构成、财富分配格局、财富客群的需求。这些再加上中国独特的税务体制和金融账户体制都会对财富和资管行业的发展有深远的影响。我们认为,这一路径鼓励创业,支持家庭收入增长,而非单纯的资本增值。此外,中国金融市场在新冠疫情期间保持稳定,表明其金融清理工作取得了成功,意味着中国有条件采取一套更适合其特定经济需求的金融和利率体系。
本蓝皮书对这些需求进行了细致研究,审视中国的经济发展模式、资本需求结构和财富分配格局,以揭示未来十年财富和资产管理行业发展的底层驱动力。此外,我们还探讨了国内外不同市场参与者应当如何为我们所预测的长期增长机会作好准备。
鉴于美国的财富和资产管理行业相对成熟,且更为全球投资者所了解,我们在多处地方将中国与美国市场进行比较,并突出二者的主要不同之处。
中国的财富和资产管理行业如何融入共同富裕愿景?
中国最高决策者近期重申了共同富裕的目标,我们认为这并不是一个新的提法。实现共同富裕的核心路径仍然是依靠发展,通过努力工作、不断创新,尤其是创业积累财富。同时我们看到,政府正在更努力地为广大民众提供更包容的环境和更公平的机会,帮助他们创造和积累财富。
我们认为,中国的决策者已经认识到实现共同富裕的正确途径同样也应是一条可持续发展的道路。由于工业部门通常能带动生产力更快提升和收入更广泛的增长,政策制定者认为通过在工业和服务业的发展中寻求平衡,长期可以获得更高的总收入增长。我们的研究显示,过去几年金融清理工作将更多信贷资源导入实体经济领域,为中国民众带来了迅速而且更均衡的收入增长。
需要指出的是,相比更加成熟的西方经济体,中国的经济发展模式经历了更频繁的政策调整以应对不断出现的挑战,以及平衡不同领域增长的需要。而这些政策调整通常是基于“摸着石头过河”的一种探索,因而导致了一些短期的市场波动。
我们认为不管是过去、现在还是将来,中国所走的都是一条具有鲜明中国特色的经济发展道路。这样的一条道路也给财富创造、资本需求和财富/资产管理行业带来了许多独特的驱动力。因此我们更多地采取一种自下而上的方法,对中国的财富和资产管理行业长期蕴藏的机会进行分析。
一条独特的家庭金融资产机构化道路
尽管我们预计家庭金融资产的机构化趋势仍将继续,但许多中国特有的因素将影响这一进程,比如独特的底层资产构成、税务体制和财富分配格局。
1. 中国将继续走一条带有中国特色的经济发展道路,产生特有的资本需求结构,并带来更多的固定收益投资机会
我们认为,一个国家的金融体系归根究底由实体经济所需的资本类型决定,包括信贷和股权。这也决定了哪些资本需求更适合资产/财富管理市场来满足(而非银行),以及哪一类公司更能为投资者创造稳定的长期回报。
我们认为中国以基建主导的增长模式实际上是为创业和家庭收入增长提供补贴,截止2021年6月中国所有市场主体数量达1.44亿,就体现了这一点。这一模式依赖于信用支持,因此也创造了大量适合固定收益产品的底层资产。
依然旺盛的信贷需求是收益类资产增长的主要来源。但是,并非所有的信用需求都适合资产/财富管理行业,因为后者对现金流的透明度有更高的要求。我们预计,到2030年,债券、股票和非标准型信用资产(“非标资产”)的总价值将从2020年的195万亿人民币增加到430万亿人民币。尽管如此,很大一部分的生息资产(到2030年或将超过500万亿人民币,包括135万亿人民币的基建信贷需求、114万亿人民币的个人信贷需求、43万亿人民币的工业信贷需求和62万亿人民币的小微企业信贷需求)可能都不适合资管行业,而仍需要通过银行资产负债表来满足。


2. 我们预计股市会理性发展,但与美国相比,股票在家庭金融资产中的占比仍将较低
我们预计中国金融基础设施的持续发展将支持股市的理性成长,投资者得以从中分享到最优质企业高于平均水平的增长。但是,由于优异的创业环境,意味着现有企业面临的挑战将会加剧,行业也将更加分散化,而这可能并不最有利于股票市场估值的持续走高。
另外,尽管中国在工业化方面业已取得瞩目成就,但我们认为,由于人均GDP相对较低,中国仍将继续以发展工业为重点,因为相比服务业,工业领域实现生产力提升的潜力更大。特别值得一提的是,由于中国劳动力增长放缓,且股市偏好轻资本模式的服务领域,政府未来五到十年的政策方向或许仍会力求在第二、第三产业的增长之间保持平衡,而这会给股票估值带来压力。此外,我们预计政策制定者将继续推行正常化和审慎的货币政策,尤其避免持续宽松或大水漫灌,这也将对股市估值扩张起到约束作用。
最后,一些特定的行业,尤其是国企占主导的行业更加专注于基础设施建设,为更高的企业生成率打下基础,而利润增长和资本增值可能并非首要目标。这些因素的叠加导致在中国相对于GDP和家庭收入的水平,适合股市的资产实际上并不多。因此,我们预期家庭股票配置的增速不会显著超过合适的底层资产创造的速度,否则将导致回报率下降。我们预测家庭金融资产中股票占比将从2020年的10.5%小幅提升至2030年的12.6%。
因此,尽管我们预测到2030年中国股市市值将从2020年的76万亿人民币(占GDP的76%)上升到180-185万亿人民币,占GDP的100%,该水平仍将远低于2020年底美国200%以上的占比。我们预计到2030年中国市场的固定收益产品仍将占据主要地位,与目前发达市场公募基金主导的情况迥异。

3. 税务制度和银行账户体系将影响中国的家庭金融资产机构化进程
- 中国的银行账户体系将银行置于所有资金流的中心,使其成为最适合提供财富管理服务的机构。
- 中国的税务体制下有着非常低的实际个人所得税率,缺乏税收激励,据笔者测算中国实际个人收入所得税率只有2.8% (总个税/总家庭收入),远低于美国的12%左右。
- 此外,资本利得税和遗产税的缺位对家庭投资标的和投资风格的选择也具有深远影响。因此中国很难利用税务优惠让大量家庭牺牲资产流动性来主动投资长期养老金体系。这就注定了中国难以由政府推动的养老金体系拉长家庭的投资期限并推动家庭金融资产机构化的路径。

4. 充分理解政府和国有企业在财富创造与分配中所扮演的角色,是作出更明智投资决策的关键,也将是财富和资产管理企业做大AUM策略的重要组成部分
中国并不仅仅依赖税收体系进行财富二次分配,相反,政府和国企在财富创造和再分配环节中发挥着至关重要的作用,因此,与其他经济体通过税收进行财富再分配的典型过程相比,中国的情况更加复杂。
- 国企和政府通过承担绝大部分的基础设施建设,支持创业和新企业生成。
- 政府和国企(非银行)债务规模庞大,占总生息资产的30%和资管行业底层资产的17%,每年光利息支出就超过4万亿人民币。
- 我们估计中国政府持有的国企股权价值超过75万亿人民币(2020年),未来几年将进一步通过注入社保基金的方式向家庭部门转移。
- 国企每年上缴利润和所得税超过2万亿人民币,这些收入通过公共支出进行再分配。
由于国企和政府平台的盈利与现金流水平通常较为有限,很大一部分债务需要通过其他财政收入或政府出售资产予以补贴,资本市场很难分析其中风险并对资产进行适当定价。我们认为,这一特点导致银行及其信贷在金融体系中占据主导地位,并且更青睐与银行关系密切的资产管理公司,因为这些公司可以凭借掌握的信息做出更明智的投资决策。
此外,相比典型的税务体系,政府和国企进行的财富再分配往往更间接、不透明,因此充分了解这一过程对财富管理企业制定合适的获客策略非常重要。
AUM增长将保持强劲,但主要来自收入增长与储蓄,而非资本增值
我们认为,由于财富管理企业需要制定有效的获客策略,并根据客户画像确定适合的服务方式和资产配置,AUM增长的来源和客群特征将在塑造中国资产/财富管理行业的发展中发挥重要作用。我们预计以下中国特有的驱动因素将继续存在:
1. 行业AUM将更多依赖家庭收入增长,而非资本增值
中国经济增长模式有利于创业和劳动收入增长,叠加高储蓄率,推动了家庭金融资产和投资需求的稳健增长。同时,行业政策通常支
持竞争,抑制过度盈利,因此相对不利于资本增值。
据我们分析,剔除直接持有的16.6万亿人民币上市股票,家庭部门持有的非上市企业(包括1亿多家中小企业)股权在2019年底达到154万亿人民币。尽管如此庞大的非上市股权并未包含在163万亿人民币可支配金融资产当中,这部分资产确实为家庭部门创造了大量收入。
此外,相对发达市场中国利率水平仍然较高,其固定收益类产品经通胀调整后收益也更高,从而在收入和储蓄之外也有利于居民更广泛的财富积累,同时合理利率水平也能确保股市估值保持在适当范围。我们预计中国将维持合理的利率水平,这对于消化产业链和中小企业产生的风险必不可少,也有利于金融体系内生资本创造以支持信贷增长。
值得一提的是,我们预期国企未来将持续以上述多种方式帮助私营部门创造财富,实现社会财富从国企向家庭部门的逐步转移。因此,行业AUM的增长将更多依赖家庭收入的增长(包括1亿多中小企业的收入)和依旧高企的储蓄率,而非资本增值。我们预计,未来十年收入和储蓄将为财富和资产管理行业贡献175万亿人民币的资金流入,相比之下,资本增值仅贡献60万亿人民币。
2. 财富集中度维持相对较低水平,使得财富管理在大众和大众富裕市场都有更多机会
我们自下而上的分析表明,相比美国,中国家庭可支配金融资产(不包括养老金)的分布更为均匀,前10%的家庭拥有60%的可支配金融资产,而美国为80%。我们认为,这得益于广泛的创业和快速的企业生成,以及对资产泡沫相对有效的控制,这些趋势在近年来更为明显。
企业养老金与财富管理行业相关度较低,但仍是美国家庭财富的主要组成部分。如果加入企业养老金,按前10%/后90%家庭拥有的金融资产计算,美国的财富差距可缩小至70%/30%,但集中度仍高于中国。
我们认为,由于财富积累更依赖于收入增长并且集中度较低,大众和大众富裕市场对财富管理行业来说也充满着机会,科技赋能对于这一市场无论是获客还是服务方面都至关重要。

3. 最后,在中国很多财富仍然掌握在第一代企业家手中,而他们需要更全面的金融服务
我们认为,中高端市场仍将是更成熟专业的财富管理企业的优选,如领先的股份制银行,这些银行能够获取优质资产,提供高互动性的服务、给与专业资产配置建议和综合化解决方案(金融和非金融),满足高净值客户的广泛需求,而高净值客户中多数是第一代创业者和企业家。
此外,我们认为这些投资者往往更多地亲身参与投资过程,因此财富管理企业可能需要在投资者教育上投入更多资源,帮助延长其持有期限,这将更有利于提高投资回报。
我们认为,大型支付平台可利用其数据洞察和领先的AI能力,充分撬动其流量资源并借助多种交互工具来进行投资者教育,因此在以规模化的方法服务大众理财市场上独具优势,而这部分市场通常是传统金融机构不能完全服务到的。尽管如此,高净值市场以及其更综合化的需求仍然需要成熟专业的财富管理企业去满足。

2030路线图以及四大趋势
我们预测,未来十年中国财富和资产管理行业将出现四大趋势:
- 在中国以基建为主导、以工业为重点的经济增长模式,广泛的收入增长以及多元化财富管理服务需求的驱动下,中国家庭金融资产将保持强劲增长,从2020年的188万亿人民币提高到2030年的逾420万亿人民币。在新增家庭金融资产中,我们预计将有176万亿人民币来自资金流入,60万亿人民币来自资产增值/投资回报。AUM的增长将为财富和资产管理行业带来巨大的收入增长机会,使行业总收入从2020年的近1万亿人民币扩大到2030年的逾2.4万亿人民币。
- 领先的零售银行和以支付为核心的大型在线财富管理平台将率先从产品分销模式向资产配置模式转型,从而催生出更专注于客户服务、投资者心理陪伴、长期投资换取更稳定回报的正真意义上的财富管理企业。
- 投顾牌照的发放有望重塑财富管理企业的收费模式,并推动部分收入从资产管理公司向财富管理企业转移,使财富管理企业收入实现三倍增长,从2020年的3,600亿人民币上升到2030年的1.2万亿人民币。
- 资产管理和财富管理都将迎来进一步的行业整合,头部企业可以获得更高且更稳定的轻资本手续费收入增长。我们预计,未来家庭金融资产机构化的重要渠道将集中在顶级私人银行、领先的智能投顾平台以及一些保险公司,而非固定缴款型养老金计划。

给财富管理企业的建议:如何渗透不同细分市场,如何在竞争中脱颖而出
我们认为,最大的机遇蕴藏于资产配置和投资顾问,这些领域在金融清理前几乎不存在。这有利于财富管理企业从资产管理企业手中获取份额,因此我们预计财富管理企业将获得更多的收入机会并且面临更小的费率压力。我们预计,随着零售AUM规模(不含存款)从67万亿人民币增长到169万亿人民币,以及部分收入从资管企业流向财富管理企业,财富管理行业总收入有望实现三倍增长,从2020年的3,600亿人民币增加到2030年的1.2万亿人民币。此外,我们认为,对于企业的零售金融业务而言,财富管理将是最重要的战场,因为它将是零售金融中最市场化、也最能体现差异化的业务板块。对于从竞争中胜出的银行来说,这也将带来如托管费、资产管理费等其他多元化收入以及更低的存款成本。
但是,与一些市场预期相反,我们认为鉴于中国特有的资本需求结构,存款搬家(即金融资产由存款向其他投资产品转移)的节奏将保持缓慢,这也给领先的零售银行提供了天然竞争优势。
在财富管理行业,与客户建立良好关系仍将是取得成功的最重要因素。由于财富集中在第一代企业家手中,而这些企业家仍倾向于自己做出投资决策,并且由于缺乏税收激励使投资者锁定更长投资期限。 基于上述中国经济和金融市场的特点,笔者认为财富管理企业要兼顾资本增值和综合金融服务的能力。同时由于帮助投资者达到大幅资本增值的难度较大,且有近3/4的AUM增长将来自于理财客户的收入和储蓄尤其在大批理财客户也是上亿家中国企业的经营者的情况下,财富管理企业的综合化金融服务能力,可能对市场份额的提升会起到更关键的作用。我们提出财富管理企业建立客户关系,在竞争者中脱颖而出的六大成功因素,尽管在服务不同细分市场时,其优先度或有所不同:
- 获取较高收益且风险可控的标准化或非标资产的能力,因为固收以及混合型产品(同时配置固收和股权)大概率仍会是中国市场的主要投资产品。
- 帮助客户在波动的市场中获取顶级公募或私募权益型产品的能力非常重要,因为尽管权益类产品在家庭总投资中的占比相对较小(目前10.5%,到2030年约为12.5%),它们仍将是提高总回报的一项重要来源,对于高净值客户而言尤其如此。此外,帮助客户在海外股市进行配置的能力对财富管理企业来说也将越发重要。
- 提供综合化金融服务,包括支付、信贷、税务规划和资本市场等,以及非金融服务的能力,例如协助客户对接教育、娱乐、社交和医疗等各方面资源。
- 坚实的客户基础以及投资者教育能力,使财富管理公司能够专注于长期财富规划,帮助客户进行跨周期投资,而不是鼓励短期交易。中国的经济发展模式决定了股市波动更大,因此这一点尤为重要。
- 适当的KPI和薪酬激励,更强调AUM而不是产品销售。
- 领先的科技实力和AI赋能,不仅可以提升效率,还能为客户提供更加个性化的服务,包括资讯推送、投资观点、市场波动时的心理陪伴等,以帮助其拉长投资期限,提高回报。

目前,家庭金融资产以及金融产品的分销仍由商业银行主导,覆盖了82%的包含存款在内的家庭AUM以及 58%的投资产品(不包括存款)。我们认为,私人银行业务将进一步向头部股份制银行和富裕地区的少数城商行集中。我们预计大型在线财富管理平台将借助AI和智能投顾服务,蚕食弱势城商行在大众客群中的份额。针对大众富裕市场的竞争将更为激烈,我们认为仅少数头部券商和个别精品资管公司能维持较好的发展空间。
根据我们对财富管理行业收入和市场整合的预期,股份制银行的收入机会将从2020年的890亿人民币增长至2030年的3330亿人民币,年均复合增长率达14%;另一方面,规模较小的城市/农村银行将丢掉一部分市场份额,预计其同期总收入从380亿人民币缓慢增至500亿人民币。值得注意的是,我们预计大型支付平台的财富管理业务收入年均复合增长率将超过20%,到2030年达到1700亿人民币,其AUM份额将翻倍增长,从7%提高到14%。

给资产管理公司的建议:短期市场份额承压,长期产品专精化是关键
对国内资管公司而言,伴随着资管新规下向净值型产品转型,行业竞争格局也在发生变化。过去依靠投资非标,并提供隐性兜底而做大规模的资管公司,如果不能及时转型产品,可能会迅速失去市场份额。
银行和基金公司发行的混合型产品短期内将继续填补刚兑型高收益产品留下的空缺。混合型产品能够为投资者提供高于固定收益产品的回报,但其净值波动更大。由于固收和混合型产品仍将是市场主流,我们认为,对中国信用市场的深刻理解和强大的流动性管理能力将是取胜的关键因素之一。因此,我们认为具备优秀的研究能力,并与发债地方政府和企业联系密切的头部银行的理财子公司和少数基金公司将在竞争者占据优势。
长期来看权益市场仅会有少数机构胜出。基于对资本需求的分析,我们预计未来数年AUM向对于资管企业而言利润更丰厚的权益类产品转移的程度将较为有限,到2025年,股票基金和偏股型混合基金的规模或达到15万亿人民币,年均复合增长率19%左右。此后尽管不同年份可能伴随一些波动,但我们预计权益型基金在整体公募基金中的占比将趋于稳定。鉴于中国股市波动较大,长期来看,在权益型产品中只有少数头部公募和私募机构有望持续跑赢市场,而这需要极度市场化的薪酬结构和优秀的产品设计。由于主动管理型基金仍有可观的超额收益潜力,尤其考虑到频繁的板块轮动和激烈的市场竞争,我们认为ETF不会对主动管理产品构成重大威胁。
产品专精化将是关键,短期内部分市场份额可能流向财富管理企业。我们预计,由于财富管理公司资产配置和投顾能力的提升,资产管理公司将丢掉部分市场份额,因此必须将重心从混合型产品转向更专精化的产品。我们预测,未来十年资产管理公司将实现7.5%的收入复合增长率,带动行业收入规模从2020年的5800亿人民币增长至2030年的1.2万亿人民币,低于我们对财富管理公司12.8%的复合年均增长预期。此外,我们认为随着资产管理公司开发更专精化的产品,FOF和收益型股票基金也将获得更多市场份额。
监管迭代和牌照要求也将继续影响资产管理市场的发展。目前,公募基金在产品销售领域面临更友好的监管环境,而银行理财在产品设计和底层资产选择上监管环境更为友好,从长期回报的角度这一点应该更为重要。我们认为银行理财在固定收益和高流动性产品上可能会夺回部分市场份额,并将利用FOF和收益型股票来增强回报,而保险公司的产品最适合久期最长、波动最小的细分市场。

全球性企业的核心机会:境外主打权益、境内依靠合资
家庭金融资产增长对境外市场的溢出仍将是全球性企业的最大机遇
我们的经济学家预测未来十年累计将有高达2万亿美元的投资组合项下流出,连同中国家庭在海外直接创造的财富(比如通过在美国和香港股市IPO),将推动中国家庭持有的境外资产从2019年的1万亿美元增长至2030年的4万亿美元,并对境外财富和资产管理公司带来巨大的溢出效应。
鉴于固收产品在中国已占有主导地位,我们认为,在股票产品方面的优势以及更多元化的全球产品供应对境外财富和资产管理公司赢得这一市场至关重要。
粤港澳大湾区金融互联互通政策是短期重要推动力之一
2020年,中国人民银行、银保监会、证监会和外汇局等中国最高监管机构联合发布了26条金融措施支持粤港澳大湾区推进金融市场互联互通。有利于全球化企业实现AUM增长的重要措施包括:
- 开展本外币合一的跨境资金池业务试点,在资金池内实现本外币按需兑换;
- 探索建立跨境理财通机制。
我们相信这些举措有利于使香港(一定程度上还包括新加坡)成为管理中国居民外溢AUM的中心,进而对其进行全球化配置。因此我们认为香港和新加坡主打权益配置的财富管理公司将是中国家庭境外资产高速增长的最大受益者。我们测算AUM的增长到2025年可以使我们覆盖公司的收入预测提高5%,ROE提高1个百分点。恒生银行将成为最大受益者,其次是汇丰、中银香港和渣打银行。新加坡的私人银行也将小幅受益,利好华侨银行和星展银行。
境内机会将主要依靠合资资管公司,而在财富管理市场的扩张可能更具挑战
1) 在管理具有本地特色的投资产品方面,全球性企业可能缺乏竞争优势,例如对地方政府融资平台 (LGFV) 债券和债务的投资。相反,我们认为全球化企业可能在管理底层资产更加标准化的创投/私募/公募基金产品方面更具竞争力。我们在上一份蓝皮书中预测,到2023年,将有7万亿美元的境内资管AUM适合于外资公司,我们现在上修该预测,预计2023年此类资产将达到8.7万亿美元,2025年达到11万亿美元,理由是:
- 在新冠疫情冲击下,中国家庭金融资产增长展现出韧性
- 过去三年公募基金规模年均增长率高达20%
- 私募证券基金(中国的对冲基金)增长迅猛
- 从公募基金到银行理财,对外开放速度加快

假设50%的市场份额和1%的平均费率,则意味着到2025年外国资管公司在中国每年潜在收入将超过500亿美元。
2) 随着全球性资管公司在中国扮演更重要的角色,我们认为最佳的市场策略是利用(通常以合资方式)本地合作伙伴的销售网络、市场洞察和客户关系,充分发挥自身在投资和资产管理上的专长。长期来看,由于相关监管障碍已于2020年清除,那些在中国积累了丰富经验并成功打造了本地认可品牌的大型外国资管公司可以寻求全资控股。
我们的分析表明,截止2020年合资的公募基金至少占中国公募基金总管理规模的46%,过去三年其AUM平均年增长率25%,超出我们最初的预期。值得注意的是,在管理规模排名靠前的公募中,华夏基金28%的股份由加拿大鲍尔集团和Mackenzie持有,嘉实基金30%的股份由DWS持有,而鹏华基金49%的股份由EurizonCapital持有。
3) 外国资管公司也正在与银行的理财子公司(其实质为银行的资产管理部门,负责发行银行理财产品)设立合资企业。我们认为,随着资本账户进一步开放,与作为重要财富管理渠道的银行加强合作将为资产和财富管理企业针对中国家庭配置更多全球性的产品铺平道路。
然而,我们认为尽管在资产管理方面已经与本地银行展开合作,全球性财富管理企业在中国境内财富管理市场的拓展仍将受制于客户基础的缺乏,以及在金融服务多元化和产品覆盖面的上的劣势。此外,要成为一流的全资资管公司也并非易事,因为:
- 公募基金是资管行业中市场化程度最高的板块之一,招募和留住顶级基金经理的成本可能很高。目前,中国排名靠前的公募基金(按管理规模计)成本/收入比一般在60-70%。
- 海外机构需要付出相当的努力来构建合理的运营架构和KPI,才能充分发挥在投研上全球协作的优势,而这可能是更能体现与本土基金公司差异化的潜在领域。
- 制定专注且一以贯之的策略对在中国开展业务十分重要,尤其是在可能长于预期的初期亏损阶段。
- 鉴于分销渠道对于客户触达的重要性,与分销渠道建立和维持良好关系的能力非常重要。
- 其他运营层面的挑战,如数据安全的处理以及需要同时应对多种监管制度(如反洗钱)。
对投资的指导意义
市场化的零售银行将赢得市场份额,成为财富和资产管理行业的长期赢家
由于拥有领先的零售银行业务、综合化的金融服务以及在财富管理领域的先发优势,招商银行、平安银行和兴业银行等市场化导向的银行有望赢得更大市场份额。值得注意的是,截至2020年,这些银行的零售AUM中有70%为非存款类投资产品,体现了它们领先的财富管理能力,使其在家庭金融资产结构性增长的机会中能够占得先机。此外,得益于在固收产品上强大的资产获取能力(我们预计未来此类资产仍将占主导地位),这些银行也可能在资管行业赢得份额。
总体而言,我们认为兴业银行、招商银行、平安银行和光大银行将是家庭金融资产长期增长的最大受益者,并且由于这些银行具备上文所述六项关键制胜因素,它们还将赢得市场份额。这将使轻资本的费用收入稳步增长,降低融资成本并最终提高ROE。
我们预计,小型的城市和农村商业银行,甚至一些国有银行将丢掉一部分市场份额,而其余银行则需要通过综合化的金融服务在竞争中维持立足之地。
头部券商和少数精品资管公司的机遇
考虑到银行在零售分销渠道中的主导地位,不同的细分家庭部门在投资目标、风险偏好和价格敏感度上的不同,以及特定监管要求,我们认为杠铃策略最适合券商和精品资管公司。具体而言,我们认为杠铃策略包括以下内容:
- 一方面,通过互联网平台面向大众/富裕零售市场提供公募基金等标准化产品,以实现对其庞大的客户群体变现。
- 另一方面,向高净值个人客户以及机构投资者提供非标准化产品,如衍生品、私募基金(包括私募股权)以及部分非标准债权等,并更注重顾问服务和资产配置。
因此,我们预计中金等传统证券公司、东方财富等平台以及诺亚财富和华兴资本等精品资管公司将受益于资产/财富管理行业的发展,并赢得市场份额。
- 头部券商可利用其对接资本市场的能力、产品设计能力(尤其是衍生品)和特色服务(如质押贷款/承销)与高净值客户建立联系。
- 借助财经新闻网站和在线论坛,东方财富构建了其金融生态体系和互联网券商的业务模式,能够大规模获客并提高客户粘性。东方财富是中国市场唯一一家此类公司,因为该公司在2015年监管收紧之前即已取得牌照;)。
- 精品资管公司(如诺亚财富和华兴资本)在另类资产/定制化产品方面更适合高净值客户。
大中华市场发展,全球性企业谁更受益?
香港和新加坡的银行对于资本流动增加带来的机遇十分敏锐,并在积极探索能够捕捉到这些外溢资本的策略,我们估计未来十年资本流出将带动中国家庭持有境外资产实现15%的年均复合增长。
- 总体上,我们认为汇丰银行雄心勃勃的战略和对财富业务坚定的投入,将使其受益于境外私人银行、理财通以及境内财富和资产管理业务的发展。
- 我们也看好渣打银行在理财通、私人银行和境内财富管理等领域的机遇,尽管受益程度不及汇丰。
在欧洲银行当中:
- 我们预计瑞银将扩大其投行业务的领先地位,并拓展其提供多元化产品的财富和资产管理业务,同时,在财富管理领域,瑞银在亚太并购市场和股权资本市场的优势地位也将帮助其吸引境外超高净值客户,以及通过IPO创造的财富。
- 瑞信计划未来三年将中国员工数量增加两倍以上,而其资产管理合资企业工银瑞信基金已跻身中国最大基金公司之列,截至2019年12月底资管规模接近1.3万亿人民币。
在美国银行当中:
- 我们认为贝莱德将是亚洲金融业发展的最大受益者,该公司是亚洲地区管理资产规模最大的外国资管公司,AUM超过8000亿美元。
- 高盛计划到2023年成为在中国最领先的外资银行之一,尤其是通过在亚洲建立资产管理和私人财富平台实现这一目标。
- 摩根大通在华员工数量每年以超过15%的速度增长,该公司持有招商银行理财子公司10%的股份,我们预计其与基金管理合资公司(上投摩根基金)在产品设计和发行方面的合作将不断加深。



不确定性几何?
宏观风险仍然是最主要的不确定性之一,新冠疫情旷日持久抑或是贸易摩擦重现引发的经济超预期下滑可能导致家庭部门财富创造停滞,而这正是构成我们观点的核心。由于实体企业乃至整个经济体的盈利能力最终决定了金融市场的回报,经济增长乏力将不可避免地影响高收益优质资产的生成。另一方面,缺乏资金流入的财富管理市场不但意味着增长机会有限,而且会导致竞争加剧,由于此类竞争往往围绕定价/费率展开,因此可能侵蚀财富管理公司的经济效益,即使头部企业也难以幸免。
其次,严重外部冲击等事件导致的长期货币宽松也会对我们的观点造成不利影响。宽松货币政策伴生的资产泡沫往往会同时侵蚀实体经济和金融市场的回报。货币宽松还会加剧财富分配的两极分化。
此外,重大的税制改革也可能导致资产和财富管理行业发生显著变化,偏离我们目前的预期。但我们并不认为上述重大变化会在未来十年内发生,因为税制改革将是一个漫长而复杂的过程。



