渤海股份基础设施公募REITs申报设立方案 | 案例解析

一、项目实施背景
1、根据中国证券监督管理委员会颁布的《公开募集基础设施证券投资基金指引(试行)》、中国证券监督管理委员会和国家发展和改革委员会《关于推进基础设施领域不动产投资信托基金(REITs)试点相关工作的通知》等文件的规定,为贯彻落实党中央、国务院关于防风险、去杠杆、稳投资、补短板决策部署,盘活渤海水业股份有限公司(以下简称“渤海股份”、“公司”)存量基础设施资产,优化公司资本结构,降低资产负债率,促进基础设施高质量发展,公司全资子公司天津市滨海水业集团有限公司(以下简称“滨海水业”)拟以其持有的部分项目作为入池资产开展公开募集基础设施证券投资基金(以下简称“基础设施公募REITs”)的申报发行工作。
2、本次交易对手方中,泰达宏利基金管理有限公司(以下简称“泰达宏利”)作为公募基金管理人、渤海汇金证券资产管理有限公司(以下简称“渤海汇金”)作为资产支持专项计划管理人、渤海证券股份有限公司(以下简称“渤海证券”)作为财务顾问,与渤海股份或指定方合作发起设立基础设施公募REITs,泰达宏利、渤海汇金和渤海证券均为公司持股5%以上股东天津泰达投资控股实际控制的公司,因此本次交易构成关联交易。
3、公司于2020年9月7日召开的第七届董事会第七次(临时)会议审议通过了《关于公司开展基础设施公募REITs申报发行工作的议案》,议案表决结果为8票同意,0票反对,0票弃权。本议案涉及关联交易,关联董事于俊宏在本议案的审议中回避表决。公司的独立董事对本议案发表了事前认可意见和独立意见。
4、本次关联交易未构成《上市公司重大资产重组管理办法》规定的重大资产重组。
二、基础设施公募REITs设立方案
(一)拟入池标的资产
公司拟选取的入池资产有:天津市润达环境治理服务有限公司(以下简称“润达环境”)持有的天津市武清区第七污水处理厂项目(以下简称“七污项目”)、天津武清汽车产业园污水处理厂项目(以下简称“汽车园项目”)、天津市金博企业孵化器有限公司污水处理厂项目(以下简称“金博项目”);天津市润达金源水务有限公司(以下简称“润达金源”)持有的天津市静海区大邱庄综合污水处理厂项目(以下简称“大邱庄项目”);天津市润达清源污水治理服务有限公司(以下简称“润达清源”)持有的天津武清城关镇污水处理厂项目(以下简称“城关镇项目”);天津宜达水务有限公司(以下简称“宜达水务”)持有的自来水供水厂项目(以下简称“宜达项目”)。上述拟入池项目基本情况如下所示:
1、润达环境项目和城关镇项目
润达环境项目和城关镇项目均位于天津市武清区,属于污水处理类市政基础设施项目,由润达环境和润达清源负责投资建设,包括七污项目、汽车园项目、金博项目和城关镇项目的特许经营权,总处理规模3.15万吨/日,包括采取BOT模式的项目以及提标改造项目。
2、大邱庄项目
大邱庄项目位于天津市静海区,属于污水处理类市政基础设施项目,由润达金源负责投资建设,处理规模4万吨/日,包括采取BOT模式的项目以及提标改造项目。
3、宜达项目
宜达项目位于天津市北辰区,属于自来水供水项目,由宜达供水负责投资建设,供水规模5.1万m3/日。
(二)交易结构
本次交易的交易结构如下图所示:

1、设立公募基金。由泰达宏利作为基金管理人向证监会申请注册渤海股份公募REITs基金。取得注册文件后,由基金管理人进行公开发售,其中渤海股份或指定主体需参与本次基础设施基金份额战略配售,配售份额不少于20%。
2、设立资产支持专项计划。由渤海汇金作为管理人设立渤海股份基础设施资产支持专项计划,公募基金募集成功后,由公募基金作为投资人认购渤海股份基础设施资产支持证券全部份额,专项计划正式设立。
3、收购项目公司股权。专项计划成立后,通过与原始权益人滨海水业签署《股权转让协议》,以不低于市场评估值的价格收购项目公司全部股权。自此,渤海股份公募REITs基金通过资产支持证券和项目公司取得基础设施项目完全所有权。
4、存续期基础设施日常维护。公募基金存续期间,聘请滨海水业作为第三方管理机构,负责基础设施日常运营维护、档案归集管理等,双方签订基础设施项目运营管理服务协议,明确双方的权利义务、费用收取、协议终止情形和程序等事项。
5、现金流分配的说明。项目公司的现金流通过支付股东分红等方式分配到资产支持专项计划,再分配到公募基金,最终向公募基金投资人进行分配。同时,滨海水业作为基础设施运营管理机构,向项目公司定期收取运营管理服务费。

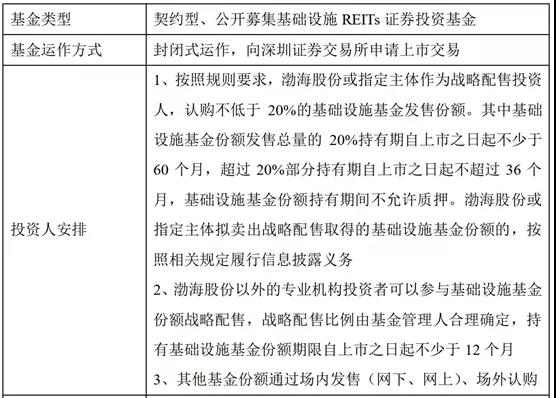
(三)产品要素



注:上述要素待根据后续监管机构相关规则及要求,结合市场情况细化或进行必要调整。
三、开展基础设施公募REITs的目的与意义
1、落实中央深化投融资体制改革的重要举措发行基础设施公募REITs是公司积极响应国家经济政策号召,落实中央降杠杆、深化投融资体制改革、推动基础设施投融资市场化及规范化健康发展的重要举措。基础设施公募REITs政策推出后受到国家发改委、中国证监会等部委以及天津市委市政府领导的高度重视,公司作为京津冀企业代表参与首批试点具有较好的示范效应。
2、树立企业资本市场创新形象,促进提高获取优质项目的能力公司在基础设施公募REITs试点准入环节严控基础设施项目质量,筛选权属清晰、经营成熟的优质项目作为试点项目。若能够成功入选基础设施公募REITs首批试点,则有助于提升项目的知名度和市场美誉度。通过参与首批试点重大金融创新,公司与资本市场及投资者形成互动,有助于公司建立勇于创新、锐意进取的良好资本市场形象。
3、盘活存量资产,树立投资标杆针对PPP及基础设施项目的投资规模大,投资退出渠道单一,回收期长等属性,基础设施公募REITs作为不动产证券化链条的最后一环,在实现资产真正上市退出的同时,可进一步加快公司循环投资效率。通过发行基础设施公募REITs可盘活公司存量资产,提前收回经营投资,解决基础设施项目投资回收周期长、资产周转率较低的问题,增强公司的滚动投资能力和可持续经营能力。同时,基础设施公募REITs首批试点项目将成为国内基础设施领域投融资创新标杆,为国内同类型项目投资提供定价基准。
4、拓宽多元化股权融资渠道,提升盈利能力相比债务融资,在母公司已经实现上市的情况下,基础设施资产可用的股权融资方式有限,基础设施公募REITs为基础设施资产盘活提供了另一种权益型融资方式,可减少对传统债务融资方式的依赖,实现公司融资方式的多元化。
5、市场化考核与监督下,提升公司资产运营能力通过发行基础设施公募REITs产品引入社会资本参与项目投资,可加强公司对基础设施资产持续运营能力、管理水平的考核与监督,充分发挥公司作为资产管理方的专业能力,努力提升运营效率和服务质量,推动基础设施投融资机制和运营管理模式创新。
6、作为战略资本工具,促进轻资产运营模式转型以基础设施公募REITs作为“资产上市”工具,公司未来可实现上市公司向基础设施公募REITs平台的持续资产注入。公司通过基础设施公募REITs平台搭建资产运转通道,有助于公司长期报表改善以及轻重资产的分离与平衡,有利于公司长期业绩表现。
四、备查文件
1、第七届董事会第七次(临时)会议决议;
2、独立董事关于公司第七届董事会第七次(临时)会议相关事项的事前认可意见;
3、独立董事关于公司第七届董事会第七次(临时)会议相关事项的独立意见。
特此公告。
渤海水业股份有限公司董事会
2020年9月7日



