后疫情时代:资产和财富管理业转型的五大关键点
随着新冠疫情防控的常态化,资产和财富管理公司(以下简称为“资管公司”)的战略重点需要向适应疫情后的市场格局转变。充满挑战的大环境,也让创新、差异化发展和赢得新业务的空间更大。资管公司如何才能立于不败之地?

文章来源|普华永道
在市场动荡和向远程办公迅速切换的过程中,相当一部分资管公司在运营方面展现了突出的韧性优势,其中一些亚洲公司表现尤为出众。疫情下,这些公司能在维持正常收支水平的同时,仍为客户提供高质量的服务。能做到这些,主要得益于其先进的数字化能力及前瞻性的投资者教育。亚洲以外地区的从业者,很快也将感受到上述能力的重要性。
让行业略感欣慰的是,在市场大幅下滑之际,投资者没有像预期那样大规模赎回资金。尽管如此,资金仍在不同的资产类别间流转,也从表现不佳的资管公司,流向到表现更好的公司。近年来,资产管理规模(AuM)的增量,大部分集中在被动投资和另类投资产品。疫情让主动管理类产品有了彰显其价值的机会。伴随业绩评估的推动,资金将流向那些能兑现承诺、符合预期、始终领先竞争对手的公司。
随着疫情相关限制的放松和复工复产,资管公司要考虑“新常态”模式及其对业务的影响。资管公司当前面临的挑战是满足更高的客户服务、监管和报告要求,同时有效应对有限度的人员流动和面对面互动的限制可能持续到明年所带来的工作局限,并帮助员工度过这段充满压力和不确定性的时期。资管公司需要将应对疫情而采取的临时措施转化为更常态化的机制。资管公司要将目光放长远,加速数字化能力和员工技能转型,同时重新定义企业使命,以满足投资者、员工和社会不断变化的期望。与此同时,它们还要调整成本结构、运营能力和工作方式,以适应新时期的增长机遇,满足不断变化的客户需求。
韧性面临考验

凤凰涅槃,浴火重生
面对这些挑战,需要采取积极的应对战略。本报告将这些挑战的应对战略总结为五个关键点。
01 深耕客户

02 优化复工复产后的运营机制

03 加快数字化转型

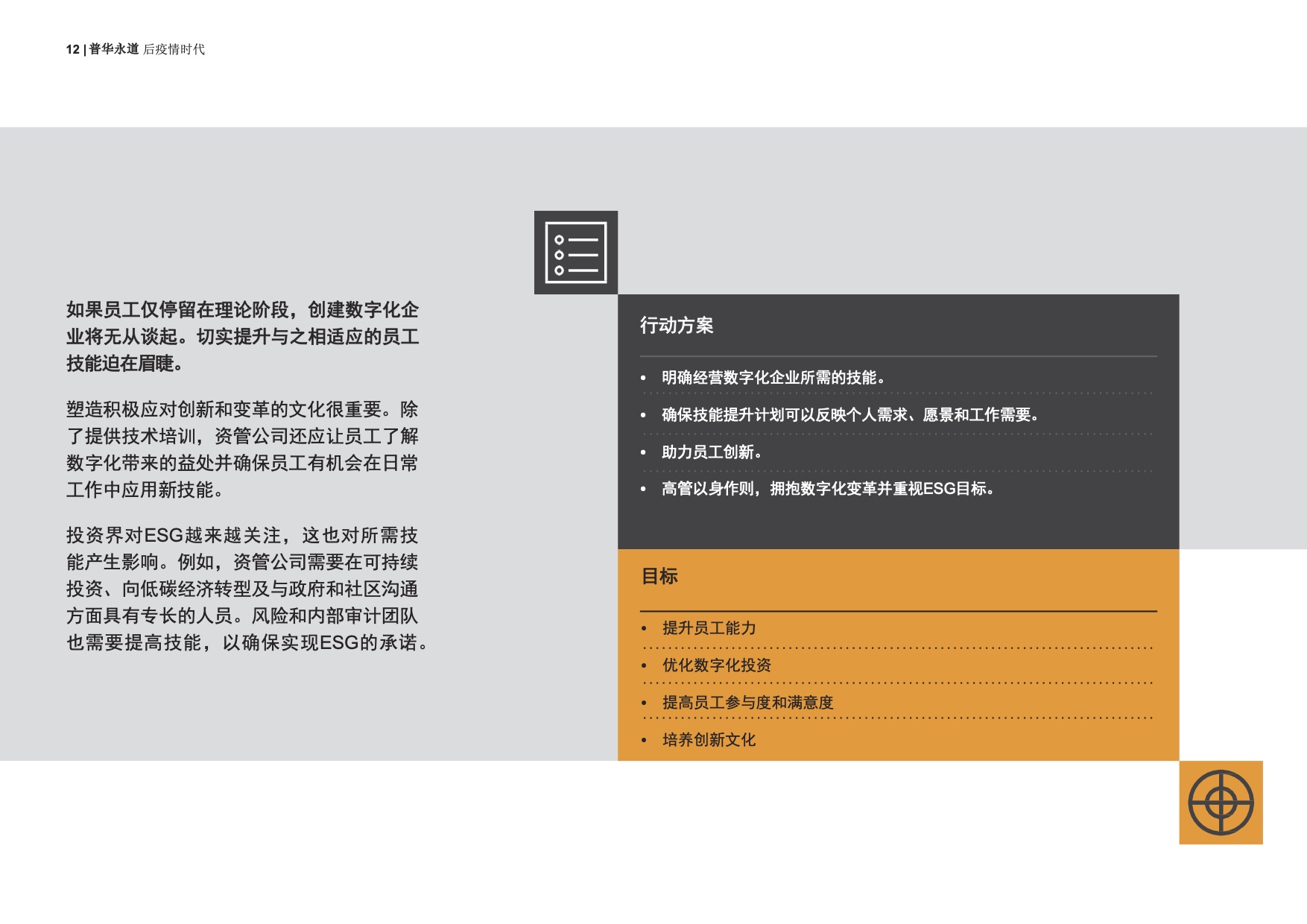
04 提升员工技能

05 形成与战略目标相匹配的能力

革新和差异化
疫情不仅改变了投资者的需求,也为资管公司提供了一个契机,以营造更加多元、高效和以客户为中心的商业环境。已具备数字化业务能力的资管公司,可以深化发展在疫情中已发挥作用的先进技术,行业中的其他公司也将迅速迎头赶上。本报告中所述的五大关键点或可抛砖引玉,成为满足不断变化的客户期望和把握新机遇的起点。
-END-
–在未来的财富管理行业,你看到的讯息将不仅限于新闻,而是更有价值的“情报”–




