贝恩公司:告别跑马圈地,中国私人财富管理与私人银行进入新业态

近日,贝恩公司全球合伙人崔筠在深度解读《中国私人财富报告》关键发现时指出:私人银行已经进入到新的业态——从过去跑马圈地的时代进入真正以客户为中心、量变向质变的转化。
崔筠表示:“2021年度报告主题为‘纳川成海’。过去10年,各路英豪大显身手,也树立了自己各自的核心竞争优势,但是我们客户的需求也在高速发展,尤其是从2017、2018年开始,高净值客户的需求、心态,客户的理念,各个机构和客户之间的互动,以及业务发生都发生了巨大的变化。未来谁能胜出,谁能抓住客户真正的需求,是我们未来10年的主题。”
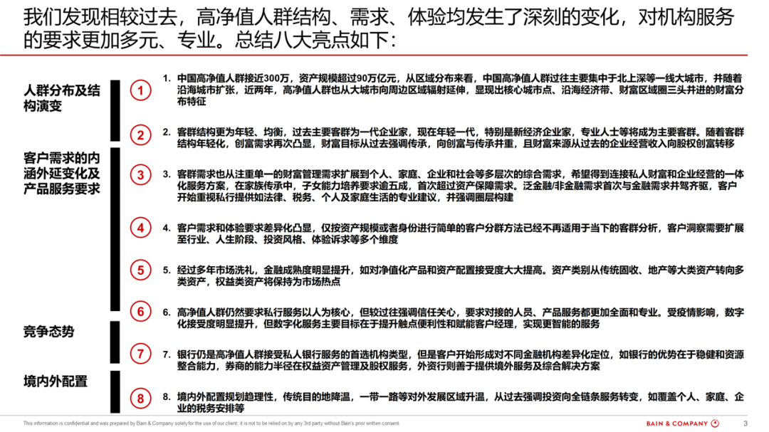
这份报告针对将近5000名高净值客户进行了广泛的线上调研,并且我们在中国跨越了20多个省市,去和其中100多名客户进行一对一访谈,同时也引入了贝恩和招商银行各个专家进行整个报告洞察的输入。报告结果显示,未来,中国的高净值人群的市场有八大变化趋势。

第一,高客数量在保持高速增长的同时,人群结构也已经发生了很大变化,特别是新一代的创富人群在快速发展。从地域结构上,跟着国家经济政策的发展,也已经从点到线到圈往中西部地区延伸。

首先是一组关于市场增速的数据:整个高净值人群每年都保持两位数的增长,这个增速略微有所下降,从20%到过去这两年是15%。往未来再看5到10年,我们相信这个增速仍然至少保持8-10%,我们判断到2035年中国的财富管理市场会超越美国,成为世界上最大的财富管理市场。
区域上的点状来看,调研发现明显形成了三个圈——环渤海、长三角和珠三角——这与国家经济发展的经济区是紧密相连的。尤其是大家对未来的大湾区也充满了希望。另外一点是从东部地区迅速向中西部地区转移。例如川渝地区和武汉地区,即使经历了疫情冲击,仍然是中国千万富豪增长最快的区域,也是各大私行在积极布局的重点区域。
第二,从客群的角度来说,更为年轻和均衡,从身份、职业和大家的诉求上,跟过去财富比较集中的传统经济也有不一样。

人群结构上来说,体现的是年轻化,另外是财富来源的变化和身份的均衡化。2019年的报告中,创富一代基本上定义成通过自己的企业经营来获取收入变成一代的富人,但可能年龄比较大一点,在40岁左右,不过他还是能占到35%以上的比例。但是今年大家可以看到创富一代的整个比例下降到了25%。相对,董监高职业经理人、专业人士、二代的比例在上升,说明财富创造的来源不一样了。创富的行业方面,TMT、新能源、生命健康等类型的新经济,从占比约16%迅速上升到20%。而且创富手段带来的启发是什么?新经济人群主要是通过股权来进行财富的积累,这和过去传统经济中通过经营收入是不太一样的。所以也就带来这些职业经理人、专业人士也与资本市场相连。他的财富管理方式和财富管理要求发生很大的变化,比如,企业股权规划和个人财富规划之间的关系,境外上市与境内安排的影响。
从整体的需求来看,创富是永恒不变的话题。不过大概五六年前,我们发现这部分人群随着年龄增长和家庭孩子的需求,慢慢进入到守富。而现在,随着年轻一代的崛起,创造更多财富,又一次成为了整个高净值人群的核心要求。所以,在未来5到10年内会是“二元需求”,有一部分客群仍然是守富财富传承的要求,还有一部分人群更关注创造更多财富。还有一个非常有意思的情况,财富管理的概念已经深入人心。调研采访中,很多很年轻的企业家或者董监高他也有财富传承的概念,只是还没有马上成立家族信托,但他会把子女的规划纳入其财富传承的重要考虑起点。这个时候机构在和客户沟通的时候,也可以是慢慢去平衡,一方面保障客户自己的财富,同时兼顾他的财富创造和人生诉求。

第三,此次报告也是第一次非常旗帜鲜明提出,在财富管理的需求已经从个人希求扩展到我的家庭需求,扩展到企业需求,乃至社会需求。所以是沿着“人、家、企、社”这个主线就高净值人群全方位的需求进行了深入探讨。
对于个人,最重要是这五项需求——
1. 资产配置及财富创造,享受全球资产配置、专属高收益产品的接入。
2. 参与全球新兴、热点产品投资。崛起的新富人群对财富管理市场充满着学习热情。现在中国财富及资产管理市场的产品更新换代很快,客户3希望在他们对新兴产品的理解、学习、投资中得到帮助。
3. 享受全球范围内定制化的资产配置组合。很多高净值人群在主动问资产配置组合要怎么做更好,跟谁做。
4. 金融及财富管理市场热点信息和洞见。客户现在的财商也是越来越成熟,他们很希望能够得到及时的信息推送,不一定完全自己做决策,但希望能跟市场保持同步。
5. 个人境内外高端医疗资源接入及服务等。其实医疗服务、健康跟疫情有关系,所以这次报告中,第一次进入到了前五大个人需求。

对于家庭需求——
1. 从金融需求来说是更加进取的多元资产类配置,定制化产品服务仍然是比较关注的点。
2. 境内外子女教育。从过去把钱直接传给孩子,逐步过渡到结合财富传承和培养能力。这个过程中已经超越了怎么帮他用家族信托把财富打理好,是不是还有别的方式,例如家族办公室或者跟外部合作方式,能够给孩子创造更好的职业规划或者是教育规划。

企业需求是今年第一次在高净值人群中非常旗帜鲜明地提出来。由于他们很多财富是跟企业财富高度相关,如果能够提供一站式的服务——除了个人财富,机构也知道企业情况并提供针对性服务——客户会非常喜欢。例如,贷款之外,其他的融资安排都是大家非常关注的,特别是资产规划安排,企业的资产股权怎么与个人股权配合,你上市解禁后要怎么做等等类似的需求。企业的增值服务、税务、法律也是排名前五的诉求。

第四,客户体验在这两年该是越来越大的课题。
从客户体验的角度来说,过去机构很传统按照身份或者是资产水平进行划分客群层级,现在则是从他们的综合诉求核心点出发划分。因为客户人生阶段,投资风格都发生着千人千面的变化,所以如何捕捉他们的变化,变化到底是什么,也会给从业者提出来新的挑战和要求。
第五,金融成熟度的变化。
过去大家经常谈到一个问题,中国的投资者到底是成熟还是不成熟,对我们所谓专业财富管理的机构看法到底是什么?过去10年的市场没有那么成熟,特别是高净值人群也对自己非常有信心,无论是金融产品的投资还是房产股市的投资都相信自己的能力或者小圈子的能力。但是从去年起,看到了一个非常明显的趋势,随着资本市场资产管理的变化,高净值人群对专业管理机构发生了根本的态度变化,他会觉得专业的事交给专业的人去做。10年前和10年后我们都问到“你愿不愿意资产支付服务费用”,去年我们收到的反馈是非常愿意。但是我们要看,机构表现出来的专业水平是不是能抓住市场机会,并且有效地管理风险。

在后疫情时代,高客风险偏好趋于稳健,其中有一个数据,在6年或者8年前这个数据可能就是50%,这次差不多有69%的客户都表示自己的风险偏好是趋于稳健的。我们还调研了客户可能会喜欢什么类型的资产投资,公募基金拔得头筹。
那么,客户在产品选择时会关心什么?第一个重点就是波动风险比较大,不能保证收益率怎么控制。第二个资产收益率普遍下降的。第三个配置了不熟悉的资产,怎么去检查。所以,机构怎么在客户偏好的情况下保证风险和收益的平衡、做好投资者的沟通,也是一个非常重要的事。
第六,机构数字化转型非常猛烈。
是不是高净值人群也对数字化也情有独钟?答案为“是”,因为他们能从数字化工具中得到更大便利。当然高净值人群仍然以“人”为核心,一个是,需要人持续帮他进行业务判断,另一个是长期关系和信任的建立。这是数字化难以解决的问题。在未来很长一段时间内怎么实现人和数字化的混合服务模式,是大家可以去继续深挖的方向。

虽然数字化非常重要,对于高净值人群来说人的沟通现在还是第一位的。机构可以通过数字化提供更高效的沟通,客户也非常愿意接受,但顾问天天跟人打电话也不现实。比如刚刚谈到的一些综合服务线上化,例如投资决策建议或者信息的分享,让客户觉得通过手机、数字行银行来接收,他们还是很愿意接受,但是做真正决策的时候客户仍然希望马上有人作出回应。
再比如非金融服务,机构在疫情下能不能有一些线上化的非金融服务资源、教育资源、线上俱乐部——特别强调圈层,企业家之间的论坛等接入形式。
第七,新增市场来看,银行仍然是高净值人群的首选。但不同往年,我们看到其他一些机构,特别是跟资本市场相关的机构如券商,崛起的势头比较猛。

竞争格局方面,银行的角度仍然处于统治地位,无论是大型银行加上股份制银行,在2021年调研当中也能够占到80%的份额,比之前83-88%是略有下降。但这个份额对三方来说比较难,拿走最大的份额是券的财富管理部,这与对资本市场的热情是相关的:大家考虑到收益率普遍下降的情况下,我们怎么能够进行更好的资产配置。另外跟企业上市和个人的财富规划相关的,因为券商可能处于一个天然的优势,虽然可能财富管理端正在建设中,但还是较好的起点把这两端做连接。
但是我们也看到,银行也在积极拓展各方的合作伙伴,不论是跟自己集团内的券商还是第三方券商,都在试图打通所谓的“人、家、企、社”这样一个环,从而提供更好的服务。
第八,关于境外配置。
因为疫情加资本管制等等影响,大家或许会觉得境外配置没有那么多或者下降了,但从调研发现,境外配置仍然是比较稳健和集中的需求。不过所谓资产配置中,家庭的安排、客户的需求、资产目的地都有所变化。

根据我们的调研,2019年境外可投资资产占比约15-20%,2021年达到了30%,而且我们预测基本会稳定在30%左右。
第一个原因是高净值人群认为,境外投资这么多年以来仍然是分散风险的重要手段。
第二,可能对科技类新兴行业而言,当时境外投资和企业上市的环境比较好,然而最近地缘政治因素,中概股可能回归港股、A股,无论如何大家表示,无论怎么变化,境外部分还是希望能够得到专业的建议。从目的地来看,香港仍然是出海首选,但是跟着国家的政策,如“一带一路”,我们就会很明显发现选择性更多一些。
第三,高客的要求不光是境外资产配置,还有对于以后整个子女教育的需求、身份的需求。原来可能是出去了不一定回来,但是现在有很多高净值人群明确表示“我希望再给我一个通道回来,我自己也能回来”——从单向的情况现在变成了双向的要求。这样的情况下更考验中资机构怎么能把境内境外服务的一体化通道、国内服务平台搭建得更好。很多客户对中资机构也充满了信心。
本文根据崔筠女士在2021亚太财富论坛上的演讲整理而成
免责声明:本文内容不构成任何投资建议,投资者须以个人之投资目标及可承担风险水平作出独立评估



