信托公司如何开展家庭信托业务?
自2018年银保监会发布《关于加强规范资产管理业务过渡期内信托监管工作的通知》(下称“37号文”),首次在监管文件中明确家族信托定义后,作为信托行业回归本源的重要业务类型,家族信托迎来蓬勃发展,越来越多的信托公司参与其中,为高净值客户提供更为完善的家族财富管理服务。据中国信托登记有限责任公司最新统计数据,截至2022年1月底,国内家族信托总规模为3623.8亿元。
37号文规定了家族信托的财产金额或价值不得低于1000万元,不少富裕家庭的资产规模还难以企及,但该群体同样对家庭资产规划意识较强,对保障子女利益、定向给子女传承财富以及自身医疗、养老也有极强的内在需求。如何在投资理财之外正确安排家庭财富的保护、传承和隔离,由“创富”跃升到“传富”,这就成为信托公司面临的亟需解决的问题。鉴此,多家信托公司相继推出了“家庭信托”、“普惠服务信托”等标准化的金融服务产品,该类产品因具备资产隔离、财富传承、隐私保护和税收筹划四个核心功能,又能在监管的引导下,逐渐向服务大众方向发展,而引起大多富裕家庭的青睐。

一、何为“家庭信托”
一般认为,家庭信托是指委托人将其财产所有权信托给受托人,受托人按照信托合同管理信托财产,提供财务规划、资产配置、投资管理等财富管理服务,在信托合同约定的分配条件成就后,将信托财产分配给指定的受益人的金融服务。
家庭信托的投资一般以稳健投资为前提,兼具多元化投资的财富管理目的。家庭信托可以通过单一信托的设立,独立进行账户管理和投资运作,具有专款专用、灵活支取、组合配置、特殊传承等特色,为客户提供高品质的综合财富管理服务,实现财富稳健、长久传承。


二、部分信托公司开展家庭信托业务介绍
早在2014年盈科家族信托中心和长安信托就合作开发以300万元、500万元起步的Mini型资金家族信托产品。近年来,越来越多的信托公司先后推出低配版家族信托。
1、招商银行&华润信托——金葵花财富信托
2019年4月,招商银行联合华润信托推出家庭财富传承服务—金葵花财富信托。该信托起点为100万元,扩大了家族信托的群体服务范围。金葵花财富信托设立简单便捷,程序相对标准化,可为客户提供统一专业的资产管理服务。在受益人选择上,客户可以按照自己的意愿,将信托财产指定分配给希望照顾的家人,其范围包含:配偶、子女、(配偶)父母及(外)孙子女等,可实现代际传承,又可灵活分配。分配机制上设置了在升学、结婚和生子等特定条件触发时进行分配,达到持续照顾家人、防止挥霍的目的。在风险隔离方面,金葵花财富信托的隔离功能主要体现在“设立金葵花财富信托的合法资产”与“客户其他资产”相隔离,当委托人发生债务纠纷、婚姻变故、遗产分割时,信托资产能够独立于客户的其他资产。
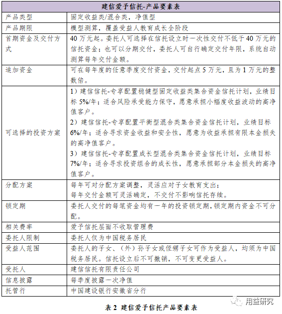
2、建信信托——爱予信托•关爱成长系列
2021年5月27日,建信信托推出普惠家庭信托——“爱予信托关爱成长系列”,该信托门槛为40万元,自然人委托人需满足“合格投资者”要求。根据委托人的资产状况和投资偏好,提供稳健型、平衡型和成长型三类方案,实现全线上运营管理。目前,建信爱予信托产品已运行届满一年。

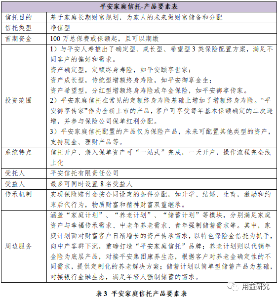
3、平安信托——平安家庭信托
2022年3月,平安银行联合平安信托、平安人寿共同推出“平安家庭信托”。平安家庭信托以保险金信托为基础,打造了一个为客户财产规划和管理的“信托账户”,其特点在于以客户需求为导向的资产配置。基于该信托账户,私人财富顾问为客户进行专业的全资产配置服务,并根据不同的客户需求量身定制保险等金融产品,助力客户及其家庭的财产管理。

4、中融信托–承裔惠泽系列单一信托
中融信托于2022年3月,正式推出“承裔惠泽系列”服务信托,设立门槛为500万元,旨在让信托功能更大范围地惠及大众,让更多的家庭运用信托工具实现家庭财富保护传承等多样化目的,用信托工具帮助更多的个人和家庭解决实际问题。

通过介绍上述部分信托公司推出的家庭信托,可以将其特点总结如下:
1、符合监管规定的前提下,降低设立门槛
为规避“资管新规”对家族信托设置的1000万元的门槛,上述信托公司把该产品被命名为“普惠信托”、“家庭信托”、“服务信托”等等,而非“家族信托”。通过变更产品服务名称加以规避门槛的做法并不违规,37号文仅规定了家族信托的基本特征,并没有规定对家族信托应采取什么样的监管措施,没有规定家族信托相比资管业务能取得哪些“豁免”,更没有界定信托公司从事什么样的业务是违规的及违规的后果。信托公司从事“家庭信托”等服务信托业务,只要符合服务信托的标准,就应当认定为是不违反监管规定的。
2、他益性亦是家庭信托的显著特征
家庭信托除了未达到资管新规中的1000万资金门槛之外,基本符合资管新规中关于家族信托的全部定义。上述信托公司亦把他益安排作为家庭信托的显著特征。这源于无论是监管者还是实务操作者,都把是否是他益信托作为区分这类服务信托和传统的融资信托的重要标准。
3、标准化服务方案及系统化管理
门槛降低的家庭信托服务面临的最大挑战便是其服务数量将以几何级倍数增长的现实情况。因此,信托公司在方案设计、结构搭建、系统运营及风控建设等方面都要有一套标准化管理方案。这样才能缓解服务需求数量之巨与有限的系统成本、人工成本之间的矛盾。
尽管家庭信托的市场前景广阔,但是当下信托机构展业而言,需要长期持续不断的加大相关配套资源的投入、建设。对于信托公司而言,家庭信托并不能有效创造利润,且低门槛的家庭信托尽管规模小,但是运营和管理成本相当高,与家族信托的运营和管理基本无异。因此,开展家庭信托的业务亦须采取全线上运营管理的方式,以此提升管理效率,降低运营成本。与对超高净值人士的“个性化”服务不同,家庭信托服务可通过“标准化”“套餐化”的服务方案,让富裕家庭享有标准化、流程化的服务。因此,信托机构需要加强科技能力建设和自动化管理水平,以承载大量的服务需求。
此外,只有信托机构的产品与客户管理系统须足够强大,持续不断提高服务效率,才能使金融服务的边际规模实现无限增长,当边际成本或可趋近于零之时,参与各方才能形成共赢。
4、投资标的以自身发行的信托产品为主,仍以“卖方主导”模式
家庭信托产品资产配置范围大多比照家族信托的投资,多数资产用于配置信托公司自主发行的信托产品,仍是以“卖方主导”模式。随着家庭信托规模的快速增加,同时又面临监管政策导致的非标产品稀缺的困难局面,信托公司应逐步考虑家庭信托资产配置的方向以公募基金等产品为主,构建开放式产品结构,通过组合各类策略,并筛选优秀管理人,设计产品,供客户情况匹配。
三、家庭信托业务的发展前景
家族信托在中国高净值人群中的先行应用,为家庭信托服务居民财富管理的升级需求积累了丰富的经验。同时也符合监管对信托公司创新的探索要求。近期,银保监会下发的《关于调整信托业务分类有关事项的通知(征求意见稿)》(下称“业务分类通知”),亦肯定了个人不低于500万资金委托设立的“家庭信托”实现财富规划和投资管理的功能的合理性。家庭信托其创新之处在于将家族信托的服务和架构惠及那些资产级别处于中间层的富裕人群,因而具有广阔的发展前景。信托公司未来布局此业务,还应做到以下几点:
1、丰富功能化设计
家庭信托如要走进更多家庭,就需要信托公司深入挖掘富裕人群的各类生活场景,例如子女教育、医疗、养老等诸多问题。通过可靠而有效的架构设计帮助他们减轻赡养老人、子女教育、财富管理等多方面的负担,用好信托工具,通过“规划”获得安全感。同时,信托公司应着重分析不同需求人群的共性和特性,找准市场痛点,为各类富裕人群量身设计差异化的信托产品。
2、持续提升系统运营能力
家庭信托与家族信托信息平台建设均是以客户需求为核心,服务内容复杂多样,且体现个性化特征。基于该类信托等业务与传统资金信托在设立逻辑、设立要素、存续期管理方面均有较大的差异,同时在家庭信托运营阶段往往还涉及产品转投资、不同受益人的定制化分配操作,以及信息披露等事务,需要定制专业化管理系统。总体而言,目前对信托系统的评价主要包括系统的反应迅速性、操作便捷性、信息可靠性,合作机构的友好性、数据的开放性、批量操作的方便性等指标,细节方面包括委托人的资产持仓以及投资的交易记录,投资收益的到账情况等等,甚至包含非金融服务。系统的先进性及标准化,将会是未来家族/家庭信托业务竞争的一个重要指标。
3、优化委托人体验
家庭信托是一项较长生命周期的陪伴式服务,从发掘客户需求到设立信托架构,从资产运营管理到受益分配,均需要信托机构提供迅捷、周全的服务;与此同时,对于客户不同阶段的关键诉求,信托机构也须及时发掘,敏捷迭代服务,忠于客户所托,对客户谨慎负责,在不断完善受托人角色的过程中,提升委托人体验。
4、严守合规底线
首先,虽然家庭信托的设立门槛远低于家族信托,但对于委托人设立信托的真实目的、信托财产来源,委托人的家庭成员关系,委托人的财务状况等,受托人仍需勤勉尽责的展开尽调,对信托财产置入家庭信托的程序进行把关,以确保信托“财产独立性”功能的发挥,真正实现风险的隔离作用。
其次,在投资管理方面,在授权型、确认型中,总体是以受托人进行管理为主,受托人自需尽诚实、信用、谨慎、有效管理的义务。但在委托人自主管理信托财产的指令型模式下,受托人必须对委托人的管理指令进行审查,并负有一定的审查义务,如委托人的指令的对信托财产管理运用方式违反法律法规,在该情形下,须拒绝执行委托人的投资指令。
最后,信托公司还需关注数据安全、客户个人隐私保护、电子合同履行规则的新问题,提高自身合规意识。
作者|王舒蓓
来源|用益研究



