用好这几种武器,理财产品直接卖爆!| 产品营销

视觉销售法
销售心理学认为,如果能让客户看到或是想象理财产品未来能给他带来的好处,他就容易接受客户经理的服务,或是投资银行的理财产品。换而言之,客户经理要善于让客户去想象未来的美好前景。
但这不够,客户经理还要让客户想象如果他不考虑你推荐的东西,在未来会变得多么痛苦,或是造成什么样损失。在销售过程中,客户经理一定要注意运用相关图像画面,给客户进行相关的演示。
举例来说,我们去看房子或汽车的时候,销售人员都会为我们描述买了房子或车子以后的情景:“张总,您看的这个房子的格局特别好,采光也非常好,假如您买了这个房子,每天早上一起床,就可以看到金黄色的温暖的阳光。”“张总,您看这个车底盘特别扎实,隔音效果也好,您要是开着这个车上高速,不仅变道加速非常有信心,还可以享受私密而安静的驾驶氛围。”类似的话术就是标准的视觉销售法的话术。
目前,很多客户经理习惯用产品收益的比拼来吸引客户,但实际上,客户经理真正需要销售给客户的并不是银行的理财产品,而是一个理财的观念。客户经理必须让客户感受到,如果他选择了客户经理所推荐的理财产品和服务以后,在未来会有一个怎样美好的前景。
当然,这还不够,客户不仅需要追求快乐,也要逃离痛苦。所以,客户经理还要让客户知道,如果现在不投资理财产品,在未来会产生什么样的痛苦和损失。
参考话术:
您赚钱的速度能抵得过家庭支出增长的速度吗?能抵得过物价上涨的速度吗?能抵得过货币贬值的速度吗?还记得 20世纪80年代的万元户吗?即使您现在有钱,如果您不能有效地保护自己的财富,以后您的钞票就会一张一张地消失,您能想象自己未来过的是什么样的生活吗?
这叫痛苦视觉销售法。作为一个顶尖的客户经理,要懂得运用这样的方式来介绍你的理财产品,使自己的理财产品充满生命力,让客户感觉到能量,这点很重要。但很多销售人员在销售环节,常常不能很好地把握这个过程,导致客户提出各种各样的拒绝理由。但如果客户经理一开始就能把相关的工作铺垫好,营销工作就不会变得如此艰难。
T 型营销法
人的一生只做两件事情:追求快乐和逃离痛苦。客户不愿意购买理财产品,一方面是不了解购买了理财产品后,他能具体得到哪些好处;另一方面,是客户并不清楚如果不通过合理的理财产品配置,他将会有多少具体的损失。
一款理财产品的价值如何,一方面在于理财产品本身,另一方面在于客户对于这款理财产品的价值认知。说得通俗一些,就是让客户觉得这款理财产品值,或者客户觉得这款理财产品不值。客户做出这种价值认知的基础是价值对比参照,也就是客户拿这款理财产品和其他理财产品比较,或者在投资与不投资这款理财产品之间进行对比之后得出的结论。
如何能够让客户更深层次地接受我们的产品与服务呢?那就要引导客户来进行价值对比参照。其中,最有效的对比方式是 T 型营销法,在我们向客户介绍我们所售的理财产品时,可以在白纸上画一个大大的 T 型,左边写我们的理财产品,右边写竞争的理财产品,或者左边填写假如客户投资我们的理财产品,右边填写假如客户不投资我们的理财产品,这种营销方式可以直接、客观地把我们的理财产品推介给客户。
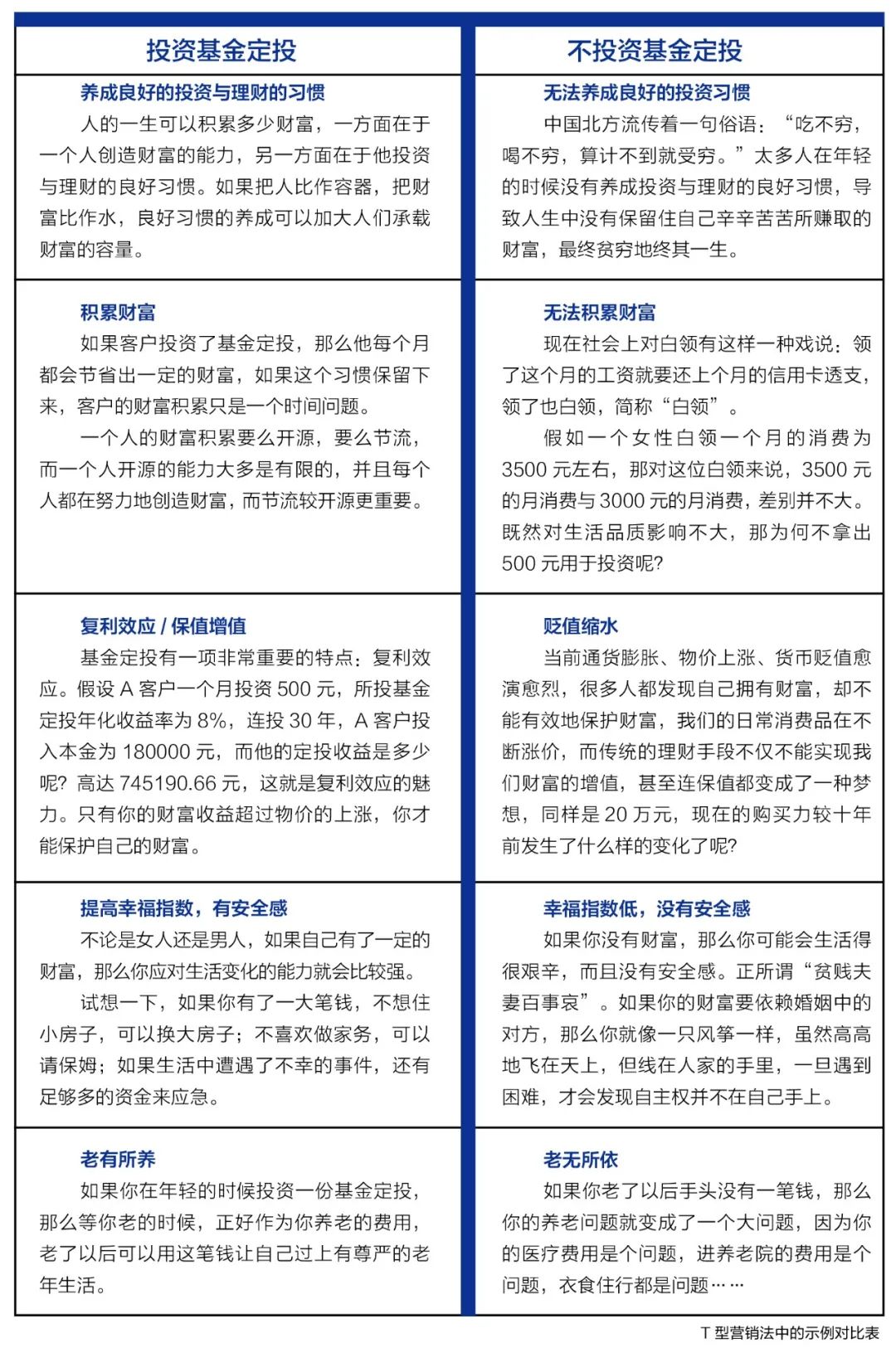
以 T 型法营销基金定投为例:

以 T 型法营销人民币理财产品为例:
王先生的活期账户余额为100万元,且已闲置一年,只是偶尔用一下。假设某行人民币理财产品年化收益率为2.35%,活期存款年化收益为0.35%。

简约式介绍法
很多客户的文化程度并不是很高,如果你把理财产品讲得过于专业与复杂,有可能就会失去这样的客户,那怎样才能将复杂的问题简单化?
参考话术:
(1)简单来说……
此句是把复杂的产品简单化、形象化,与一款类似且通俗的产品进行类比;
(2)特别适合……
此句是把客户的身份纳入进来,让客户感觉到这款产品确实符合他的特点和需求;
(3)投资/使用之后……
这句是对于客户利益的展示与告知,让客户明白购买了这款产品后,他将得到什么样的好处;
(4)不错吧……
这句是强化客户对于产品的认知,建立客户经理和客户经理推荐的理财产品在客户心中的良好形象。
基金定投应用案例:
第一句话:简单来说,基金定投就是类似于零存整取的一种理财方式;
第二句话:特别适合您这种刚刚参加工作的/特别适合您每个月拿出几百块钱存给孩子的/特别适合中年为养老做准备的客户;
第三句话:您选择了基金定投之后,不仅不需要盯盘,定期查看收益就可以了,而且根据历史数据看,今年的收益还是非常高的,可以实现资金的保值增值;
第四句话:您看,这款基金定投产品确实不错吧!
网上银行/手机银行应用案例
第一句:简单来说,网上银行/手机银行就是把银行搬到您的家里面,把它放到您家电脑/手机里,方便您随时使用;
第二句:特别适合您这样的商务人士/特别适合您这样的白领/特别适合您这样家里有电脑的客户/特别适合您这种使用高档智能手机的客户;
第三句:您使用了网上银行/手机银行,就可以在网上/手机上轻松办理转账、汇款、查询余额等业务,而且手续费还有一定的优惠/手续费全免,安全性也没有任何问题;
第四句:您看,咱们银行的网上银行/手机银行不错吧,马上为您开通您看好么?
通过这四句话,客户经理可以把复杂的产品浅显易懂地展示给客户,客户听了以后就明白了。当然,这种简约化处理并不等于误导销售,客户经理在进行相关要点提取的时候,一定要注意相关禁忌与误区。

以上就是客户经理营销产品的“七种武器”。需要提醒的是,这“七种武器”虽然好用,但也必然会遇到客户反馈回来的各种异议,很多客户经理在营销客户的时候,往往习惯了各种各样的“进攻型”工具,在遇到客户异议的时候也忘了摆正姿态,把客户当“敌人”,总想着战胜客户、反驳客户,导致营销的失败。
任何人都不喜欢被人拒绝或批评,尤其是在双方意见不一致时,要特别注意沟通的技巧。以下是几种常见的,切忌在客户交流过程中出现的言语:
1、你应该……
解析:客户在完全被你说服之前,不要轻易使用这样的“命令”语言。当客户听到这样的话时,他的心理会是:我又不是小孩子,用不着你来教育我!正确的话术应该是:“我建议您……”
2、你理解错了/你搞错了……
解析:客户经理需要给客户留足面子,客户才会真正配合客户经理的营销工作。即使客户真的理解错了或者弄错了,客户经理也不能这样直白地讲出来。正确的话术应该是:“可能有个地方我没有讲清楚……”
3、我们不会/我们不可能/我们从来没有……
解析:这样的话非常自信,看似没有任何问题。但换位思考一下,客户会记住客户经理的贸然表态,一旦发生任何与客户经理承诺相悖的事情,都会直接引发客户的怒火。
4、您说的这种情况根本不可能发生……
解析:这句话的潜台词就是客户在无中生有,或是无理取闹,客户听后心里肯定会不高兴。正确的话术应该是:“您说的这种情况我也是第一次听到,我先帮您了解核实一下,然后再答复您……”或者是:“您的顾虑确实很有必要,但我了解到的实际情况是……”
5、这事我管不了/这事不归我管……
解析:这句话火药味很浓,即使这件事真的不归你管,客户也会认为你在逃避责任。正确的话术应该是:“因为这件事不是我负责,所以处理起来肯定有一些细节照顾不到,我给您介绍专门负责这件事的王经理来服务您……”
【本文首刊于《零售银行》,有部分删减】



